Suppr超能文献

泛变体严重急性呼吸综合征冠状病毒2疫苗通过靶向保守表位诱导保护性免疫。

Pan-Variant SARS-CoV-2 Vaccines Induce Protective Immunity by Targeting Conserved Epitopes.

作者信息

Shah Masaud, Moon Sung Ung, Shin Ji-Yon, Choi Ji-Hye, Kim Doyoon, Woo Hyun Goo

机构信息

Department of Physiology, Ajou University School of Medicine, Suwon, 16499, Republic of Korea.

Ajou Translational Omics Center (ATOC), Research Institute for Innovative Medicine, Ajou University Medical Center, Suwon, 16499, Republic of Korea.

出版信息

Adv Sci (Weinh). 2025 Apr;12(16):e2409919. doi: 10.1002/advs.202409919. Epub 2025 Feb 27.

Abstract

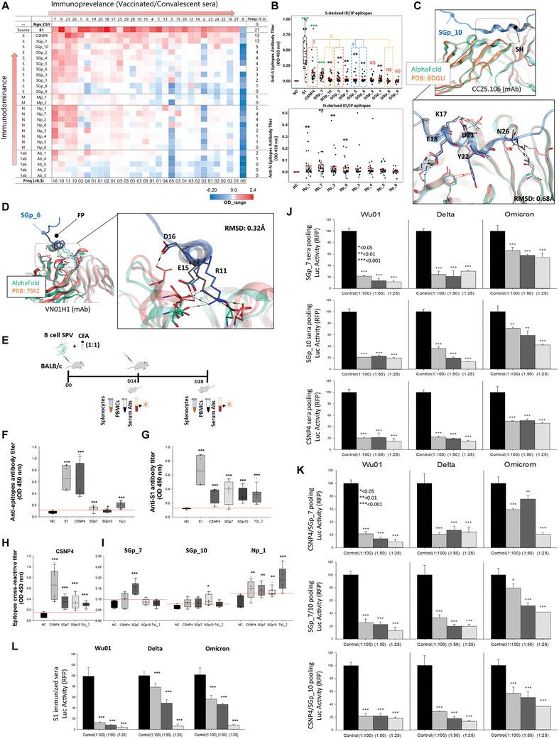
The development of a globally effective COVID-19 vaccine faces significant challenges, particularly in redirecting the B-cell response from immunodominant yet variable regions of viral proteins toward their conserved domains. To address this, an integrated strategy is implemented that combines classical B-cell epitope prediction with protein-antibody cluster docking and antibody titer analysis from 30 vaccinated and convalescent individuals. This approach yields stable immunodominant and immunoprevalent B-cell epitopes capable of eliciting robust antibody responses in BALB/c mice and effectively neutralizing pseudoviruses expressing the Spike protein of SARS-CoV-2 variants of concern, including Alpha, Beta, Gamma, Delta, and Omicron. To achieve a broader T-cell-based immune response, promiscuous T-cell epitopes are identified by integrating classical T-cell epitope predictions, differential scanning fluorimetry, and peptide-MHC structural analysis. Unique peptides with conserved MHC-anchoring residues are identified, enabling binding to a spectrum of MHC-I and MHC-II haplotypes. These peptides elicit strong interferon gamma responses in human peripheral blood mononuclear cells and demonstrate cross-species efficacy by activating both CD4+ and CD8+ T-cells in BALB/c mice. Collectively, these findings highlight the significance of innovative vaccine strategies targeting immunodominant/immunoprevalent B-cell and promiscuous T-cell epitopes to drive broad and robust humoral and cellular immune responses against a wide range of SARS-CoV-2 variants.

摘要

开发一种全球有效的新冠病毒疫苗面临重大挑战,尤其是要将B细胞反应从病毒蛋白免疫显性但可变的区域重定向到其保守结构域。为解决这一问题,实施了一种综合策略,该策略将经典的B细胞表位预测与蛋白质-抗体簇对接以及来自30名接种疫苗和康复个体的抗体滴度分析相结合。这种方法产生了稳定的免疫显性和免疫普遍存在的B细胞表位,能够在BALB/c小鼠中引发强烈的抗体反应,并有效中和表达包括阿尔法、贝塔、伽马、德尔塔和奥密克戎在内的新冠病毒关切变体刺突蛋白的假病毒。为了实现更广泛的基于T细胞的免疫反应,通过整合经典的T细胞表位预测、差示扫描荧光法和肽-MHC结构分析来识别混杂的T细胞表位。鉴定出具有保守MHC锚定残基的独特肽段,使其能够与一系列MHC-I和MHC-II单倍型结合。这些肽段在人外周血单核细胞中引发强烈的干扰素γ反应,并通过激活BALB/c小鼠中的CD4+和CD8+T细胞证明了跨物种效力。总的来说,这些发现突出了针对免疫显性/免疫普遍存在的B细胞和混杂T细胞表位的创新疫苗策略对于驱动针对广泛新冠病毒变体的广泛而强大的体液和细胞免疫反应的重要性。

https://cdn.ncbi.nlm.nih.gov/pmc/blobs/ed97/12021035/5a2ed01bb9b9/ADVS-12-2409919-g002.jpg

文献AI研究员

20分钟写一篇综述,助力文献阅读效率提升50倍。

立即体验

用中文搜PubMed

大模型驱动的PubMed中文搜索引擎

马上搜索

文档翻译

学术文献翻译模型,支持多种主流文档格式。

立即体验