Suppr超能文献

一类癌症相关的POT1突变导致端粒活性延长。

Active telomere elongation by a subclass of cancer-associated POT1 mutations.

作者信息

Martin Annika, Schabort Johannes, Bartke-Croughan Rebecca, Tran Stella, Preetham Atul, Lu Robert, Ho Richard, Gao Jianpu, Jenkins Shirin, Boyle John, Ghanim George E, Jagota Milind, Song Yun S, Li Hanqin, Hockemeyer Dirk

机构信息

Department of Molecular and Cell Biology, University of California, Berkeley, Berkeley, California 94720, USA.

MRC Laboratory of Molecular Biology; Cambridge CB2 0QH, United Kingdom.

出版信息

Genes Dev. 2025 Apr 1;39(7-8):445-462. doi: 10.1101/gad.352492.124.

Abstract

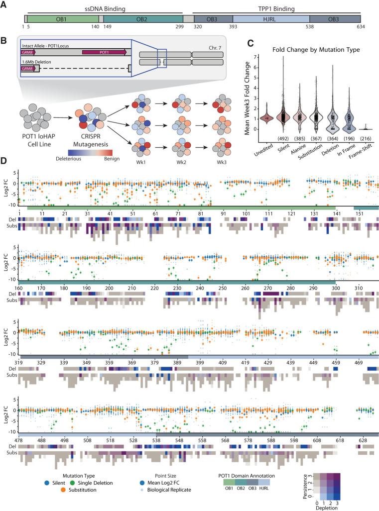
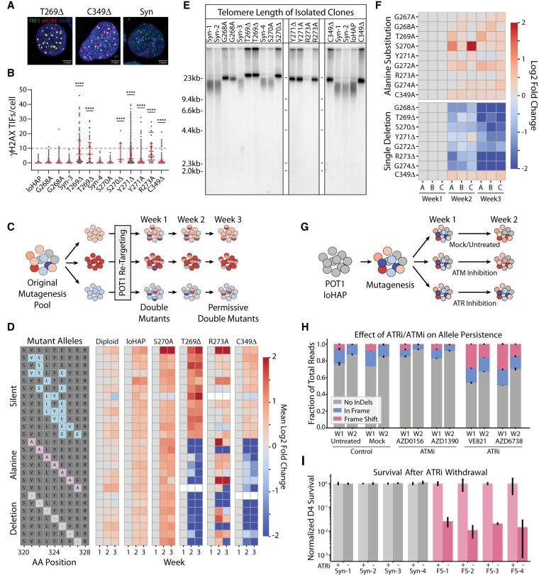
Mutations in the shelterin protein POT1 are associated with diverse cancers and thought to drive carcinogenesis by impairing POT1's suppression of aberrant telomere elongation. To classify clinical variants of uncertain significance (VUSs) and identify cancer-driving loss-of-function mutations, we developed a locally haploid human stem cell system to evaluate >1900 POT1 mutations, including >600 VUSs. Unexpectedly, many validated familial cancer-associated POT1 (caPOT1) mutations are haplosufficient for cellular viability, indicating that some pathogenic alleles do not act through a loss-of-function mechanism. Instead, POT1's DNA damage response suppression and telomere length control are genetically separable. ATR inhibition enables isolation of frameshift mutants, demonstrating that the only essential function of POT1 is to repress ATR. Furthermore, comparison of caPOT1 and frameshift alleles reveals a class of caPOT1 mutations that elongate telomeres more rapidly than full loss-of-function alleles. This telomere length-promoting activity is independent from POT1's role in overhang sequestration and fill-in synthesis.

摘要

端粒保护蛋白POT1的突变与多种癌症相关,并且被认为通过损害POT1对异常端粒延长的抑制作用来驱动致癌作用。为了对意义未明的临床变异(VUS)进行分类并识别驱动癌症的功能丧失突变,我们开发了一种局部单倍体人类干细胞系统,以评估1900多个POT1突变,包括600多个VUS。出乎意料的是,许多经过验证的家族性癌症相关POT1(caPOT1)突变对于细胞活力是单倍体充足的,这表明一些致病等位基因并非通过功能丧失机制起作用。相反,POT1对DNA损伤反应的抑制和端粒长度控制在遗传上是可分离的。抑制ATR能够分离移码突变体,表明POT1唯一的基本功能是抑制ATR。此外,对caPOT1和移码等位基因的比较揭示了一类caPOT1突变,其端粒延长速度比完全功能丧失等位基因更快。这种促进端粒长度的活性独立于POT1在悬端封存和填补合成中的作用。

https://cdn.ncbi.nlm.nih.gov/pmc/blobs/7cd7/11960693/e0a3872ee7ac/445f01.jpg

文献AI研究员

20分钟写一篇综述,助力文献阅读效率提升50倍。

立即体验

用中文搜PubMed

大模型驱动的PubMed中文搜索引擎

马上搜索

文档翻译

学术文献翻译模型,支持多种主流文档格式。

立即体验