Suppr超能文献

脂肪酸结合蛋白5(FABP5)是代谢调节和驱动胸膜间皮瘤的核因子κB依赖性炎症中的关键因子。

FABP5 is a key player in metabolic modulation and NF-κB dependent inflammation driving pleural mesothelioma.

作者信息

Vecchio Eleonora, Gallo Raffaella, Mimmi Selena, Gentile Debora, Giordano Caterina, Straface Emilio, Marino Rossana, Caiazza Carmen, Pastore Arianna, Ruocco Maria Rosaria, Arcucci Alessandro, Schiavone Marco, Palmieri Camillo, Iaccino Enrico, Stornaiuolo Mariano, Quinto Ileana, Mallardo Massimo, Martini Fernanda, Tognon Mauro, Fiume Giuseppe

机构信息

Department of Experimental and Clinical Medicine, University of Catanzaro "Magna Graecia", Catanzaro, Italy.

Department of Molecular Medicine and Medical Biotechnology, University of Naples "Federico II", Naples, Italy.

出版信息

Commun Biol. 2025 Feb 27;8(1):324. doi: 10.1038/s42003-025-07754-0.

Abstract

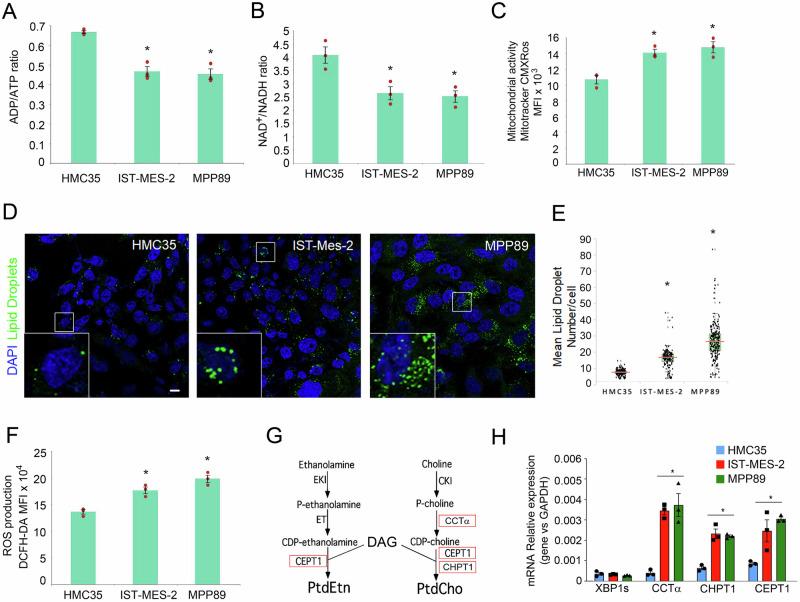
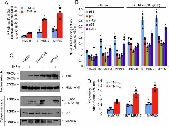
Pleural mesothelioma (PM) poses a significant challenge in oncology due to its intricate molecular and metabolic landscape, chronic inflammation, and heightened oxidative stress, which contribute to its notorious resilience and clinical complexities. Despite advancements, the precise mechanisms driving PM carcinogenesis remain elusive, impeding therapeutic progress. Here, we explore the interplay between tumor growth dynamics, lipid metabolism, and NF-κB dysregulation in malignant pleural mesothelioma, shedding light on novel molecular mechanisms underlying its pathogenesis. Our study reveals distinctive growth dynamics in PM cells, characterized by heightened proliferation, altered cell cycle progression, and resistance to apoptosis. Intriguingly, PM cells exhibit increased intracellular accumulation of myristic, palmitic, and stearic acids, suggestive of augmented lipid uptake and altered biosynthesis. Notably, we identify FABP5 as a key player in driving metabolic alterations and inflammation through NF-κB dysregulation in mesothelioma cells, distinguishing them from normal mesothelial cells. Silencing of FABP5 leads to significant alterations in cell dynamics, metabolism, and NF-κB activity, highlighting its potential as a therapeutic target. Our findings unveil a reciprocal relationship between lipid metabolism and inflammation in PM, providing a foundation for targeted therapeutic strategies. Overall, this comprehensive investigation offers insights into the intricate molecular mechanisms driving PM pathogenesis and identifies potential avenues for therapeutic intervention.

摘要

由于其复杂的分子和代谢格局、慢性炎症以及氧化应激增强,胸膜间皮瘤(PM)在肿瘤学中构成了重大挑战,这些因素导致了它 notoriously 的韧性和临床复杂性。尽管取得了进展,但驱动 PM 致癌的确切机制仍然难以捉摸,阻碍了治疗进展。在这里,我们探讨了恶性胸膜间皮瘤中肿瘤生长动力学、脂质代谢和 NF-κB 失调之间的相互作用,揭示了其发病机制背后的新分子机制。我们的研究揭示了 PM 细胞中独特的生长动力学,其特征是增殖增强、细胞周期进程改变和对凋亡的抗性。有趣的是,PM 细胞中肉豆蔻酸、棕榈酸和硬脂酸的细胞内积累增加,提示脂质摄取增加和生物合成改变。值得注意的是,我们确定 FABP5 是通过间皮瘤细胞中的 NF-κB 失调驱动代谢改变和炎症的关键因素,将它们与正常间皮细胞区分开来。FABP5 的沉默导致细胞动力学、代谢和 NF-κB 活性发生显著改变,突出了其作为治疗靶点的潜力。我们的发现揭示了 PM 中脂质代谢与炎症之间的相互关系,为靶向治疗策略提供了基础。总体而言,这项全面的研究深入了解了驱动 PM 发病机制的复杂分子机制,并确定了治疗干预的潜在途径。

https://cdn.ncbi.nlm.nih.gov/pmc/blobs/1d9e/11868402/647c2fd371d9/42003_2025_7754_Fig1_HTML.jpg

文献AI研究员

20分钟写一篇综述,助力文献阅读效率提升50倍。

立即体验

用中文搜PubMed

大模型驱动的PubMed中文搜索引擎

马上搜索

文档翻译

学术文献翻译模型,支持多种主流文档格式。

立即体验