Suppr超能文献

用于肺囊性纤维化疾病非病毒基因治疗的高度支化聚β-氨基酯/CpG缺失质粒纳米颗粒

Highly branched poly β-amino ester/CpG-depleted plasmid nanoparticles for non-viral gene therapy in lung cystic fibrosis disease.

作者信息

Qiu Bei, Manzanares Darío, Li Yinghao, Wang Xianqing, Li Zishan, Terreau Sébastien, He Zhonglei, Lyu Jing, Wang Wenxin, Lara-Sáez Irene

机构信息

Charles Institute of Dermatology, School of Medicine, University College Dublin, Dublin D04V1W8, Ireland.

Institute of Precision Medicine (AUST-IPM), Anhui University of Science and Technology, Huainan 232001, China.

出版信息

Mol Ther Methods Clin Dev. 2024 Jun 24;32(3):101292. doi: 10.1016/j.omtm.2024.101292. eCollection 2024 Sep 12.

Abstract

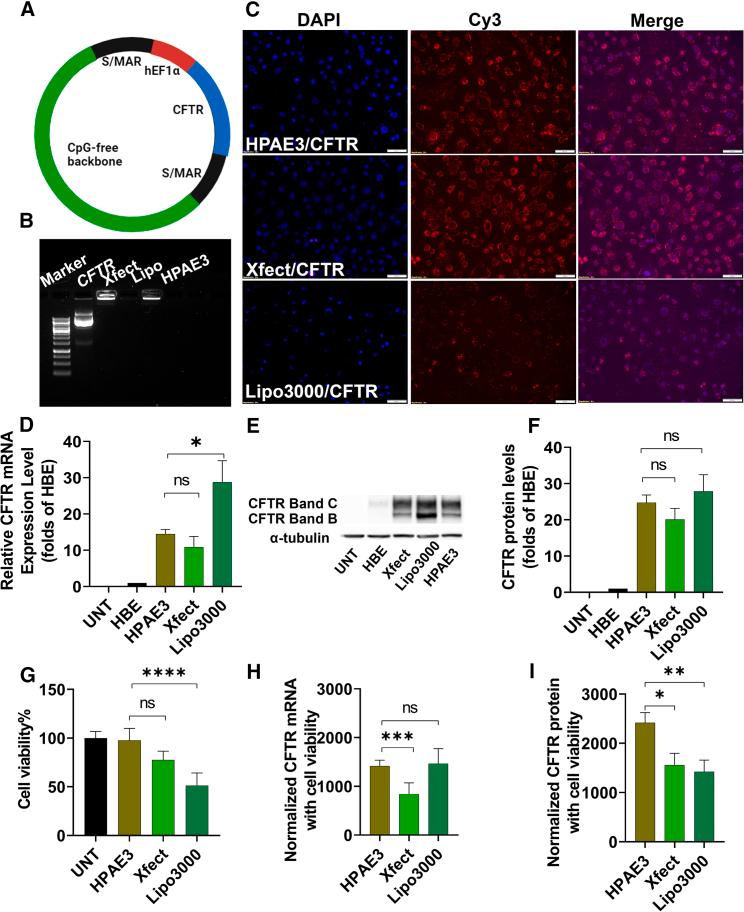
Lung cystic fibrosis (CF) is a lethal inherited disease caused by mutations in the CF transmembrane conductance regulator () gene, leading to a dysfunctional CFTR protein. Gene therapy offers promise for the treatment of lung CF. However, the development and clinical application of CF gene therapy have long been hampered by the absence of safe and highly efficient delivery vectors. In this work, a novel polymer-based gene replacement treatment approach was developed. A series of poly (β-amino esters) (PAEs) with various topological structures and chemical compositions were screened to create non-viral therapeutic systems for CFTR restoration in lung CF disease. A nanoparticle, formed by the selected highly branched PAE (HPAE) with a CpG-depleted CFTR plasmid, demonstrated gene expression and biocompatibility in lung epithelial cells, outperforming leading commercial gene transfection reagents such as Lipofectamine 3000 and Xfect. The newly developed gene therapy system successfully restored functional CFTR protein production in lung CF epithelial monolayers. This therapeutic approach holds great potential for use as an efficient and safe non-viral treatment for CF patients.

摘要

肺囊性纤维化(CF)是一种由囊性纤维化跨膜传导调节因子(CFTR)基因突变引起的致命性遗传疾病,导致CFTR蛋白功能失调。基因治疗为肺囊性纤维化的治疗带来了希望。然而,由于缺乏安全高效的递送载体,CF基因治疗的发展和临床应用长期受到阻碍。在这项研究中,开发了一种基于新型聚合物的基因替代治疗方法。筛选了一系列具有不同拓扑结构和化学组成的聚(β-氨基酯)(PAE),以创建用于恢复肺囊性纤维化疾病中CFTR功能的非病毒治疗系统。由选定的高度支化PAE(HPAE)与不含CpG的CFTR质粒形成的纳米颗粒,在肺上皮细胞中表现出基因表达和生物相容性,优于领先的商业基因转染试剂如Lipofectamine 3000和Xfect。新开发的基因治疗系统成功地在肺囊性纤维化上皮单层中恢复了功能性CFTR蛋白的产生。这种治疗方法作为一种高效、安全的非病毒治疗方法用于CF患者具有巨大潜力。

https://cdn.ncbi.nlm.nih.gov/pmc/blobs/cda6/11866167/bfd0e1ba5964/fx1.jpg

文献AI研究员

20分钟写一篇综述,助力文献阅读效率提升50倍。

立即体验

用中文搜PubMed

大模型驱动的PubMed中文搜索引擎

马上搜索

文档翻译

学术文献翻译模型,支持多种主流文档格式。

立即体验