Suppr超能文献

脱氧雪腐镰刀菌烯醇诱导的厌食和厌恶样情绪中PVT-CeA回路的调节

Regulation of PVT-CeA Circuit in Deoxynivalenol-Induced Anorexia and Aversive-Like Emotions.

作者信息

Yang Liu-Nan, Tang Mingmeng, Nüssler Andreas K, Liu Liegang, Yang Wei

机构信息

Department of Nutrition and Food Hygiene, Hubei Key Laboratory of Food Nutrition and Safety, Tongji Medical College, Huazhong University of Science and Technology, Hangkong Road 13, Wuhan, 430030, China.

Department of Nutrition and Food Hygiene and MOE Key Lab of Environment and Health, School of Public Health, Tongji Medical College, Huazhong University of Science and Technology, Hangkong Road 13, Wuhan, 430030, China.

出版信息

Adv Sci (Weinh). 2025 Apr;12(16):e2417068. doi: 10.1002/advs.202417068. Epub 2025 Feb 28.

Abstract

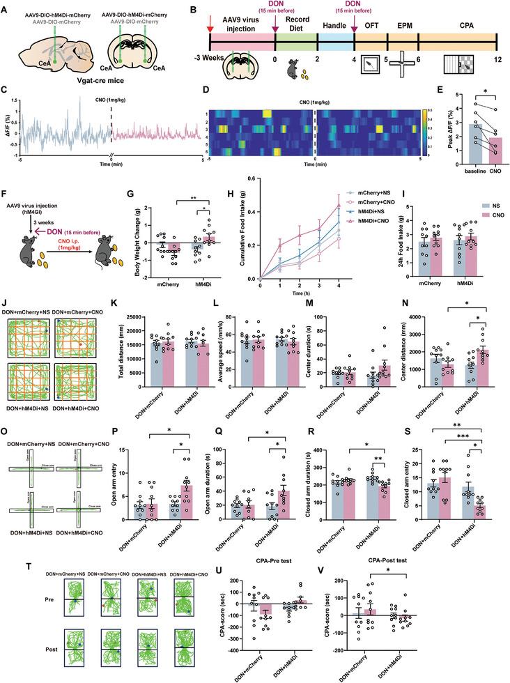
Neuronal plasticity in the central amygdala (CeA) is essential for modulating feeding behaviors and emotional responses, potentially influencing reactions to Deoxynivalenol (DON). Acute oral administration of DON elicits a dose-responsive reduction in food intake, accompanied by pronounced alterations in locomotor activity and feeding frequency. This study investigates circuitry adaptations that mediate DON's effects on feeding, by targeting of GABA neurons in the CeA. Following exposure to DON, an increase in connectivity between the paraventricular nucleus of the thalamus (PVT) and CeA neurons is observed, suggesting the involvement of this pathway in DON's adverse effects on feeding and emotional states. Chemogenetic and optogenetic manipulations of CeA neurons resulted in substantial alterations in mice's feeding and overall activity. These findings suggest that CeA neurons are involved in DON-induced anorexia and aversive-like emotional responses. Additionally, the administration of the SCN10A antagonist (A-803467) effectively mitigated DON-induced anorexia and aversive-like emotions, highlighting the pivotal role of the PVT-CeA circuit and CeA neurons in regulating the physiological and emotional impacts of DON. These findings have significant implications for public health and clinical interventions, offering potential therapeutic strategies to mitigate DON's adverse effects on human health.

摘要

中枢杏仁核(CeA)中的神经元可塑性对于调节进食行为和情绪反应至关重要,可能会影响对脱氧雪腐镰刀菌烯醇(DON)的反应。急性口服DON会引起食物摄入量的剂量依赖性减少,并伴有运动活动和进食频率的明显改变。本研究通过靶向CeA中的GABA神经元,研究介导DON对进食影响的神经回路适应性。暴露于DON后,观察到丘脑室旁核(PVT)与CeA神经元之间的连接性增加,表明该通路参与了DON对进食和情绪状态的不利影响。对CeA神经元进行化学遗传学和光遗传学操作导致小鼠的进食和整体活动发生显著改变。这些发现表明CeA神经元参与了DON诱导的厌食和厌恶性情绪反应。此外,给予SCN10A拮抗剂(A-803467)可有效减轻DON诱导的厌食和厌恶性情绪,突出了PVT-CeA回路和CeA神经元在调节DON的生理和情绪影响方面的关键作用。这些发现对公共卫生和临床干预具有重要意义,为减轻DON对人类健康的不利影响提供了潜在的治疗策略。

https://cdn.ncbi.nlm.nih.gov/pmc/blobs/709c/12021098/aa5da049d5d6/ADVS-12-2417068-g002.jpg

文献AI研究员

20分钟写一篇综述,助力文献阅读效率提升50倍。

立即体验

用中文搜PubMed

大模型驱动的PubMed中文搜索引擎

马上搜索

文档翻译

学术文献翻译模型,支持多种主流文档格式。

立即体验