Suppr超能文献

调节细胞代谢和形态以实现具有可控分子量的透明质酸的高产合成。

Regulating cellular metabolism and morphology to achieve high-yield synthesis of hyaluronan with controllable molecular weights.

作者信息

Hu Litao, Xiao Sen, Sun Jieyu, Wang Faying, Yin Guobin, Xu Wenjie, Cheng Jianhua, Du Guocheng, Chen Jian, Kang Zhen

机构信息

The Key Laboratory of Carbohydrate Chemistry and Biotechnology, Ministry of Education, School of Biotechnology, Jiangnan University, Wuxi, China.

The Science Center for Future Foods, Jiangnan University, Wuxi, China.

出版信息

Nat Commun. 2025 Feb 28;16(1):2076. doi: 10.1038/s41467-025-56950-3.

Abstract

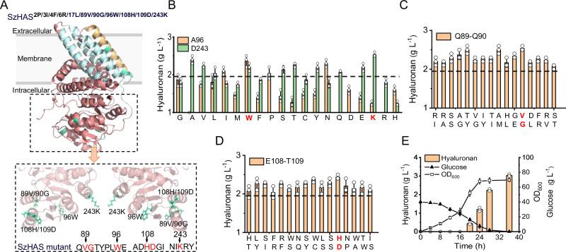
High-yield biosynthesis of hyaluronan (HA) with controllable molecular weights (MWs) remains challenging due to the poorly understood function of Class I HA synthase (HAS) and the metabolic imbalance between HA biosynthesis and cellular growth. Here, we systematically characterize HAS to identify crucial regions involved in HA polymerization, secretion, and MW control. We construct HAS mutants that achieve complete HA secretion and expand the MW range from 300 to 1400 kDa. By dynamically regulating UDP-glucose 6-dehydrogenase activity and applying an adaptive evolution approach, we recover cell normal growth with increased metabolic capacities. Final titers and productivities for high MW HA (500 kDa) and low MW HA (10 kDa) reach 45 g L and 105 g L, 0.94 g L h and 1.46 g L h, respectively. Our findings advance our understanding of HAS function and the interplay between cell metabolism and morphology, and provide a shape-guided engineering strategy to optimize microbial cell factories.

摘要

由于对I类透明质酸合酶(HAS)的功能了解不足,以及透明质酸生物合成与细胞生长之间的代谢失衡,具有可控分子量(MW)的透明质酸(HA)的高产生物合成仍然具有挑战性。在这里,我们系统地表征了HAS,以确定参与HA聚合、分泌和分子量控制的关键区域。我们构建了能够实现HA完全分泌的HAS突变体,并将分子量范围扩大到300至1400 kDa。通过动态调节UDP-葡萄糖6-脱氢酶活性并应用适应性进化方法,我们恢复了细胞的正常生长并提高了代谢能力。高分子量HA(500 kDa)和低分子量HA(10 kDa)的最终滴度和生产率分别达到45 g/L和105 g/L,0.94 g/(L·h)和1.46 g/(L·h)。我们的研究结果推进了我们对HAS功能以及细胞代谢与形态之间相互作用的理解,并提供了一种形状引导的工程策略来优化微生物细胞工厂。

https://cdn.ncbi.nlm.nih.gov/pmc/blobs/36db/11871322/d16bb3b2cd9d/41467_2025_56950_Fig1_HTML.jpg

文献AI研究员

20分钟写一篇综述,助力文献阅读效率提升50倍。

立即体验

用中文搜PubMed

大模型驱动的PubMed中文搜索引擎

马上搜索

文档翻译

学术文献翻译模型,支持多种主流文档格式。

立即体验