Suppr超能文献

刺鼠相关蛋白神经元塑造精子小RNA负载。

AgRP neurons shape the sperm small RNA payload.

作者信息

Tahiri Iasim, Llana Sergio R, Díaz-Castro Francisco, Claret Marc, Obri Arnaud

机构信息

Neuronal Control of Metabolism, Institut d'Investigacions Biomèdiques August Pi i Sunyer, Rosselló 149-153, 5th floor, Barcelona, 08036, Spain.

Doctoral Program in Biomedicine, Universitat de Barcelona, Barcelona, Spain.

出版信息

Sci Rep. 2025 Feb 28;15(1):7206. doi: 10.1038/s41598-025-91391-4.

Abstract

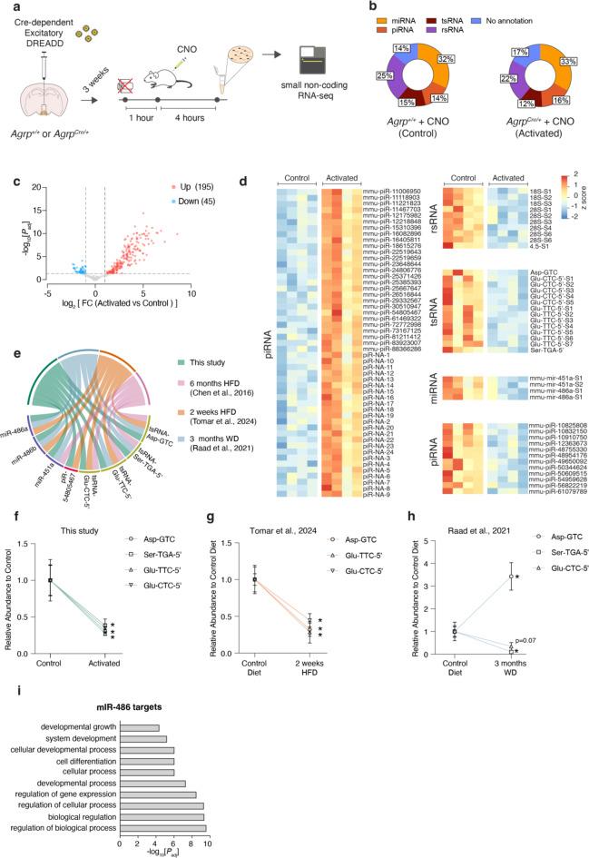
Paternal dietary patterns and obesity can affect offspring through epigenetic signals in sperm RNA. By activating hypothalamic Agouti-related peptide (AgRP) neurons in mice to simulate obesity's effects, we observed changes in the small noncoding RNA payload of sperm. These alterations, particularly in transfer RNA-derived small RNAs (tsRNAs), are similar to those induced by short-term high-fat diets, suggesting a common upstream regulatory mechanism involving AgRP neurons that affects metabolic epigenetic inheritance.

摘要

父系饮食模式和肥胖可通过精子RNA中的表观遗传信号影响后代。通过激活小鼠下丘脑刺鼠相关肽(AgRP)神经元以模拟肥胖的影响,我们观察到精子中小非编码RNA含量的变化。这些改变,特别是转运RNA衍生的小RNA(tsRNAs)中的改变,与短期高脂饮食诱导的改变相似,表明存在一种涉及AgRP神经元的共同上游调节机制,该机制影响代谢表观遗传遗传。

https://cdn.ncbi.nlm.nih.gov/pmc/blobs/cf8b/11871312/cb404398ccb2/41598_2025_91391_Fig1_HTML.jpg

文献AI研究员

20分钟写一篇综述,助力文献阅读效率提升50倍。

立即体验

用中文搜PubMed

大模型驱动的PubMed中文搜索引擎

马上搜索

文档翻译

学术文献翻译模型,支持多种主流文档格式。

立即体验