Suppr超能文献

新型白细胞介素-2/15武装的嵌合抗原受体自然杀伤细胞通过激活c-Myc/NRF1在实体瘤中维持卓越的治疗效果。

Neoleukin-2/15-armored CAR-NK cells sustain superior therapeutic efficacy in solid tumors via c-Myc/NRF1 activation.

作者信息

Luo Jianhua, Guo Meng, Huang Mingyan, Liu Yanfang, Qian Yuping, Liu Qiuyan, Cao Xuetao

机构信息

National Key Laboratory of Immunity & Inflammation, Institute of Immunology, Navy Medical University, Shanghai, 200433, China.

Department of Pathology, Changhai Hospital, Navy Medical University, Shanghai, 200433, China.

出版信息

Signal Transduct Target Ther. 2025 Mar 3;10(1):78. doi: 10.1038/s41392-025-02158-2.

Abstract

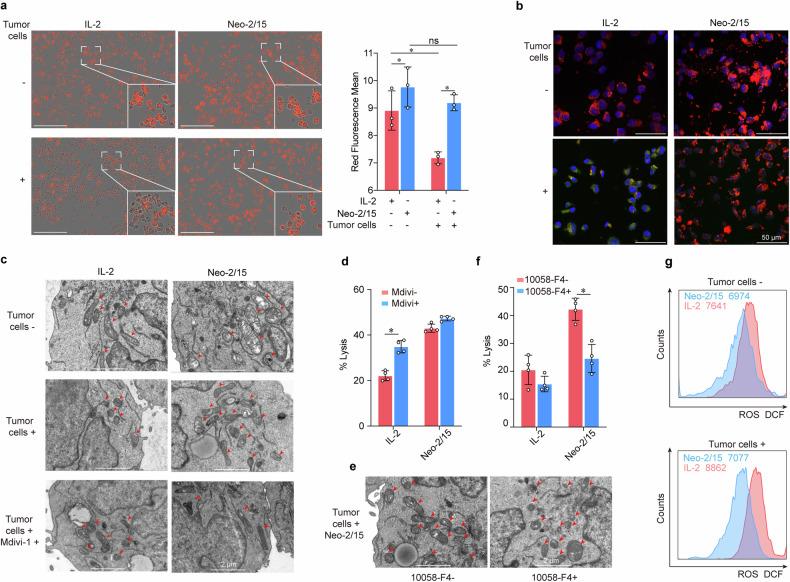
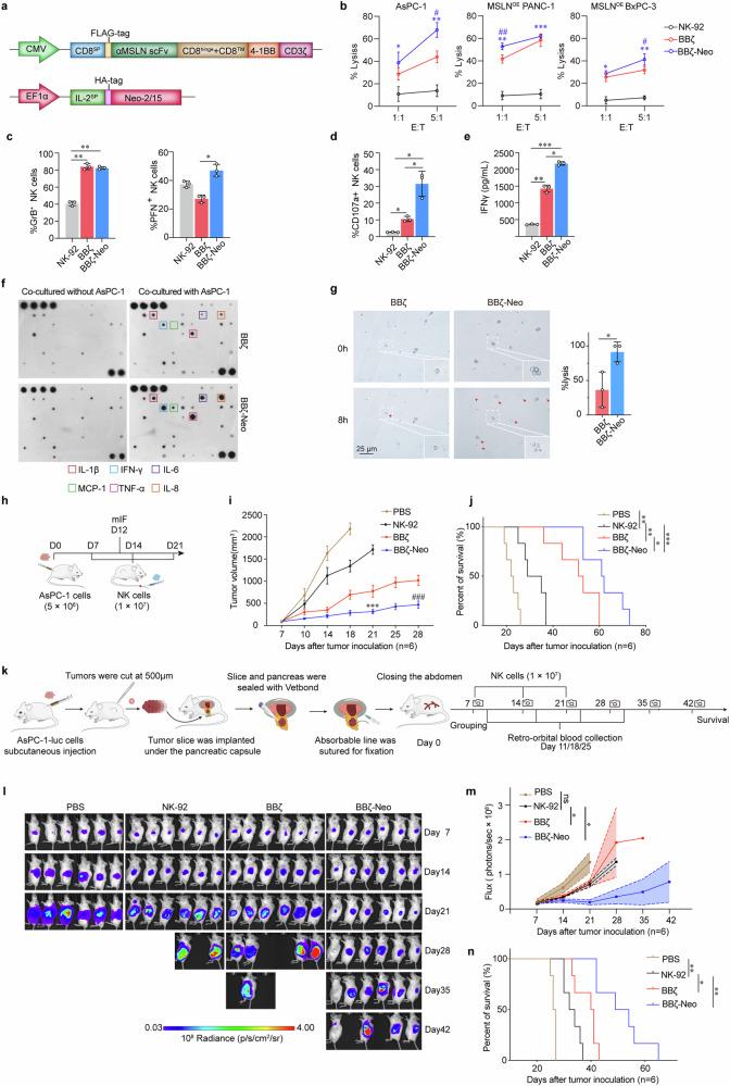
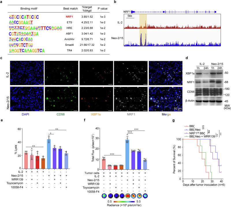
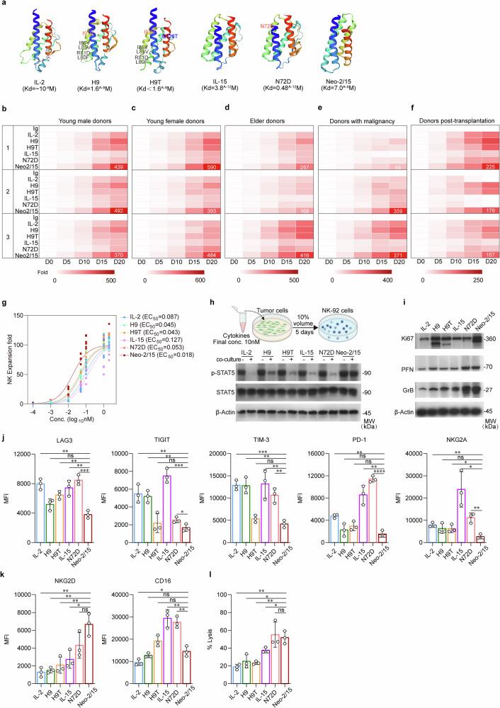
Adoptive transfer of chimeric antigen receptor (CAR)-modified natural killer (NK) cells represents a transformative approach that has significantly advanced clinical outcomes in patients with malignant hematological conditions. However, the efficacy of CAR-NK cells in treating solid tumors is limited by their exhaustion, impaired infiltration and poor persistence in the immunosuppressive tumor microenvironment (TME). As NK cell functional states are associated with IL-2 cascade, we engineered mesothelin-specific CAR-NK cells that secrete neoleukin-2/15 (Neo-2/15), an IL-2Rβγ agonist, to resist immunosuppressive polarization within TME. The adoptively transferred Neo-2/15-armored CAR-NK cells exhibited enhanced cytotoxicity, less exhaustion and longer persistence within TME, thereby having superior antitumor activity against pancreatic cancer and ovarian cancer. Mechanistically, Neo-2/15 provided sustained and enhanced downstream IL-2 receptor signaling, which promotes the expression of c-Myc and nuclear respiratory factor 1 (NRF1) in CAR-NK cells. This upregulation was crucial for maintaining mitochondrial adaptability and metabolic resilience, ultimately leading to increased cytotoxicity and pronounced persistence of CAR-NK cells within the TME. The resistance against TME immunosuppressive polarization necessitated the upregulation of NRF1, which is essential to the augmentative effects elicited by Neo-2/15. Overexpression of NRF1 significantly bolsters the antitumor efficacy of CAR-NK cells both in vitro and in vivo, with increased ATP production. Collectively, Neo-2/15-expressing CAR-NK cells exerts superior antitumor effects by exhaustion-resistance and longer survival in solid tumors.

摘要

嵌合抗原受体(CAR)修饰的自然杀伤(NK)细胞的过继转移是一种变革性方法,显著改善了恶性血液病患者的临床结局。然而,CAR-NK细胞在治疗实体瘤方面的疗效受到其耗竭、浸润受损以及在免疫抑制性肿瘤微环境(TME)中持久性差的限制。由于NK细胞功能状态与IL-2级联相关,我们构建了分泌IL-2Rβγ激动剂新白细胞介素-2/15(Neo-2/15)的间皮素特异性CAR-NK细胞,以抵抗TME内的免疫抑制极化。过继转移的Neo-2/15武装CAR-NK细胞在TME中表现出增强的细胞毒性、较少的耗竭和更长的持久性,从而对胰腺癌和卵巢癌具有卓越的抗肿瘤活性。从机制上讲,Neo-2/15提供持续增强的下游IL-2受体信号,促进CAR-NK细胞中c-Myc和核呼吸因子1(NRF1)的表达。这种上调对于维持线粒体适应性和代谢弹性至关重要,最终导致CAR-NK细胞在TME中的细胞毒性增加和持久性增强。对TME免疫抑制极化的抗性需要NRF1的上调,这对于Neo-2/15引发的增强作用至关重要。NRF1的过表达在体外和体内均显著增强了CAR-NK细胞的抗肿瘤功效,同时增加了ATP生成。总的来说,表达Neo-2/15的CAR-NK细胞通过抵抗耗竭和在实体瘤中更长的存活时间发挥卓越的抗肿瘤作用。

https://cdn.ncbi.nlm.nih.gov/pmc/blobs/dfb4/11873268/23af41017d26/41392_2025_2158_Fig1_HTML.jpg

文献AI研究员

20分钟写一篇综述,助力文献阅读效率提升50倍。

立即体验

用中文搜PubMed

大模型驱动的PubMed中文搜索引擎

马上搜索

文档翻译

学术文献翻译模型,支持多种主流文档格式。

立即体验