Suppr超能文献

OBSCN在人类心脏和骨骼肌发育过程中经历广泛的可变剪接。

OBSCN undergoes extensive alternative splicing during human cardiac and skeletal muscle development.

作者信息

Oghabian Ali, Jonson Per Harald, Gayathri Swethaa Natraj, Johari Mridul, Nippala Ella, Andres David Gomez, Munell Francina, Soriano Jessica Camacho, Duran Maria Angeles Sanchez, Sinisalo Juha, Tolppanen Heli, Tolva Johanna, Hackman Peter, Savarese Marco, Udd Bjarne

机构信息

Folkhälsan Research Center, Helsinki, Finland.

Research Program for Clinical and Molecular Metabolism, Faculty of Medicine, University of Helsinki, 00014, Helsinki, Finland.

出版信息

Skelet Muscle. 2025 Mar 1;15(1):5. doi: 10.1186/s13395-025-00374-6.

Abstract

BACKGROUND

Highly expressed in skeletal muscles, the gene Obscurin (i.e. OBSCN) has 121 non-overlapping exons and codes for some of the largest known mRNAs in the human genome. Furthermore, it plays an essential role in muscle development and function. Mutations in OBSCN are associated with several hypertrophic cardiomyopathies and muscular disorders. OBSCN undergoes extensive and complex alternative splicing, which is the main reason that its splicing regulation associated with skeletal and cardiac muscle development has not previously been thoroughly studied.

METHODS

We analyzed RNA-Seq data from skeletal and cardiac muscles extracted from 44 postnatal individuals and six fetuses. We applied the intron/exon level splicing analysis software IntEREst to study the splicing of OBSCN in the studied samples. The differential splicing analysis was adjusted for batch effects. Our comparisons revealed the splicing variations in OBSCN between the human skeletal and cardiac muscle, as well as between post-natal muscle (skeletal and cardiac) and the pre-natal equivalent muscle.

RESULTS

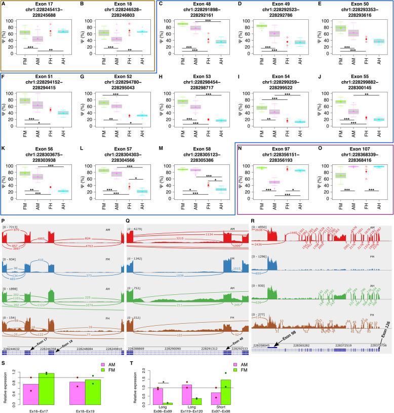
We detected several splicing regulations located in the 5'end, 3' end, and the middle of OBSCN that are associated with human cardiac or skeletal muscle development. Many of these alternative splicing events have not previously been reported. Our results also suggest that many of these muscle-development associated splicing events may be regulated by BUB3.

CONCLUSIONS

We conclude that the splicing of OBSCN is extensively regulated during the human skeletal/cardiac muscle development. We developed an interactive visualization tool that can be used by clinicians and researchers to study the inclusion of specific OBSCN exons in pre- and postnatal cardiac and skeletal muscles and access the statistics for the differential inclusion of the exons across the studied sample groups. The OBSCN exon inclusion map related to the human cardiac and skeletal muscle development is available at http://psivis.it.helsinki.fi:3838/OBSCN_PSIVIS/ . These findings are essential for an accurate pre- and postnatal clinical interpretation of the OBSCN exonic variants.

摘要

背景

obscurin基因(即OBSCN)在骨骼肌中高度表达,有121个不重叠的外显子,编码人类基因组中一些已知的最大mRNA。此外,它在肌肉发育和功能中起重要作用。OBSCN的突变与几种肥厚型心肌病和肌肉疾病有关。OBSCN经历广泛而复杂的可变剪接,这是其与骨骼肌和心肌发育相关的剪接调控此前未得到深入研究的主要原因。

方法

我们分析了从44名出生后个体和6名胎儿提取的骨骼肌和心肌的RNA测序数据。我们应用内含子/外显子水平剪接分析软件IntEREst来研究OBSCN在所研究样本中的剪接。差异剪接分析针对批次效应进行了调整。我们的比较揭示了OBSCN在人类骨骼肌和心肌之间,以及出生后肌肉(骨骼肌和心肌)与产前等效肌肉之间的剪接变异。

结果

我们在OBSCN的5'端、3'端和中间检测到几个与人类心脏或骨骼肌发育相关的剪接调控。许多这些可变剪接事件此前尚未见报道。我们的结果还表明,许多这些与肌肉发育相关的剪接事件可能受BUB3调控。

结论

我们得出结论,OBSCN的剪接在人类骨骼肌/心肌发育过程中受到广泛调控。我们开发了一种交互式可视化工具,临床医生和研究人员可以使用它来研究特定OBSCN外显子在产前和产后心脏和骨骼肌中的包含情况,并获取跨研究样本组外显子差异包含的统计数据。与人类心脏和骨骼肌发育相关的OBSCN外显子包含图谱可在http://psivis.it.helsinki.fi:3838/OBSCN_PSIVIS/获取。这些发现对于准确进行OBSCN外显子变异的产前和产后临床解释至关重要。

https://cdn.ncbi.nlm.nih.gov/pmc/blobs/2669/11871629/5dc314e624a6/13395_2025_374_Fig1_HTML.jpg

文献AI研究员

20分钟写一篇综述,助力文献阅读效率提升50倍。

立即体验

用中文搜PubMed

大模型驱动的PubMed中文搜索引擎

马上搜索

文档翻译

学术文献翻译模型,支持多种主流文档格式。

立即体验