Suppr超能文献

用于治疗神经纤维瘤病1型/施万素相关神经鞘瘤的嵌合抗原受体T细胞疗法的开发。

Development of CAR-T cell therapy for NF1/SWN-related nerve sheath tumor treatment.

作者信息

Tang Na, Cheng Lei, Hao Jiawei, Xu Beilei, Pan Xi, Wei Xiaofei, Wu Hao, Wang Haoyi

机构信息

State Key Laboratory of Organ Regeneration and Reconstruction, Institute of Zoology, Chinese Academy of Sciences, Beijing, 100101, China.

Beijing Institute for Stem Cell and Regenerative Medicine, Beijing, 100101, China.

出版信息

Acta Neuropathol Commun. 2025 Mar 1;13(1):45. doi: 10.1186/s40478-025-01965-6.

Abstract

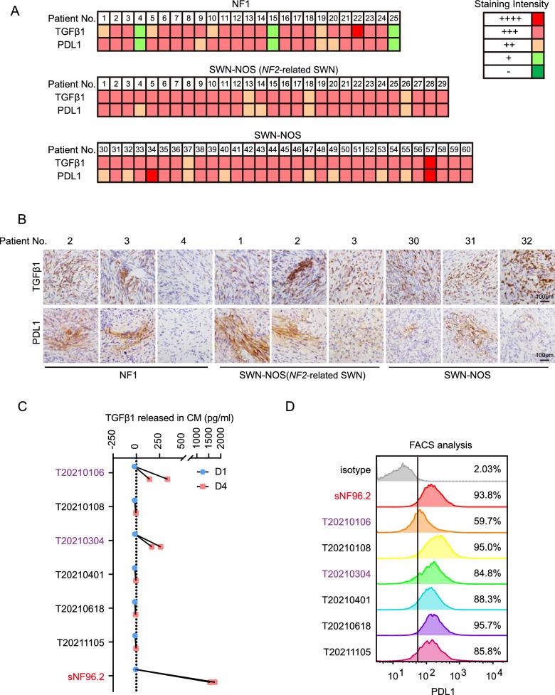
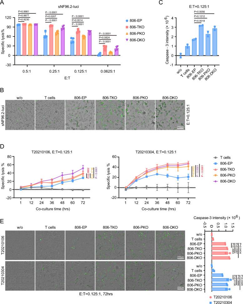
Neurofibromatosis type 1 (NF1) and schwannomatosis (SWN) are rare genetic disorders with distinct genetic etiologies. Both syndromes are predominantly characterized by the development of multiple benign nerve sheath tumors, which typically arise from cranial/peripheral nerves. The management of NF1/SWN-associated benign nerve sheath tumors pose a substantial clinical challenge. In recent years, immunotherapy has demonstrated significant efficacy in treating various tumors, but its application to NF1/SWN has not been explored. In this study, we first evaluated the feasibility of chimeric antigen receptor (CAR)-T cell therapy for the treatment of benign NF1/SWN-related nerve sheath tumor by analyzing the expression of multiple antigens in 85 tumor samples. Our findings revealed that epidermal growth factor receptor (EGFR/HER1) was highly expressed in most samples, indicating its potential as an ideal target for CAR-T cell therapy. Additionally, TGFβ1 and PDL1, key inhibitory regulators of T cell function within solid tumor microenvironment (TME), were universally overexpressed in these samples, highlighting the immunosuppressive nature of NF1/SWN tumors. To target HER1, we constructed CARs using three distinct scFvs (806, E2 and NEC). All three types of CAR-T cells demonstrated significant tumor-eliminating capability against NF1/SWN tumor cell lines, with 806 CAR-T cells showing the highest efficacy. Considering the immunosuppressive TME, we knocked out TGFBR2 and/or PDCD1 in 806 CAR-T cells using CRISPR/Cas9. Their anti-tumor efficacy was further evaluated using a 3D tumor spheroid model, and the gene-edited 806 CAR-T cells exhibited superior anti-tumor efficacy. In conclusion, we identified HER1 as a target for CAR-T cell therapy in NF1/SWN-related nerve sheath tumors, and developed anti-HER1 CAR-T cells that effectively eliminated NF1/SWN tumor cells, providing a promising therapeutic strategy for patients with these conditions.

摘要

1型神经纤维瘤病(NF1)和施万细胞瘤病(SWN)是具有不同遗传病因的罕见遗传病。这两种综合征的主要特征都是多发性良性神经鞘瘤的发生,这些肿瘤通常起源于颅神经/周围神经。NF1/SWN相关良性神经鞘瘤的治疗面临重大临床挑战。近年来,免疫疗法在治疗各种肿瘤方面已显示出显著疗效,但尚未探索其在NF1/SWN中的应用。在本研究中,我们首先通过分析85个肿瘤样本中多种抗原的表达,评估嵌合抗原受体(CAR)-T细胞疗法治疗良性NF1/SWN相关神经鞘瘤的可行性。我们的研究结果表明,表皮生长因子受体(EGFR/HER1)在大多数样本中高表达,表明其作为CAR-T细胞疗法理想靶点的潜力。此外,转化生长因子β1(TGFβ1)和程序性死亡受体1(PDL1)是实体瘤微环境(TME)中T细胞功能的关键抑制调节因子,在这些样本中普遍过度表达,突出了NF1/SWN肿瘤的免疫抑制性质。为了靶向HER1,我们使用三种不同的单链抗体片段(806、E2和NEC)构建了CAR。所有三种类型的CAR-T细胞对NF1/SWN肿瘤细胞系均显示出显著的肿瘤消除能力,其中806 CAR-T细胞显示出最高疗效。考虑到免疫抑制性TME,我们使用CRISPR/Cas9在806 CAR-T细胞中敲除TGFBR2和/或PDCD1。使用三维肿瘤球体模型进一步评估它们的抗肿瘤疗效,基因编辑的806 CAR-T细胞表现出卓越的抗肿瘤疗效。总之,我们确定HER1是NF1/SWN相关神经鞘瘤CAR-T细胞疗法的靶点,并开发了有效消除NF1/SWN肿瘤细胞的抗HER1 CAR-T细胞,为患有这些疾病的患者提供了一种有前景的治疗策略。

https://cdn.ncbi.nlm.nih.gov/pmc/blobs/18b2/11871713/c2f7925104c8/40478_2025_1965_Fig1_HTML.jpg

文献AI研究员

20分钟写一篇综述,助力文献阅读效率提升50倍。

立即体验

用中文搜PubMed

大模型驱动的PubMed中文搜索引擎

马上搜索

文档翻译

学术文献翻译模型,支持多种主流文档格式。

立即体验