Suppr超能文献

脂肪组织来源的外泌体维持大鼠髓核细胞细胞外基质的代谢平衡。

Adipose Tissue-Derived Exosome Maintains Metabolic Balance of Extracellular Matrix in Rat Nucleus Pulposus Cells.

作者信息

Zhao Ruoyu, Ma Lei, Li Joan, Liu Sen, Yang Dalong, Liu Guobin, Yang Sidong

机构信息

Department of Orthopedic Surgery, the First Hospital of Hebei Medical University, Shijiazhuang, Hebei, People's Republic of China.

Department of Spine Surgery, Hebei Medical University Third Hospital, Shijiazhuang, Hebei, People's Republic of China.

出版信息

Int J Nanomedicine. 2025 Feb 24;20:2411-2425. doi: 10.2147/IJN.S504649. eCollection 2025.

Abstract

PURPOSE

This study aimed to investigate the protective effect of adipose tissue-derived exosomes (AT-Exo) on rat nucleus pulposus cells (NPCs).

METHODS

Ultracentrifugation was used to extract exosomes from rat adipose tissue. Transmission electron microscopy (TEM), Western blot, and nanoparticle tracking analysis (NTA) were used to characterize the exosomes. Tert-butyl hydrogen peroxide (TBHP) was used to induce apoptosis of rat NPCs. Cell viability was determined by CCK-8 assay. AT-Exo was administered to investigate its effect on rat NPCs using Western blot and immunofluorescence staining.

RESULTS

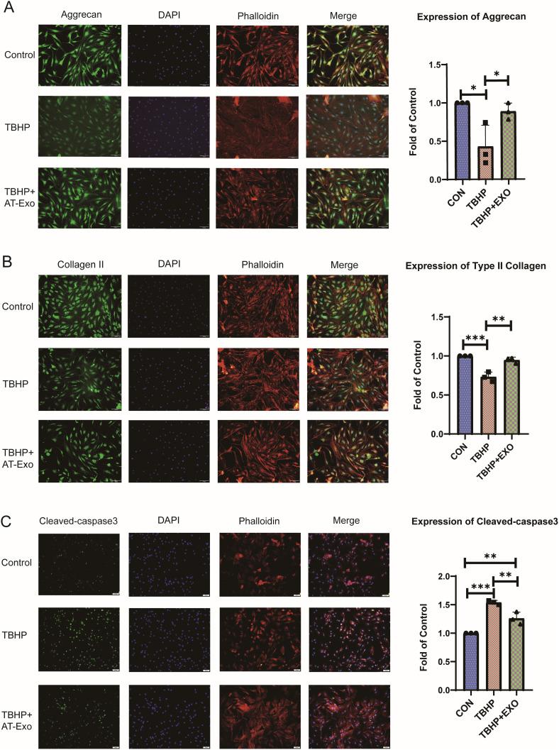
AT-Exo was successfully extracted and characterized by NTA, TEM, and Western blots. Uptake assay showed that AT-Exo can be taken up by the NPCs. TBHP (60 μM) resulted in decreased cell viability and increased apoptosis of NPCs. Interestingly, AT-Exo protected NPCs against TBHP, indicated by increased cell viability, decreased apoptosis, upregulated Aggrecan and type II collagen deposition, and downregulated matrix metalloproteinase 3/13.

CONCLUSION

In summary, rat adipose tissue-derived exosomes can increase the levels of Aggrecan, type II collagen, and Bcl2, and decrease the levels of matrix metalloproteinase 3/13, cleaved caspase3, and Bax. Therefore, rat adipose tissue-derived exosomes can maintain metabolic balance of extracellular matrix and protect against apoptosis in rat nucleus pulposus cells.

摘要

目的

本研究旨在探讨脂肪组织来源外泌体(AT-Exo)对大鼠髓核细胞(NPCs)的保护作用。

方法

采用超速离心法从大鼠脂肪组织中提取外泌体。运用透射电子显微镜(TEM)、蛋白质免疫印迹法(Western blot)和纳米颗粒跟踪分析(NTA)对外泌体进行表征。使用叔丁基过氧化氢(TBHP)诱导大鼠NPCs凋亡。通过CCK-8法检测细胞活力。给予AT-Exo,采用蛋白质免疫印迹法和免疫荧光染色研究其对大鼠NPCs的影响。

结果

成功提取AT-Exo,并通过NTA、TEM和蛋白质免疫印迹法进行表征。摄取实验表明NPCs能够摄取AT-Exo。TBHP(60 μM)导致NPCs细胞活力降低和凋亡增加。有趣的是,AT-Exo对NPCs具有保护作用,表现为细胞活力增加、凋亡减少、聚集蛋白聚糖和II型胶原蛋白沉积上调,以及基质金属蛋白酶3/13下调。

结论

综上所述,大鼠脂肪组织来源的外泌体可提高聚集蛋白聚糖、II型胶原蛋白和Bcl2的水平,降低基质金属蛋白酶3/13、裂解的半胱天冬酶3和Bax的水平。因此,大鼠脂肪组织来源的外泌体可维持细胞外基质的代谢平衡,并保护大鼠髓核细胞免受凋亡。

https://cdn.ncbi.nlm.nih.gov/pmc/blobs/c942/11869899/9bffc8220e81/IJN-20-2411-g0001.jpg

文献AI研究员

20分钟写一篇综述,助力文献阅读效率提升50倍。

立即体验

用中文搜PubMed

大模型驱动的PubMed中文搜索引擎

马上搜索

文档翻译

学术文献翻译模型,支持多种主流文档格式。

立即体验