Suppr超能文献

广藿香环氧物通过调节结肠微生物群和嘌呤代谢减轻葡聚糖硫酸钠诱导的结肠炎和肝损伤。

Patchoulene epoxide mitigates colitis and hepatic damage induced by dextran sulfate sodium by regulating the colonic microbiota and purine metabolism.

作者信息

Chen Liping, Xie Lili, Wang Lifen, Zhan Xueli, Zhuo Zhenjian, Jiang Susu, Miao Lei, Zhang Xinxin, Zheng Weiming, Liu Tzu-Ming, He Jing, Liu Yuhong

机构信息

Department of Pediatric Surgery, Guangzhou Institute of Pediatrics, Guangdong Provincial Key Laboratory of Research in Structural Birth Defect Disease, Guangzhou Women and Children's Medical Center, Guangzhou Medical University, Guangzhou, Guangdong, China.

Cancer Center, Faculty of Health Sciences, University of Macau, Macau, Macao SAR, China.

出版信息

Front Immunol. 2025 Feb 14;16:1509114. doi: 10.3389/fimmu.2025.1509114. eCollection 2025.

Abstract

INTRODUCTION

Ulcerative colitis (UC) is often characterized by dysbiosis of the colonic microbiota and metabolic disturbances, which can lead to liver damage. Patchoulene epoxide (PAO), a tricyclic sesquiterpene derived from the aged essential oil of Pogostemonis Herba, is known for its anti-inflammatory and ulcer-healing properties. However, its dual protective role against UC and liver injury remains largely unexplored. This study aims to elucidate the protective effect and underlying mechanism of PAO against dextran sulfate sodium (DSS)-induced UC and liver injury in mice.

METHODS

Colitis and liver injury in mice were induced by adding 3% DSS to their drinking water continuously for 7 days, and PAO at the doses of 20 and 40 mg/kg was administered orally to mice daily from the first day until the experimental endpoint. Stool consistency scores, blood stool scores, and body weights were recorded weekly. Disease activity index (DAI) was determined before necropsy, where colon and liver tissues were collected for biochemical analyses. Additionally, the fecal microbiome and its metabolites of treated mice were characterized using 16S rRNA amplicon sequencing and metabolomics.

RESULTS

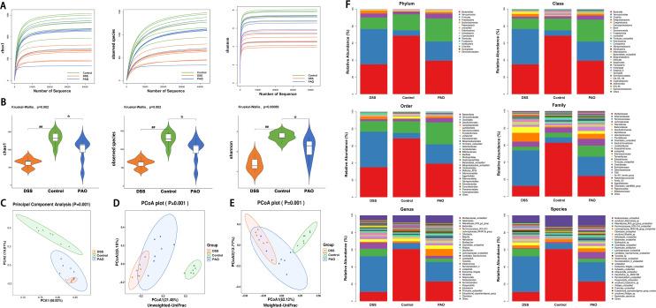
PAO significantly reduced the disease activity index and mitigated colonic atrophy in UC mice. It also improved colonic and hepatic pathological changes by safeguarding tight and adherens junctions, and suppressing the generation of pro-inflammatory cytokines and lipopolysaccharide. These beneficial effects were attributed to PAO's capability to regulate the colonic microbiota and metabolic processes. PAO was found to enhance the diversity of the colonic microbiota and to shift the microbial balance in UC mice. Specifically, it restored the microbiota from an Akkermansia-dominated state, characteristic of UC, to a healthier Muribaculaceae-dominated composition. Furthermore, PAO corrected the colon metabolic disturbance in UC mice by modulating the purine metabolism, notably increasing the abundance of deoxyadenosine, adenosine and guanine in UC mice.

CONCLUSIONS

The therapeutic effect of PAO on UC and liver injury was mainly attributed to its regulation of colonic microbiota and purine metabolism. These insights emphasize the overall therapeutic benefits of PAO in treating UC and liver injury.

摘要

引言

溃疡性结肠炎(UC)通常以结肠微生物群失调和代谢紊乱为特征,这可能导致肝损伤。广藿香环氧物(PAO)是一种从广藿香陈旧精油中提取的三环倍半萜,以其抗炎和促进溃疡愈合的特性而闻名。然而,其对UC和肝损伤的双重保护作用在很大程度上仍未得到探索。本研究旨在阐明PAO对葡聚糖硫酸钠(DSS)诱导的小鼠UC和肝损伤的保护作用及其潜在机制。

方法

通过在小鼠饮用水中连续添加3% DSS 7天诱导小鼠结肠炎和肝损伤,从第一天开始直至实验终点,每天给小鼠口服20和40 mg/kg剂量的PAO。每周记录粪便稠度评分、便血评分和体重。在尸检前测定疾病活动指数(DAI),收集结肠和肝组织进行生化分析。此外,使用16S rRNA扩增子测序和代谢组学对治疗小鼠的粪便微生物群及其代谢产物进行表征。

结果

PAO显著降低了UC小鼠的疾病活动指数,减轻了结肠萎缩。它还通过保护紧密连接和黏附连接,并抑制促炎细胞因子和脂多糖的产生,改善了结肠和肝脏的病理变化。这些有益作用归因于PAO调节结肠微生物群和代谢过程的能力。发现PAO可增强结肠微生物群的多样性,并改变UC小鼠的微生物平衡。具体而言,它将微生物群从UC特有的以阿克曼氏菌为主的状态恢复到以Muribaculaceae为主的更健康的组成。此外,PAO通过调节嘌呤代谢纠正了UC小鼠的结肠代谢紊乱,显著增加了UC小鼠中脱氧腺苷、腺苷和鸟嘌呤的丰度。

结论

PAO对UC和肝损伤的治疗作用主要归因于其对结肠微生物群和嘌呤代谢的调节。这些见解强调了PAO在治疗UC和肝损伤方面的总体治疗益处。

https://cdn.ncbi.nlm.nih.gov/pmc/blobs/2295/11868103/895074426007/fimmu-16-1509114-g001.jpg

文献AI研究员

20分钟写一篇综述,助力文献阅读效率提升50倍。

立即体验

用中文搜PubMed

大模型驱动的PubMed中文搜索引擎

马上搜索

文档翻译

学术文献翻译模型,支持多种主流文档格式。

立即体验