Suppr超能文献

C-C基序趋化因子配体5(CCL5)的泛癌特征鉴定了其作为生物标志物和治疗靶点的作用。

Pan-cancer characterization of C-C motif chemokine ligand 5 (CCL5) identifies its role as biomarker and therapeutic target.

作者信息

Zhao Wenming, Sun Jirui, Zhou Bingjuan, Qiao Haizhi, Zhang Jinku

机构信息

Key Laboratory of Molecular Pathology and Early Diagnosis of Tumor in Hebei Province, Department of Pathology, Baoding First Central Hospital, Baoding, 071000, China.

出版信息

Discov Oncol. 2025 Mar 4;16(1):264. doi: 10.1007/s12672-025-02004-5.

Abstract

OBJECTIVES

C-C Motif Chemokine Ligand 5 (CCL5) is known for its role in immune regulation and has been implicated in cancer progression. However, its expression and prognostic significance in pan-cancer require comprehensive evaluation. This study was initiated to decipher the pan-cancer role of CCL5 genes.

METHODS

In silico analyses involving various online databases and molecular experiments involving CCL5 knockdown experiments in KIRC cell lines evaluated its role in cell proliferation, colony formation, and migration.

RESULTS

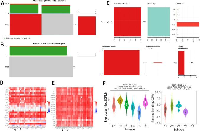
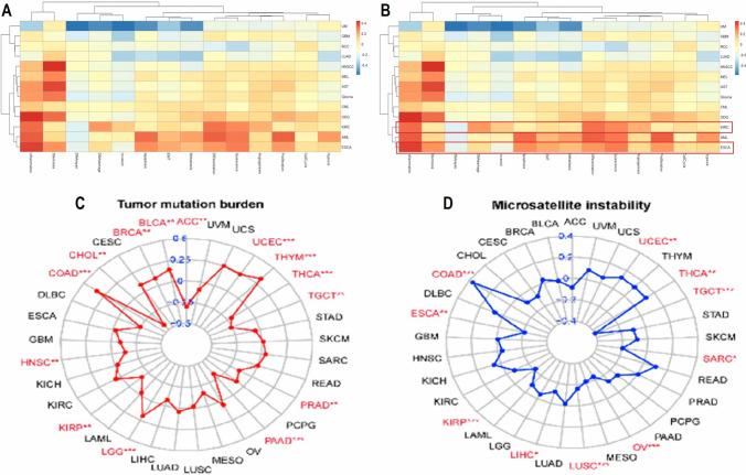
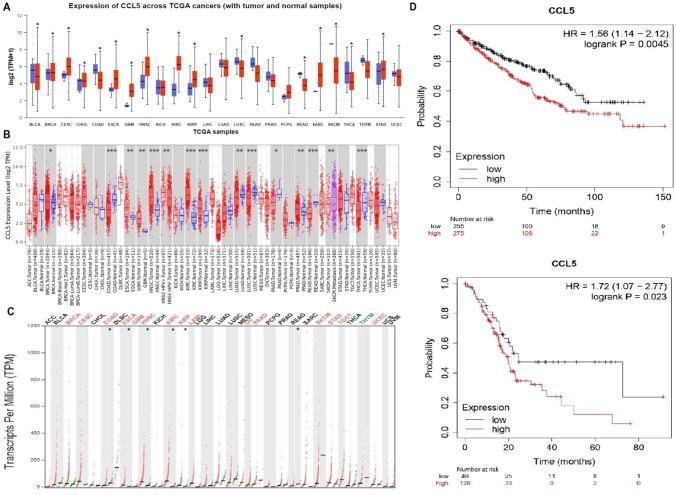
CCL5 expression was significantly up-regulated in several cancers. High CCL5 expression correlated with poorer overall survival in kidney renal cell carcinoma (KIRC) and esophageal cancer (ESCA) patients. Promoter hypomethylation correlated with elevated CCL5 expression and poorer prognosis. CCL5 mutations were rare; indicating its role in cancer is driven by overexpression rather than genetic alterations. Positive correlations with immune inhibitory and MHC genes suggested CCL5's role in fostering an immunosuppressive tumor microenvironment. High CCL5 expression correlated with increased immune cell infiltration, particularly CD8 T cells and macrophages. CCL5 expression did not significantly influence drug sensitivity. CCL5 knockdown in resulted in reduced proliferation, colony formation, and migration, underscoring its critical role in cancer cell dynamics.

CONCLUSION

Our study highlights the significance of CCL5 in cancer progression and prognosis, particularly in KIRC and ESCA. CCL5's role in modulating the tumor immune microenvironment and its potential as a therapeutic target warrant further investigation.

摘要

目的

C-C基序趋化因子配体5(CCL5)因其在免疫调节中的作用而闻名,并与癌症进展有关。然而,其在泛癌中的表达及预后意义需要全面评估。本研究旨在阐明CCL5基因在泛癌中的作用。

方法

通过涉及各种在线数据库的计算机分析以及在肾透明细胞癌(KIRC)细胞系中进行CCL5敲低实验的分子实验,评估其在细胞增殖、集落形成和迁移中的作用。

结果

CCL5在几种癌症中表达显著上调。在肾细胞癌(KIRC)和食管癌(ESCA)患者中,CCL5高表达与较差的总生存期相关。启动子低甲基化与CCL5表达升高及较差预后相关。CCL5突变罕见,表明其在癌症中的作用是由过表达而非基因改变驱动的。与免疫抑制和MHC基因的正相关表明CCL5在促进免疫抑制性肿瘤微环境中的作用。CCL5高表达与免疫细胞浸润增加相关,尤其是CD8 T细胞和巨噬细胞。CCL5表达对药物敏感性无显著影响。CCL5敲低导致增殖、集落形成和迁移减少,突出了其在癌细胞动态中的关键作用。

结论

我们的研究强调了CCL5在癌症进展和预后中的重要性,特别是在KIRC和ESCA中。CCL5在调节肿瘤免疫微环境中的作用及其作为治疗靶点的潜力值得进一步研究。

https://cdn.ncbi.nlm.nih.gov/pmc/blobs/4231/11880496/9dd7aa27f20e/12672_2025_2004_Fig1_HTML.jpg

文献AI研究员

20分钟写一篇综述,助力文献阅读效率提升50倍。

立即体验

用中文搜PubMed

大模型驱动的PubMed中文搜索引擎

马上搜索

文档翻译

学术文献翻译模型,支持多种主流文档格式。

立即体验