Suppr超能文献

肿瘤浸润耗竭性T细胞分析凸显白细胞介素-6和程序性死亡受体1阻断作为非小细胞肺癌联合免疫治疗策略的作用。

Analysis of tumor-infiltrating exhausted T cells highlights IL-6 and PD1 blockade as a combined immunotherapy strategy for non-small cell lung cancer.

作者信息

Zhang Lulu, Guo Xiyuan, Sun Xiaoke, Liao Jue, Liu Qin, Ye Yingchun, Yang Zhihui, Cressey Ratchada, He Qing, Yuan Qing

机构信息

Public Center of Experimental Technology, The School of Basic Medical Sciences, Southwest Medical University, Luzhou, Sichuan, China.

Blood Distribution Department Nanjing Red Cross Blood Center, Nanjing, Jiangsu, China.

出版信息

Front Immunol. 2025 Feb 11;16:1486329. doi: 10.3389/fimmu.2025.1486329. eCollection 2025.

Abstract

OBJECTIVE

Given the limitations of immunotherapy for treating non-small cell lung cancer (NSCLC), we investigated the phenotype and function of exhausted CD8T cells and analyzed a novel combination immunotherapy to restore the effector killing function of tumor-infiltrating CD8T lymphocyte (TIL).

METHODS

We examined the expression and function of immunosuppressive molecules on CD8T cells of peripheral blood mononuclear cells (PBMCs) and TILs by using prospectively collected peripheral blood, pleural effusions, and tumor tissues from patients with NSCLC and correlated the results with clinical data. We then evaluated the effect of interleukin 6 (IL-6) stimulation on CD8T cells. Finally, we assessed the effects of combined blockade of PD1 and IL-6 on macrophage recruitment in a zebrafish macrophage model and CD8 T cell function and tumor growth in PBMC humanized mouse model.

RESULTS

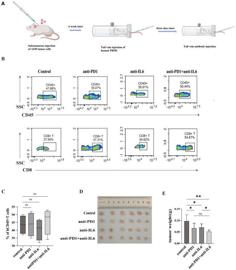
The expression of exhaustion markers on CD8 T cells was found to be notably higher in both tumor and paraneoplastic tissues compared to peripheral blood. Furthermore, the degree of CD8 T cell exhaustion exhibited a progressive increase with proximity to the tumor. When CD8 T cells from peripheral blood and tumor tissues of NSCLC patients were stimulated with IL-6, the expression level of exhaustion markers, especially PD1, was further elevated. In the experiment, the combined inhibition of IL-6 and PD1 substantially enhanced the effector killing function of CD8 T cells in NSCLC pleural effusion samples. In a macrophage-labeled zebrafish model, combined blockade of IL-6 and PD1 enhanced the recruitment of macrophages. In PBMC humanized mouse model, combined blockade of IL-6 and PD1 enhanced the inhibition of tumor growth.

CONCLUSION

Our data suggest that CD8 T cells in NSCLC patients were in a state of exhaustion and combined blockade of IL-6 and PD1 to restore CD8 T cell function to inhibit tumor growth may be an effective clinical strategy for the treatment of NSCLC.

摘要

目的

鉴于免疫疗法在治疗非小细胞肺癌(NSCLC)方面的局限性,我们研究了耗竭性CD8 T细胞的表型和功能,并分析了一种新型联合免疫疗法,以恢复肿瘤浸润性CD8 T淋巴细胞(TIL)的效应杀伤功能。

方法

我们使用前瞻性收集的NSCLC患者外周血、胸腔积液和肿瘤组织,检测外周血单个核细胞(PBMC)和TIL中CD8 T细胞上免疫抑制分子的表达和功能,并将结果与临床数据相关联。然后,我们评估白细胞介素6(IL-6)刺激对CD8 T细胞的影响。最后,我们在斑马鱼巨噬细胞模型中评估了联合阻断PD1和IL-6对巨噬细胞募集的影响,以及在PBMC人源化小鼠模型中对CD8 T细胞功能和肿瘤生长的影响。

结果

与外周血相比,肿瘤组织和癌旁组织中CD8 T细胞上耗竭标志物的表达明显更高。此外,CD8 T细胞的耗竭程度随着与肿瘤距离的接近而逐渐增加。当用IL-6刺激NSCLC患者外周血和肿瘤组织中的CD8 T细胞时,耗竭标志物,尤其是PD1的表达水平进一步升高。在实验中,联合抑制IL-6和PD1可显著增强NSCLC胸腔积液样本中CD8 T细胞的效应杀伤功能。在巨噬细胞标记的斑马鱼模型中,联合阻断IL-6和PD1可增强巨噬细胞的募集。在PBMC人源化小鼠模型中,联合阻断IL-6和PD1可增强对肿瘤生长的抑制作用。

结论

我们的数据表明,NSCLC患者的CD8 T细胞处于耗竭状态,联合阻断IL-6和PD1以恢复CD8 T细胞功能来抑制肿瘤生长可能是一种有效的NSCLC临床治疗策略。

https://cdn.ncbi.nlm.nih.gov/pmc/blobs/4ac2/11876966/046955d98ba8/fimmu-16-1486329-g001.jpg

文献AI研究员

20分钟写一篇综述,助力文献阅读效率提升50倍。

立即体验

用中文搜PubMed

大模型驱动的PubMed中文搜索引擎

马上搜索

文档翻译

学术文献翻译模型,支持多种主流文档格式。

立即体验