Suppr超能文献

半月板细胞迁移中的表观遗传动力学及其在炎症条件下的区域依赖性。

Epigenetic dynamics in meniscus cell migration and its zonal dependency in response to inflammatory conditions.

作者信息

Zhang Yize, Zhang Ellen Y, Cheung Catherine, Heo Yuna, Tumenbayar Bat-Ider, Lee Se-Hwan, Bae Yongho, Heo Su Chin

机构信息

Department of Pharmacology and Toxicology, Jacobs School of Medicine and Biomedical Sciences, University at Buffalo, Buffalo, New York 14203, USA.

McKay Orthopaedic Research Laboratory, Department of Orthopaedic Surgery, Perelman School of Medicine, University of Pennsylvania, Philadelphia, Pennsylvania 19104, USA.

出版信息

APL Bioeng. 2025 Feb 20;9(1):016109. doi: 10.1063/5.0239035. eCollection 2025 Mar.

Abstract

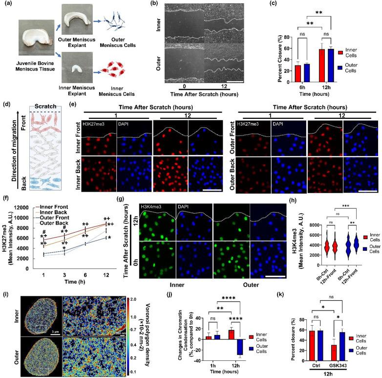
Meniscus injuries are challenging to treat due to the tissue heterogeneity and limited treatment efficacy. Understanding meniscus cell migration, crucial for healing, remains incomplete, especially its zonal dependency. This study explores how epigenetic mechanisms affect meniscus cell migration under inflammation, focusing on healing implications. Distinct histone modifications and chromatin dynamics between inner and outer cells were observed during migration, emphasizing the need to consider these differences in repair strategies. Furthermore, tumor necrosis factor alpha (TNF-α), a proinflammatory cytokine, slows inner meniscus cell migration, while outer cells remain unaffected, indicating a zonal response. Interestingly, TNF-α differentially alters histone modifications, particularly H3K27me3, between the cell types. Transcriptome analysis showed significant gene expression changes with inner cells more affected than outer cells. Gene cluster analysis revealed different responses in chromatin remodeling, extracellular matrix assembly, and wound healing between zones. We further identified potential therapeutic targets by using epigenetic drugs, GSKJ4 (a histone demethylase inhibitor) and C646 (a histone acetyltransferase inhibitor), which restored inner meniscus cell migration under inflammatory conditions, highlighting their potential in treating meniscus tears. This highlights their potential utility in treating meniscus tear injuries. Overall, our findings elucidate the intricate interplay between epigenetic mechanisms and meniscus cell migration, along with its meniscus zonal dependency. This study provides insight into potential targets for enhancing meniscus repair and regeneration, which may lead to improved clinical outcomes for patients with meniscus injuries and osteoarthritis.

摘要

由于组织异质性和治疗效果有限,半月板损伤的治疗具有挑战性。对愈合至关重要的半月板细胞迁移的理解仍不完整,尤其是其区域依赖性。本研究探讨表观遗传机制如何在炎症状态下影响半月板细胞迁移,并着重研究其对愈合的影响。在迁移过程中观察到内部和外部细胞之间存在明显的组蛋白修饰和染色质动态变化,这强调了在修复策略中需要考虑这些差异。此外,促炎细胞因子肿瘤坏死因子α(TNF-α)会减缓内侧半月板细胞的迁移,而外侧细胞则不受影响,这表明存在区域反应。有趣的是,TNF-α会在不同细胞类型之间差异地改变组蛋白修饰,特别是H3K27me3。转录组分析显示基因表达有显著变化,内侧细胞比外侧细胞受到的影响更大。基因聚类分析揭示了不同区域在染色质重塑、细胞外基质组装和伤口愈合方面的不同反应。我们通过使用表观遗传药物GSKJ4(一种组蛋白去甲基化酶抑制剂)和C646(一种组蛋白乙酰转移酶抑制剂)进一步确定了潜在的治疗靶点,这些药物在炎症条件下恢复了内侧半月板细胞的迁移,突出了它们在治疗半月板撕裂方面的潜力。这凸显了它们在治疗半月板撕裂损伤中的潜在效用。总体而言,我们的研究结果阐明了表观遗传机制与半月板细胞迁移之间的复杂相互作用及其半月板区域依赖性。本研究为增强半月板修复和再生的潜在靶点提供了见解,这可能会改善半月板损伤和骨关节炎患者的临床结局。

https://cdn.ncbi.nlm.nih.gov/pmc/blobs/285d/11878218/d5ec161f6e97/ABPID9-000009-016109_1-g001.jpg

文献AI研究员

20分钟写一篇综述,助力文献阅读效率提升50倍。

立即体验

用中文搜PubMed

大模型驱动的PubMed中文搜索引擎

马上搜索

文档翻译

学术文献翻译模型,支持多种主流文档格式。

立即体验