Suppr超能文献

靶向小窝蛋白-1以增强肩袖修复:单细胞RNA测序结果

Targeting Caveolin-1 for enhanced rotator cuff repair: findings from single-cell RNA sequencing.

作者信息

Fang Shanhong, Wu Songye, Chen Peng

机构信息

Department of Orthopedic Surgery, The First Affiliated Hospital of Fujian Medical University, Fuzhou, PR China.

Department of Sports Medicine, National Regional Medical Center, Binhai Campus of the First Affiliated Hospital, Fujian Medical University, Fuzhou, PR China.

出版信息

Cell Death Discov. 2025 Mar 5;11(1):88. doi: 10.1038/s41420-025-02359-2.

Abstract

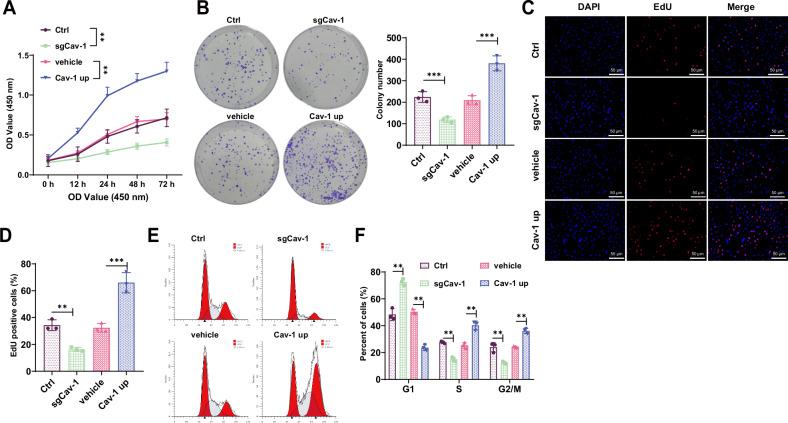
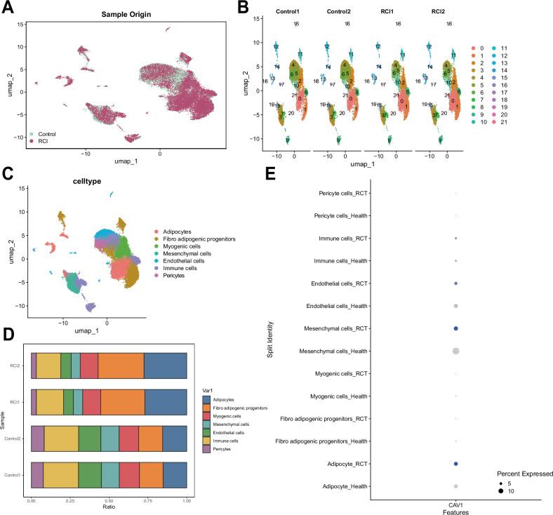
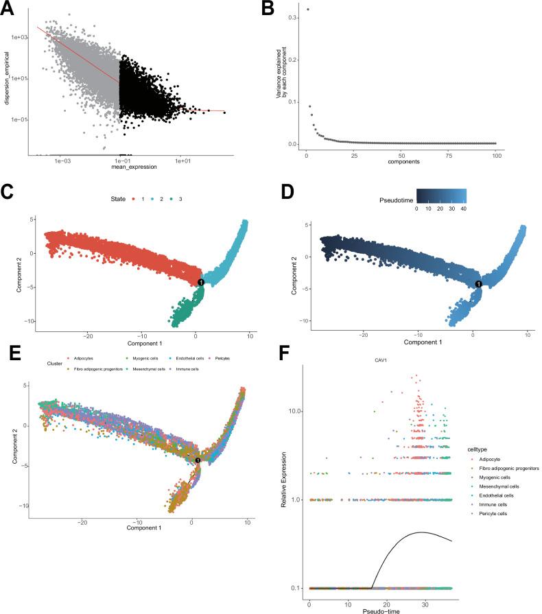
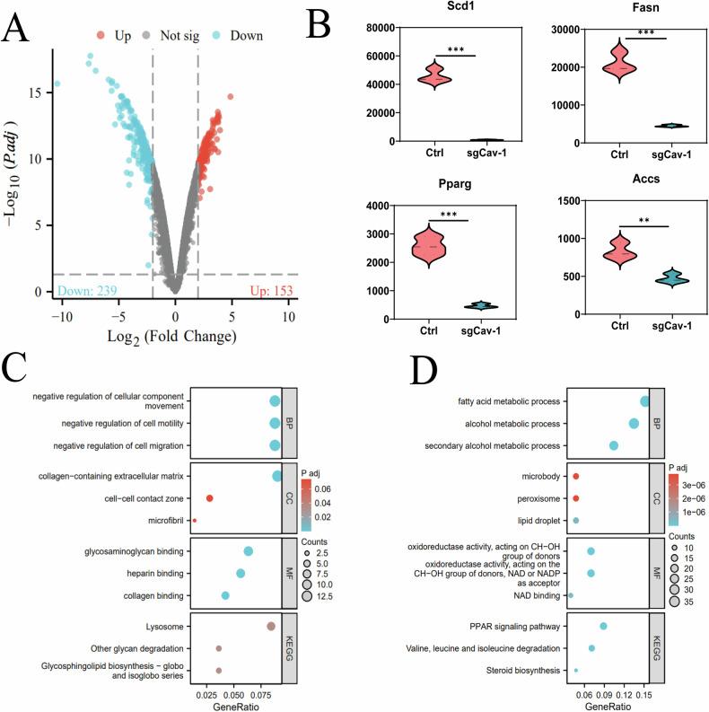
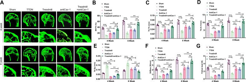
Rotator cuff injury (RCI), a prevalent cause of shoulder pain and disability, often leads to significant functional impairments due to adipocyte infiltration into the damaged tissue. Caveolin-1 (Cav-1), a critical membrane protein, plays a significant role in adipocyte differentiation and lipid metabolism. This study utilized single-cell RNA sequencing (scRNA-seq) to investigate the heterogeneity of cell subpopulations in RCI tissues and assess the regulatory effects of Cav-1. The findings revealed that Cav-1 expression negatively correlates with adipogenic activity, and its modulation through exercise or targeted therapies can significantly reduce adipocyte infiltration and enhance tissue repair. Further, Cav-1 knockout and overexpression models demonstrated the protein's impact on key genes involved in adipocyte differentiation and lipid metabolism, such as Scd1, fatty acid synthase (FASN), and peroxisome proliferator-activated receptor gamma (Pparg). Animal studies corroborated these results, showing that exercise intervention increased Cav-1 expression, decreased adipocyte infiltration, and promoted structural repair. These insights suggest that targeting Cav-1 could offer a novel therapeutic strategy for improving RCI outcomes.

摘要

肩袖损伤(RCI)是导致肩部疼痛和功能障碍的常见原因,由于脂肪细胞浸润到受损组织中,常导致严重的功能损害。小窝蛋白-1(Cav-1)是一种关键的膜蛋白,在脂肪细胞分化和脂质代谢中起重要作用。本研究利用单细胞RNA测序(scRNA-seq)来研究RCI组织中细胞亚群的异质性,并评估Cav-1的调节作用。研究结果显示,Cav-1的表达与脂肪生成活性呈负相关,通过运动或靶向治疗对其进行调节可显著减少脂肪细胞浸润并促进组织修复。此外,Cav-1基因敲除和过表达模型证明了该蛋白对参与脂肪细胞分化和脂质代谢的关键基因的影响,如硬脂酰辅酶A去饱和酶1(Scd1)、脂肪酸合酶(FASN)和过氧化物酶体增殖物激活受体γ(Pparg)。动物研究证实了这些结果,表明运动干预可增加Cav-1表达,减少脂肪细胞浸润,并促进结构修复。这些见解表明,靶向Cav-1可能为改善RCI的治疗效果提供一种新的治疗策略。

https://cdn.ncbi.nlm.nih.gov/pmc/blobs/e55e/11882801/47fe4b542246/41420_2025_2359_Fig1_HTML.jpg

文献AI研究员

20分钟写一篇综述,助力文献阅读效率提升50倍。

立即体验

用中文搜PubMed

大模型驱动的PubMed中文搜索引擎

马上搜索

文档翻译

学术文献翻译模型,支持多种主流文档格式。

立即体验