Suppr超能文献

YBX1通过调控大鼠主动脉平滑肌细胞中细胞周期相关基因的表达和可变剪接来调节内膜增生。

YBX1 Modulates Intimal Hyperplasia by Regulating Expression and Alternative Splicing of Cell Cycle Associated Genes in RASMCs.

作者信息

Huang Yi, Wang Yuheng, Zhu Feng, Guo Chao, Zhang Xinyang, Li Yiqing, Chen Yunfei, Cai Chuanqi, Shang Dan

机构信息

Department of Vascular Surgery, Union Hospital, Tongji Medical College, Huazhong University of Science and Technology, Wuhan, China.

Department of Vascular Surgery, Hubei Provincial Hospital of Traditional Chinese Medicine, Wuhan, China.

出版信息

J Cell Mol Med. 2025 Mar;29(5):e70445. doi: 10.1111/jcmm.70445.

Abstract

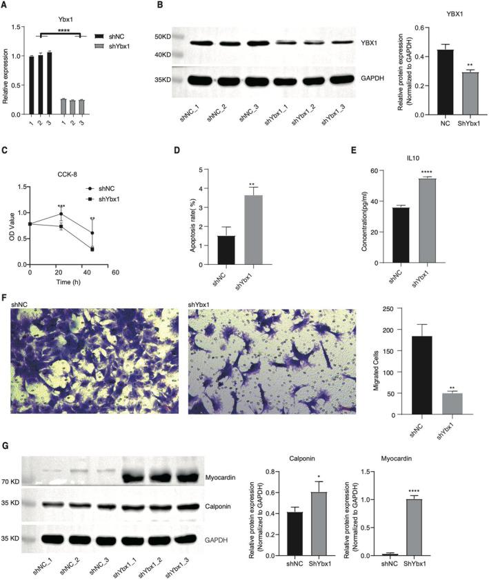
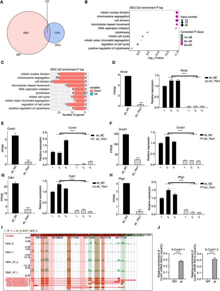
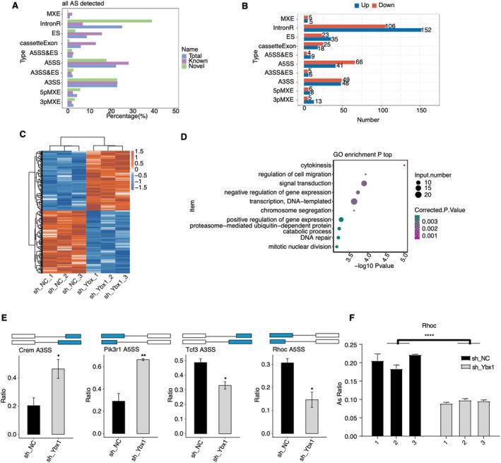
YBX1, a DNA-/RNA-binding protein, is implicated in various diseases, yet its role in intimal hyperplasia (IH) remains unclear. This study investigates YBX1's function in rat aortic smooth muscle cells (RASMCs) through knockdown experiments. Results show that YBX1 knockdown reduces cell proliferation and migration while inducing apoptosis. ELISA and western blot analyses revealed increased levels of the anti-inflammatory factor IL10 and markers for phenotypic transformation, Calponin and Myocardin. Transcriptome sequencing identified 1598 differentially expressed genes (DEGs), with 347 upregulated and 1251 downregulated. Upregulated DEGs were linked to pathways like ECM-receptor interaction and Wnt signalling, while downregulated genes involved cell cycle and p53 signalling. Additionally, 629 significant alternative splicing events were noted, primarily affecting pathways related to cell division and migration. Integrated analysis of YBX1-bound RNAs and RNA-seq data highlighted key DEGs, such as CCNB1 and TPM1, which are crucial for vascular cell behaviour. This study underscores YBX1's vital role in RASMCs and suggests potential therapeutic targets for IH treatment.

摘要

YBX1是一种DNA/RNA结合蛋白,与多种疾病有关,但其在内膜增生(IH)中的作用尚不清楚。本研究通过基因敲低实验研究YBX1在大鼠主动脉平滑肌细胞(RASMCs)中的功能。结果表明,YBX1基因敲低可减少细胞增殖和迁移,同时诱导细胞凋亡。ELISA和蛋白质免疫印迹分析显示抗炎因子IL10水平升高,以及表型转化标志物钙调蛋白和平滑肌特异性转录因子水平升高。转录组测序确定了1598个差异表达基因(DEGs),其中347个上调,1251个下调。上调的DEGs与细胞外基质-受体相互作用和Wnt信号通路等途径相关,而下调的基因涉及细胞周期和p53信号通路。此外,还发现了629个显著的可变剪接事件,主要影响与细胞分裂和迁移相关的途径。对YBX1结合的RNA和RNA测序数据的综合分析突出了关键的DEGs,如细胞周期蛋白B1(CCNB1)和原肌球蛋白1(TPM1),它们对血管细胞行为至关重要。本研究强调了YBX1在RASMCs中的重要作用,并为IH治疗提出了潜在的治疗靶点。

https://cdn.ncbi.nlm.nih.gov/pmc/blobs/cd5d/11882473/6b9d9802d39d/JCMM-29-e70445-g004.jpg

文献AI研究员

20分钟写一篇综述,助力文献阅读效率提升50倍。

立即体验

用中文搜PubMed

大模型驱动的PubMed中文搜索引擎

马上搜索

文档翻译

学术文献翻译模型,支持多种主流文档格式。

立即体验