Suppr超能文献

线粒体融合和嵴重组有助于在小鼠成纤维细胞重编程过程中获得心肌细胞特性。

Mitochondrial fusion and cristae reorganization facilitate acquisition of cardiomyocyte identity during reprogramming of murine fibroblasts.

作者信息

Spurlock Brian M, Xie Yifang, Song Yiran, Ricketts Shea N, Hua James Rock, Chi Haley R, Nishtala Meenakshi, Salmenov Rustem, Liu Jiandong, Qian Li

机构信息

McAllister Heart Institute, University of North Carolina, Chapel Hill, NC 27599, USA.

McAllister Heart Institute, University of North Carolina, Chapel Hill, NC 27599, USA; Department of Pathology and Laboratory Medicine, University of North Carolina, Chapel Hill, NC 27599, USA.

出版信息

Cell Rep. 2025 Mar 25;44(3):115377. doi: 10.1016/j.celrep.2025.115377. Epub 2025 Mar 5.

Abstract

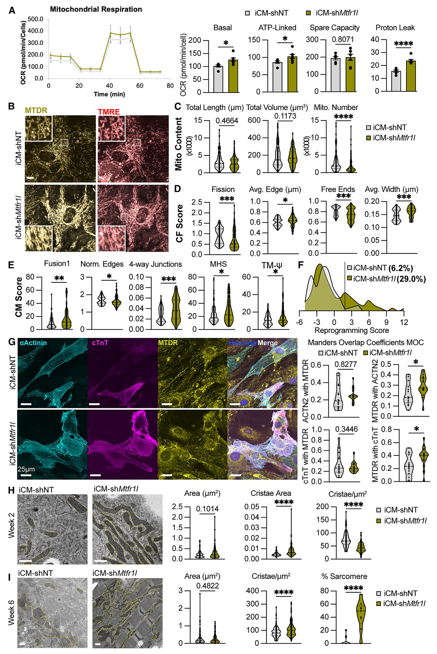
Cardiomyocytes (CMs) rely on mitochondrial energy produced in highly interconnected mitochondrial networks. Direct reprogramming of cardiac fibroblasts (CFs) into induced CMs (iCMs) shows promise for treating cardiac injury, but little work has investigated mitochondrial energetics and morphology during the conversion of CFs to iCMs. We characterized mitochondria during direct cardiac reprogramming of murine neonatal CFs (mnCFs). Reprogramming increased mitochondrial respiration and interconnectivity but not to the levels of native CMs. We therefore investigated whether perturbations to mitochondrial dynamics impacted reprogramming. Mitochondrial fusion (joining) was essential for iCM generation, while various fission (dividing) genes were reprogramming barriers. In particular, the loss of mitochondrial fission regulator 1 like (Mtfr1l) significantly increased the yield of functionally mature iCMs and induced mitochondrial fusion and respiration. These changes were countered by the concomitant loss of fusion effector optical atrophy protein 1 (Opa1). The present study advances our understanding of mitochondrial barriers to and mechanisms of direct cardiac reprogramming.

摘要

心肌细胞(CMs)依赖于高度互联的线粒体网络产生的线粒体能量。将心脏成纤维细胞(CFs)直接重编程为诱导性心肌细胞(iCMs)在治疗心脏损伤方面显示出前景,但在CFs转化为iCMs的过程中,很少有研究调查线粒体能量代谢和形态。我们对小鼠新生CFs(mnCFs)直接心脏重编程过程中的线粒体进行了表征。重编程增加了线粒体呼吸和互联性,但未达到天然CMs的水平。因此,我们研究了线粒体动力学的扰动是否会影响重编程。线粒体融合(连接)对于iCM的产生至关重要,而各种裂变(分裂)基因是重编程的障碍。特别是,线粒体裂变调节因子1样蛋白(Mtfr1l)的缺失显著提高了功能成熟iCMs的产量,并诱导了线粒体融合和呼吸。这些变化被融合效应器视神经萎缩蛋白1(Opa1)的同时缺失所抵消。本研究增进了我们对直接心脏重编程的线粒体障碍和机制的理解。

https://cdn.ncbi.nlm.nih.gov/pmc/blobs/e570/11973714/7b143bf9bb08/nihms-2069189-f0001.jpg

文献AI研究员

20分钟写一篇综述,助力文献阅读效率提升50倍。

立即体验

用中文搜PubMed

大模型驱动的PubMed中文搜索引擎

马上搜索

文档翻译

学术文献翻译模型,支持多种主流文档格式。

立即体验