Suppr超能文献

滑膜组织和滑液的多组学分析揭示了骨关节炎中差异表达的蛋白质和代谢物。

Multi-omics analysis of synovial tissue and fluid reveals differentially expressed proteins and metabolites in osteoarthritis.

作者信息

Ge Minghao, Sun Weihao, Xu Tianhao, Yang Runze, Zhang Kaibo, Li Jian, Zhao Zhiwei, Gong Meng, Fu Weili

机构信息

Sports Medicine Center, Department of Orthopedic Surgery, Orthopedic Research Institute, West China Hospital, Sichuan University, Chengdu, Sichuan, 610041, China.

Beijing Jishuitan Hospital, Capital Medical, 31 Dongjiekou East Street, Xicheng District, Beijing, 110000, China.

出版信息

J Transl Med. 2025 Mar 6;23(1):285. doi: 10.1186/s12967-025-06310-y.

Abstract

BACKGROUND

Knee osteoarthritis is a common degenerative joint disease involving multiple pathological processes, including energy metabolism, cartilage repair, and osteogenesis. To investigate the alterations in critical metabolic pathways and differential proteins in osteoarthritis patients through metabolomic and proteomic analyses and to explore the potential mechanisms underlying synovial osteogenesis during osteoarthritis progression.

METHODS

Metabolomics was used to analyze metabolites in the synovial fluid and synovium of osteoarthritis patients (osteoarthritis group: 10; control group: 10), whereas proteomics was used to examine differential protein expression. Alkaline phosphatase activity was assessed to evaluate osteogenesis.

RESULTS

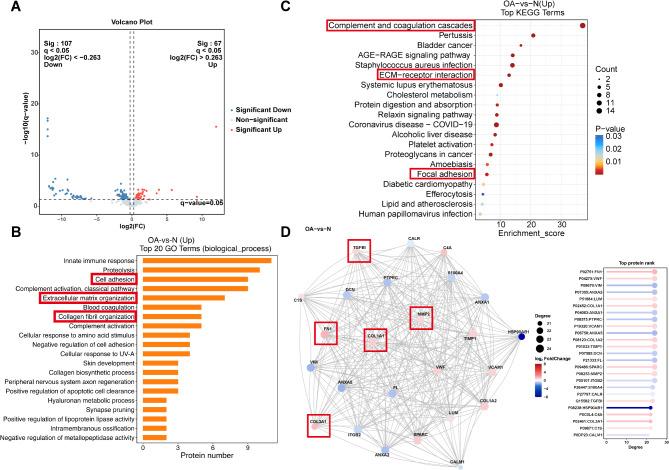
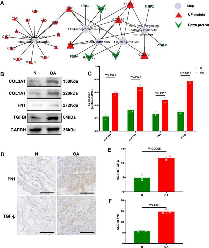
Upregulation of the tricarboxylic acid cycle: Significant upregulation of the tricarboxylic acid cycle in the synovial fluid and synovium of osteoarthritis patients indicated increased energy metabolism and cartilage repair activity. Arginine metabolism and collagen degradation: Elevated levels of ornithine, proline, and hydroxyproline in the synovial fluid reflect active collagen degradation and metabolism, contributing to joint cartilage breakdown. Abnormal Phenylalanine Metabolism: Increased phenylalanine and tyrosine metabolite levels in osteoarthritis patients suggest their involvement in cartilage destruction and osteoarthritis progression. Synovial osteogenesis: Increased expression of type I collagen in the synovium and elevated alkaline phosphatase activity confirmed the occurrence of osteogenesis, potentially driven by the differentiation of synovial fibroblasts, mesenchymal stem cells, and hypertrophic chondrocytes. Relationships between differential proteins and osteogenesis: FN1 and TGFBI are closely associated with synovial osteogenesis, while the upregulation of energy metabolism pathways provides the energy source for osteogenic transformation.

CONCLUSIONS

Alterations in energy metabolism, cartilage repair, and osteogenic mechanisms are critical. The related metabolites and proteins have potential as diagnostic and therapeutic targets for osteoarthritis.

摘要

背景

膝关节骨关节炎是一种常见的退行性关节疾病,涉及多个病理过程,包括能量代谢、软骨修复和成骨作用。通过代谢组学和蛋白质组学分析研究骨关节炎患者关键代谢途径和差异蛋白的变化,并探讨骨关节炎进展过程中滑膜成骨的潜在机制。

方法

采用代谢组学分析骨关节炎患者(骨关节炎组:10例;对照组:10例)滑液和滑膜中的代谢物,同时采用蛋白质组学检测差异蛋白表达。通过评估碱性磷酸酶活性来评价成骨作用。

结果

三羧酸循环上调:骨关节炎患者滑液和滑膜中三羧酸循环显著上调,表明能量代谢和软骨修复活性增加。精氨酸代谢和胶原蛋白降解:滑液中鸟氨酸、脯氨酸和羟脯氨酸水平升高反映了活跃的胶原蛋白降解和代谢,导致关节软骨破坏。苯丙氨酸代谢异常:骨关节炎患者苯丙氨酸和酪氨酸代谢物水平升高表明它们参与软骨破坏和骨关节炎进展。滑膜成骨:滑膜中I型胶原蛋白表达增加和碱性磷酸酶活性升高证实了成骨作用的发生,可能由滑膜成纤维细胞、间充质干细胞和肥大软骨细胞的分化驱动。差异蛋白与成骨的关系:FN1和TGFBI与滑膜成骨密切相关,而能量代谢途径的上调为成骨转化提供能量来源。

结论

能量代谢、软骨修复和成骨机制的改变至关重要。相关代谢物和蛋白质有潜力作为骨关节炎的诊断和治疗靶点。

https://cdn.ncbi.nlm.nih.gov/pmc/blobs/1a3f/11887128/d742875eb345/12967_2025_6310_Fig1_HTML.jpg

文献AI研究员

20分钟写一篇综述,助力文献阅读效率提升50倍。

立即体验

用中文搜PubMed

大模型驱动的PubMed中文搜索引擎

马上搜索

文档翻译

学术文献翻译模型,支持多种主流文档格式。

立即体验