Suppr超能文献

长链非编码RNA HOTAIR通过招募Lin28促进有氧糖酵解,从而在急性肺损伤中诱导炎症和细胞凋亡。

LncRNA HOTAIR promotes aerobic glycolysis by recruiting Lin28 to induce inflammation and apoptosis in acute lung injury.

作者信息

Xie Junjie, Zheng Zhicong, Wang Bin, Zhang Jianfang, Jiang Junqi, Wu Fengde, Zhong Xiangming, Chen Jianfeng

机构信息

Department of Pediatrics, Maternal and Child Health Hospital of Sanshui District, Foshan, China.

Department of Pediatrics, Zhujiang Hospital, Southern Medical University, Guangzhou, China.

出版信息

RNA Biol. 2025 Dec;22(1):1-12. doi: 10.1080/15476286.2025.2475255. Epub 2025 Mar 7.

Abstract

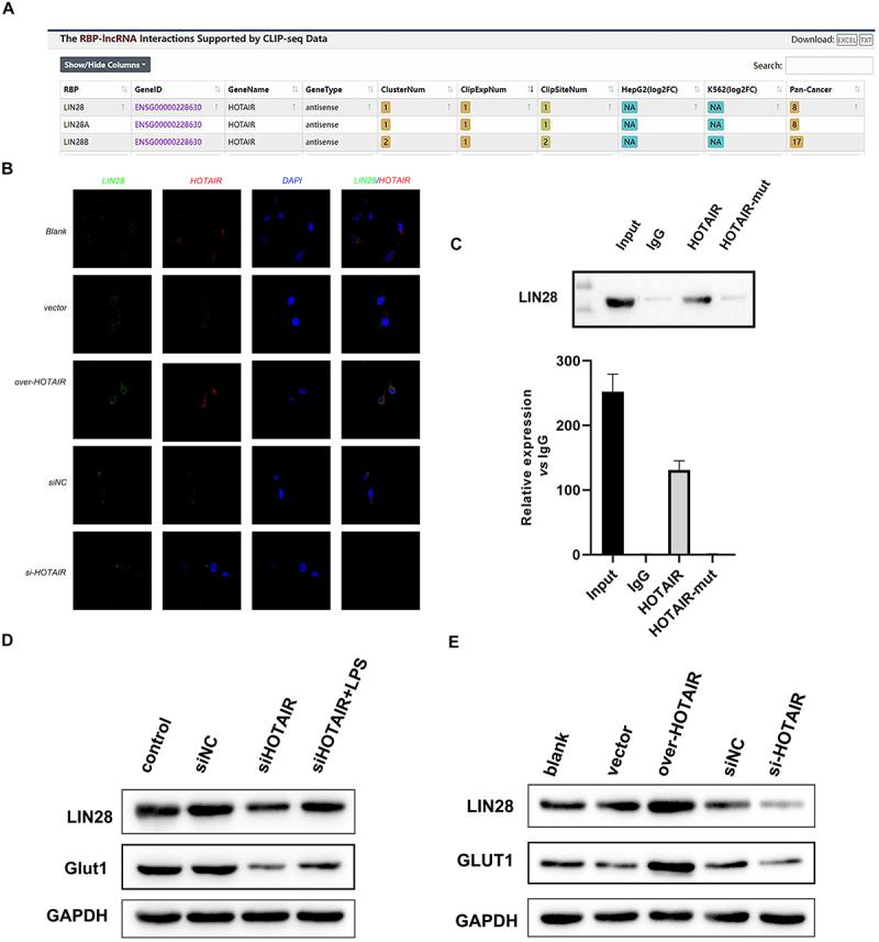
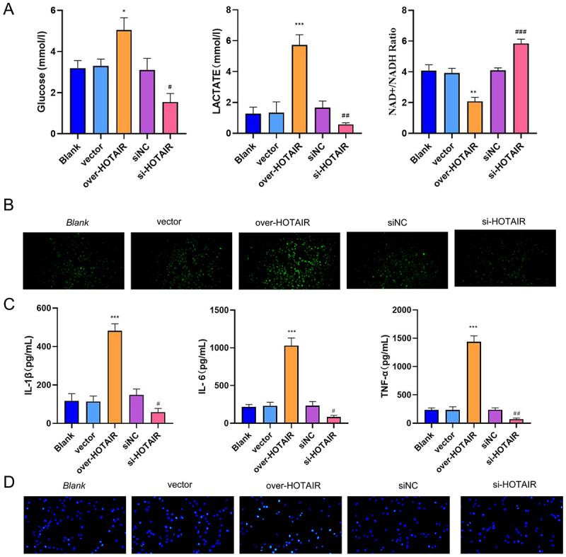
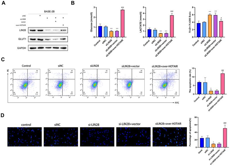
Acute lung injury (ALI) is a life-threatening condition with high rates of morbidity and mortality. Recently, there has been growing evidence suggesting a link between lncRNA HOTAIR and ALI. Nonetheless, the precise role and mechanism of lncRNA HOTAIR in ALI remain to be fully elucidated. siHOTAIR transfection, qPCR detection (HOTAIR), ELISA (TNF-α, IL-6, and IL-1β), Lactate detection, Glucose uptake experiment, Cell Apoptosis Analysis, Fluorescence in situ hybridization (FISH) assay. Through siHOTAIR transfection, we discovered that HOTAIR plays a role in the secretion of inflammatory factors in ALI and further regulates glucose uptake and metabolism in lung epithelial cells. Moreover, a comparison between HOTAIR knockdown cells and HOTAIR overexpression cells revealed that HOTAIR promotes cellular aerobic sugar metabolism, leading to increased secretion of inflammatory factors and cell apoptosis. Our in-depth research also identified an interaction between HOTAIR and the LIN28 protein. Knocking down HOTAIR resulted in the downregulation of LIN28 protein expression, which subsequently inhibited the expression of the glucose transporter GLUT1. This indicates that HOTAIR facilitates glucose uptake and boosts cellular aerobic glycolysis by modulating the LIN28 protein, thereby promoting inflammation and apoptosis in acute lung injury. The research findings presented in this article offer significant insights into the function of HOTAIR in ALI and suggest a potential therapeutic target for the treatment of this condition.

摘要

急性肺损伤(ALI)是一种危及生命的疾病,发病率和死亡率很高。最近,越来越多的证据表明长链非编码RNA HOTAIR与ALI之间存在联系。尽管如此,lncRNA HOTAIR在ALI中的具体作用和机制仍有待充分阐明。小干扰RNA(siHOTAIR)转染、定量聚合酶链反应(qPCR)检测(HOTAIR)、酶联免疫吸附测定(ELISA)(肿瘤坏死因子-α、白细胞介素-6和白细胞介素-1β)、乳酸检测、葡萄糖摄取实验、细胞凋亡分析、荧光原位杂交(FISH)检测。通过siHOTAIR转染,我们发现HOTAIR在ALI炎症因子分泌中起作用,并进一步调节肺上皮细胞的葡萄糖摄取和代谢。此外,HOTAIR敲低细胞与HOTAIR过表达细胞之间的比较表明,HOTAIR促进细胞有氧糖代谢,导致炎症因子分泌增加和细胞凋亡。我们的深入研究还确定了HOTAIR与LIN28蛋白之间的相互作用。敲低HOTAIR导致LIN28蛋白表达下调,随后抑制葡萄糖转运蛋白GLUT1的表达。这表明HOTAIR通过调节LIN28蛋白促进葡萄糖摄取并增强细胞有氧糖酵解,从而促进急性肺损伤中的炎症和凋亡。本文提出的研究结果为HOTAIR在ALI中的功能提供了重要见解,并为该疾病的治疗提出了一个潜在的治疗靶点。

https://cdn.ncbi.nlm.nih.gov/pmc/blobs/57c0/11901367/b6eca3b8a384/KRNB_A_2475255_UF0001_OC.jpg

文献AI研究员

20分钟写一篇综述,助力文献阅读效率提升50倍。

立即体验

用中文搜PubMed

大模型驱动的PubMed中文搜索引擎

马上搜索

文档翻译

学术文献翻译模型,支持多种主流文档格式。

立即体验