Suppr超能文献

UTAP2:一种增强型的用户友好型转录组和表观基因组分析流程。

UTAP2: an enhanced user-friendly transcriptome and epigenome analysis pipeline.

作者信息

Lindner Jordana, Dassa Bareket, Wigoda Noa, Stelzer Gil, Feldmesser Ester, Prilusky Jaime, Leshkowitz Dena

机构信息

Bioinformatics Unit, Department of Life Sciences Core Facilities, Weizmann Institute of Science, 76100, Rehovot, Israel.

出版信息

BMC Bioinformatics. 2025 Mar 7;26(1):79. doi: 10.1186/s12859-025-06090-8.

Abstract

BACKGROUND

The emergence of next-generation sequencing (NGS) marked a revolution in biological research, enabling comprehensive characterization of the transcriptome and detailed analysis of the epigenome landscape. This technology has made it possible to detect differences across cell types, genotypes, and conditions. Advances in short-read sequencing platforms, have produced user-friendly machines that offer high throughput at a reduced cost per base. However, leveraging this data still requires bioinformatics expertise to develop and execute tailored solutions for each specific application. Democratizing access to sequence analysis tools is crucial to empower researchers from diverse fields to harness the full potential of NGS data.

RESULTS

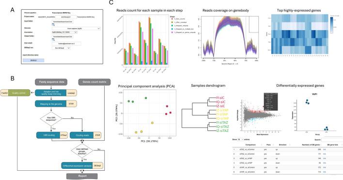
UTAP2, our enhanced version of UTAP published version in 2019 (Kohen et al. in BMC Bioinform 20(1):154, 2019), empowers researchers to unlock the mysteries of gene expression and epigenetic modifications with ease. This user-friendly, open-source pipeline, built by unit programmers and deep sequencing analysts, streamlines transcriptome and epigenome data analysis, handling everything from sequences to gene or peak counts and differentially expressed genes or genomic regions annotation. Results are delivered in organized folders and rich reports packed with plots, tables, and links for effortless interpretation. Since the debut of UTAP, it has been embraced by many researchers at the Weizmann Institute and over 100 citations, thus highlighting its scientific contribution.

CONCLUSION

Our User-friendly Transcriptome and Epigenome Analysis Pipeline UTAP2 is available to the broader biomedical research community as an open-source installation. With a single image, it can be installed on both local servers and cloud platforms, allowing users to leverage parallel cluster resources. Once installed UTAP2 enables researchers, even those with limited bioinformatics skills to efficiently, accurately and reliably analyse transcriptome and epigenome sequence data.

摘要

背景

新一代测序(NGS)的出现标志着生物学研究的一场革命,它能够对转录组进行全面表征,并对表观基因组景观进行详细分析。这项技术使得检测不同细胞类型、基因型和条件之间的差异成为可能。短读长测序平台的进步产生了用户友好型的机器,这些机器以降低的每碱基成本提供高通量。然而,利用这些数据仍然需要生物信息学专业知识来为每个特定应用开发和执行定制的解决方案。使序列分析工具易于获取对于使来自不同领域的研究人员能够充分利用NGS数据的全部潜力至关重要。

结果

UTAP2是我们在2019年发布的UTAP版本的增强版(科恩等人,《BMC生物信息学》20(1):154,2019),使研究人员能够轻松解开基因表达和表观遗传修饰的奥秘。这个用户友好的开源流程由单元程序员和深度测序分析师构建,简化了转录组和表观基因组数据分析,处理从序列到基因或峰计数以及差异表达基因或基因组区域注释的所有内容。结果以有组织的文件夹和包含图表、表格和链接的丰富报告形式呈现,便于轻松解读。自UTAP首次亮相以来,它受到了魏茨曼科学研究所许多研究人员的欢迎,并被引用超过100次,从而突出了其科学贡献。

结论

我们的用户友好型转录组和表观基因组分析流程UTAP2作为开源安装提供给更广泛的生物医学研究社区。通过单个镜像,它可以安装在本地服务器和云平台上,允许用户利用并行集群资源。一旦安装,UTAP2使研究人员,即使是那些生物信息学技能有限的研究人员,也能够高效、准确和可靠地分析转录组和表观基因组序列数据。

https://cdn.ncbi.nlm.nih.gov/pmc/blobs/34dc/11889741/99cd694a7cbc/12859_2025_6090_Fig1_HTML.jpg

文献AI研究员

20分钟写一篇综述,助力文献阅读效率提升50倍。

立即体验

用中文搜PubMed

大模型驱动的PubMed中文搜索引擎

马上搜索

文档翻译

学术文献翻译模型,支持多种主流文档格式。

立即体验