Suppr超能文献

苯胺TFPA通过调节氧化应激和损害自噬来增强喜树碱诱导的抗非小细胞肺癌作用。

Aniline TFPA enhances camptothecin-induced anti-NSCLC by modulating oxidative stress and impairing autophagy.

作者信息

Chou Han-Lin, Lin I-Ling, Chen Yei-Tsung, Chang Wen-Tsan, Yu Ann, Chen Wei-Chun, Wu Chang-Yi, Chiou Shean-Jaw, Shu Chih-Wen, Chiu Chien-Chih, Liu Pei-Feng

机构信息

Department of Biotechnology, Kaohsiung Medical University, Kaohsiung, 807, Taiwan.

Department of Medical Laboratory Science and Biotechnology, Kaohsiung Medical University, Kaohsiung, 807, Taiwan.

出版信息

Cancer Cell Int. 2025 Mar 7;25(1):81. doi: 10.1186/s12935-025-03657-6.

Abstract

BACKGROUND

Camptothecin (CPT) derivatives are widely used in cancer therapies, but their efficacy can be attenuated by resistance mechanisms such as autophagy. We recently showed that the aniline compound 4-[4-(4-aminophenoxy)-2,3,5,6-tetrafluorophenoxy] aniline (TFPA) can potently increase CPT cytotoxicity against non-small cell lung cancer (NSCLC) cells. The purpose of this study was to evaluate whether TFPA improves CPT-based chemotherapy by modulating autophagy and other cell death pathways in NSCLC models.

METHODS

Two NSCLC cell lines, A549 and H1299, were tested. The synergism of CPT and TFPA was evaluated by trypan blue exclusion and colony formation assays. Annexin V staining was used for the detection of apoptosis, and autophagy was assessed by acridine orange staining and immunofluorescence. Flow cytometry-based dihydroethidium staining was used to assess oxidative stress. Changes in the expression of apoptosis-associated factors and autophagy-associated factors were determined by Western blot assays. The synergism of CPT and TFPA was validated using a zebrafish xenograft assay.

RESULTS

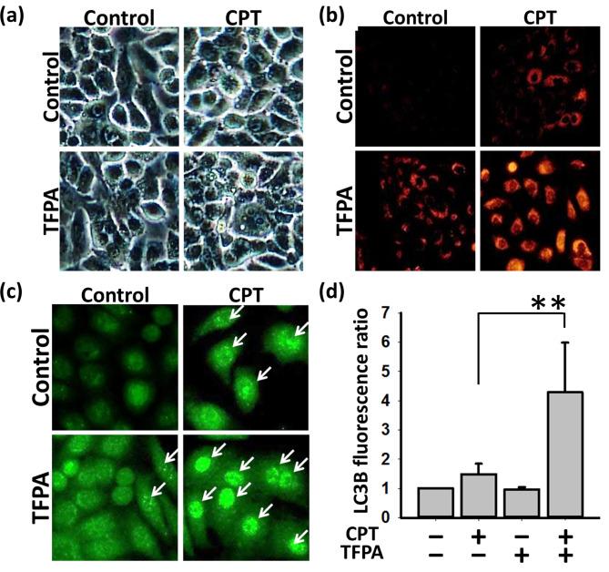
The accumulation of markers for lysosomal expansion (LAMP2) and degradation (cathepsin D) and markers for autophagosome formation (LC3B-II) suggested that blockage of autolysosome formation might impair autophagy in CPT-treated NSCLC cells and subsequently lead to autophagic cell death. Cotreatment with TFPA and CPT induced cell death by increasing the production of reactive oxygen species, which contributed to autophagic impairment and eventually apoptotic cell death in NSCLC cells.

CONCLUSIONS

Our present work suggests that increased autophagic impairment induced by the combination of CPT and TFPA contributes to the apoptotic cell death of lung cancer cells.

摘要

背景

喜树碱(CPT)衍生物广泛应用于癌症治疗,但其疗效可能会因自噬等耐药机制而减弱。我们最近发现苯胺化合物4-[4-(4-氨基苯氧基)-2,3,5,6-四氟苯氧基]苯胺(TFPA)可有效增强CPT对非小细胞肺癌(NSCLC)细胞的细胞毒性。本研究的目的是评估TFPA是否通过调节NSCLC模型中的自噬和其他细胞死亡途径来改善基于CPT的化疗。

方法

测试了两种NSCLC细胞系A549和H1299。通过台盼蓝排斥试验和集落形成试验评估CPT和TFPA的协同作用。采用膜联蛋白V染色检测细胞凋亡,通过吖啶橙染色和免疫荧光评估自噬。基于流式细胞术的二氢乙锭染色用于评估氧化应激。通过蛋白质印迹分析确定凋亡相关因子和自噬相关因子表达的变化。使用斑马鱼异种移植试验验证CPT和TFPA的协同作用。

结果

溶酶体扩张标志物(LAMP2)和降解标志物(组织蛋白酶D)以及自噬体形成标志物(LC3B-II)的积累表明,自噬溶酶体形成的阻断可能会损害CPT处理的NSCLC细胞中的自噬,并随后导致自噬性细胞死亡。TFPA与CPT联合处理通过增加活性氧的产生诱导细胞死亡,这导致自噬受损并最终导致NSCLC细胞凋亡。

结论

我们目前的工作表明,CPT和TFPA联合诱导的自噬损伤增加有助于肺癌细胞的凋亡性细胞死亡。

https://cdn.ncbi.nlm.nih.gov/pmc/blobs/a666/11887371/ecf0cd19a9f8/12935_2025_3657_Fig1_HTML.jpg

文献AI研究员

20分钟写一篇综述,助力文献阅读效率提升50倍。

立即体验

用中文搜PubMed

大模型驱动的PubMed中文搜索引擎

马上搜索

文档翻译

学术文献翻译模型,支持多种主流文档格式。

立即体验