Suppr超能文献

单细胞分析揭示了人类神经发育疾病中基因表达变异性增加的现象。

Single-cell analyses reveal increased gene expression variability in human neurodevelopmental conditions.

作者信息

Upadhya Suraj, Klein Jenny A, Nathanson Anna, Holton Kristina M, Barrett Lindy E

机构信息

Stanley Center for Psychiatric Research, Broad Institute of MIT and Harvard, Cambridge, MA 02142, USA; Department of Stem Cell and Regenerative Biology, Harvard University, Cambridge, MA 02138, USA.

Stanley Center for Psychiatric Research, Broad Institute of MIT and Harvard, Cambridge, MA 02142, USA; Department of Stem Cell and Regenerative Biology, Harvard University, Cambridge, MA 02138, USA.

出版信息

Am J Hum Genet. 2025 Apr 3;112(4):876-891. doi: 10.1016/j.ajhg.2025.02.011. Epub 2025 Mar 7.

Abstract

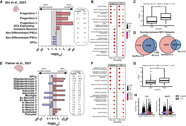
Interindividual variation in phenotypic penetrance and severity is found in many neurodevelopmental conditions, although the underlying mechanisms remain largely unresolved. Within individuals, homogeneous cell types (i.e., genetically identical and in similar environments) can differ in molecule abundance. Here, we investigate the hypothesis that neurodevelopmental conditions can drive increased variability in gene expression, not just differential gene expression. Leveraging independent single-cell and single-nucleus RNA sequencing datasets derived from human brain-relevant cell and tissue types, we identify a significant increase in gene expression variability driven by the autosomal aneuploidy trisomy 21 (T21) as well as autism-associated chromodomain helicase DNA binding protein 8 (CHD8) haploinsufficiency. Our analyses are consistent with a global and, in part, stochastic increase in variability, which is uncoupled from changes in transcript abundance. Highly variable genes tend to be cell-type specific with modest enrichment for repressive H3K27me3, while least variable genes are more likely to be constrained and associated with active histone marks. Our results indicate that human neurodevelopmental conditions can drive increased gene expression variability in brain cell types, with the potential to contribute to diverse phenotypic outcomes. These findings also provide a scaffold for understanding variability in disease, essential for deeper insights into genotype-phenotype relationships.

摘要

在许多神经发育疾病中都发现了表型外显率和严重程度的个体间差异,尽管其潜在机制在很大程度上仍未得到解决。在个体内部,同质细胞类型(即基因相同且处于相似环境中)的分子丰度也可能不同。在此,我们研究这样一种假说,即神经发育疾病不仅会导致基因表达差异,还会促使基因表达变异性增加。利用来自与人类大脑相关的细胞和组织类型的独立单细胞和单细胞核RNA测序数据集,我们发现常染色体非整倍体21三体(T21)以及与自闭症相关的染色质结构域解旋酶DNA结合蛋白8(CHD8)单倍体不足会导致基因表达变异性显著增加。我们的分析结果与变异性的整体(部分为随机)增加相一致,这种增加与转录本丰度的变化无关。高变异性基因往往具有细胞类型特异性,对抑制性H3K27me3有适度富集,而低变异性基因更可能受到限制并与活跃的组蛋白标记相关。我们的结果表明,人类神经发育疾病会导致脑细胞类型中基因表达变异性增加,这有可能导致多种表型结果。这些发现也为理解疾病变异性提供了一个框架,这对于深入了解基因型与表型的关系至关重要。

https://cdn.ncbi.nlm.nih.gov/pmc/blobs/0b45/12081229/5035c394b43d/fx1.jpg

文献AI研究员

20分钟写一篇综述,助力文献阅读效率提升50倍。

立即体验

用中文搜PubMed

大模型驱动的PubMed中文搜索引擎

马上搜索

文档翻译

学术文献翻译模型,支持多种主流文档格式。

立即体验