Suppr超能文献

亚精胺通过NF-κB/STAT-1信号通路抑制帕金森病小鼠模型和BV2细胞中M1小胶质细胞极化。

Spermidine Inhibits M1 Microglia Polarization in a Mouse Model of Parkinson's Disease and BV2 Cells via NF-κB/STAT-1 Pathway.

作者信息

Shu Jun, Jiao Yuqiong, Wei Wenshi, Yan Aijuan

机构信息

Department of Neurology, Huadong Hospital, Fudan University, Shanghai, China.

出版信息

Brain Behav. 2025 Mar;15(3):e70410. doi: 10.1002/brb3.70410.

Abstract

BACKGROUND

Excessively activated M1 microglia release proinflammatory factors that can cause neuronal death and contribute to the development of Parkinson's disease (PD). Recent research indicates that spermidine, a naturally occurring polyamine, may have anti-inflammatory properties. Nonetheless, the specific role of spermidine in Parkinson's disease, particularly how it affects microglia-driven neuroinflammation and the balance between M1 and M2 polarization, is still not fully understood.

METHODS

We examined the effects of spermidine on the polarization of M1/M2 microglia in a 1-methyl-4-phenyl-1,2,3,6-tetrahydropyridine (MPTP) mouse model of PD and lipopolysaccharide (LPS)-stimulated BV2 cells. Methods like RT-PCR, western blotting, and immunofluorescence were used to examine how spermidine influences the polarization of microglia.

RESULTS

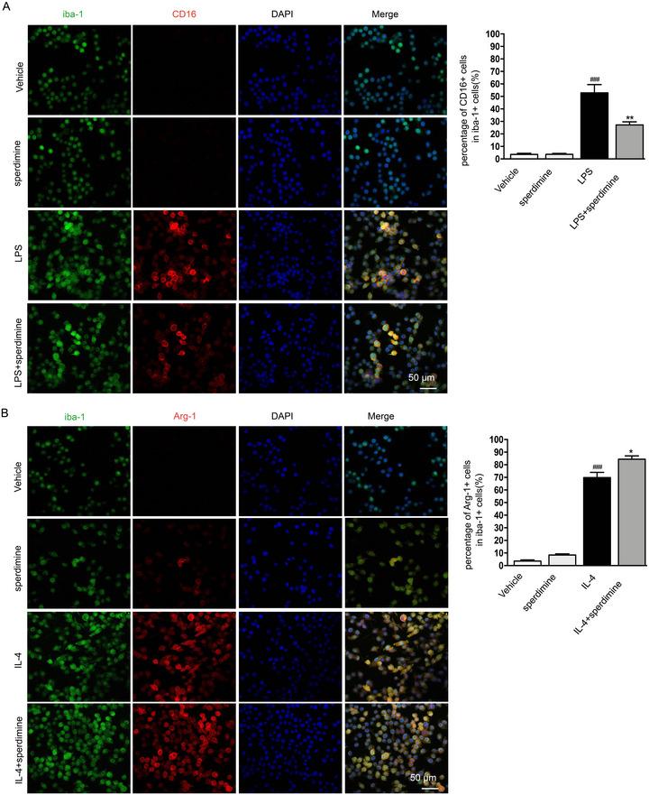
In vivo, spermidine pretreatment reduced the activation of M1 microglia and encouraged the transformation of microglia into the M2 phenotype in the substantia nigra (SN) of PD mice. Additionally, spermidine decreased the release of inflammatory factors and lessened the death of dopaminergic neurons in the SN of these mice. In vitro, spermidine indirectly protected neurons from death by affecting microglial polarization. Furthermore, spermidine preconditioning led to decreased phosphorylation of NF-κB, STAT1, and p38 MAPK, while enhancing the phosphorylation of STAT6, both in vivo and in vitro. Additionally, we observed that the supernatant from BV2 cells was cultured with SH-SY5Y neurons. The findings revealed that the supernatant from LPS-activated BV2 cells notably reduced the viability of SH-SY5Y cells, as well as the levels of brain-derived neurotrophic factor (BDNF), TrkB, PI3K, and p-AKT. However, these effects were significantly reversed by pretreatment with spermidine.

CONCLUSION

Our research found that spermidine reduced M1 microglial polarization, partially through the inhibition of the NF-κB, STAT1, and p38 MAPK pathways, and encouraged M2 microglial polarization by activating the STAT6 pathway. This action helped to mitigate neuroinflammation in both the MPTP mouse model of Parkinson's disease and LPS-stimulated BV2 cells. Additionally, spermidine provided indirect neuroprotection by activating BDNF-TrkB-PI3K/AKT signaling pathways.

摘要

背景

过度激活的M1小胶质细胞会释放促炎因子,可导致神经元死亡并促进帕金森病(PD)的发展。最近的研究表明,亚精胺这种天然存在的多胺可能具有抗炎特性。然而,亚精胺在帕金森病中的具体作用,特别是它如何影响小胶质细胞驱动的神经炎症以及M1和M2极化之间的平衡,仍未完全了解。

方法

我们在1-甲基-4-苯基-1,2,3,6-四氢吡啶(MPTP)诱导的帕金森病小鼠模型和脂多糖(LPS)刺激的BV2细胞中研究了亚精胺对M1/M2小胶质细胞极化的影响。采用逆转录聚合酶链反应(RT-PCR)、蛋白质免疫印迹法和免疫荧光等方法来检测亚精胺如何影响小胶质细胞的极化。

结果

在体内,亚精胺预处理可降低PD小鼠黑质中M1小胶质细胞的激活,并促进小胶质细胞向M2表型转化。此外,亚精胺减少了这些小鼠黑质中炎性因子的释放,并减轻了多巴胺能神经元的死亡。在体外,亚精胺通过影响小胶质细胞极化间接保护神经元免于死亡。此外,亚精胺预处理导致体内和体外核因子κB(NF-κB)、信号转导和转录激活因子1(STAT1)以及p38丝裂原活化蛋白激酶(p38 MAPK)的磷酸化水平降低,同时增强了信号转导和转录激活因子6(STAT6)的磷酸化。此外,我们观察了用LPS激活的BV2细胞的上清液与SH-SY5Y神经元共同培养的情况。结果显示,LPS激活的BV2细胞的上清液显著降低了SH-SY5Y细胞的活力,以及脑源性神经营养因子(BDNF)、酪氨酸激酶受体B(TrkB)、磷脂酰肌醇-3激酶(PI3K)和磷酸化蛋白激酶B(p-AKT)的水平。然而,亚精胺预处理可显著逆转这些作用。

结论

我们的研究发现,亚精胺可降低M1小胶质细胞极化,部分是通过抑制NF-κB、STAT1和p38 MAPK信号通路实现的,并通过激活STAT6信号通路促进M2小胶质细胞极化。这一作用有助于减轻帕金森病MPTP小鼠模型和LPS刺激的BV2细胞中的神经炎症。此外,亚精胺通过激活BDNF-TrkB-PI3K/AKT信号通路提供间接神经保护。

https://cdn.ncbi.nlm.nih.gov/pmc/blobs/0999/11891262/fb4342522964/BRB3-15-e70410-g004.jpg

文献AI研究员

20分钟写一篇综述,助力文献阅读效率提升50倍。

立即体验

用中文搜PubMed

大模型驱动的PubMed中文搜索引擎

马上搜索

文档翻译

学术文献翻译模型,支持多种主流文档格式。

立即体验