Suppr超能文献

SUV39H1维持胶质母细胞瘤中癌症干细胞的染色质状态和特性。

SUV39H1 maintains cancer stem cell chromatin state and properties in glioblastoma.

作者信息

Li Chunying, Xie Qiqi, Ghosh Sugata, Cao Bihui, Du Yuanning, Vo Giau V, Huang Timothy Y, Spruck Charles, Carpenter Richard L, Wang Y Alan, Lu Q Richard, Nephew Kenneth P, Shen Jia

机构信息

Medical Sciences Program, and.

Cell, Molecular, and Cancer Biology Graduate Program, Indiana University School of Medicine, Bloomington, Indiana, USA.

出版信息

JCI Insight. 2025 Mar 10;10(5):e186344. doi: 10.1172/jci.insight.186344.

Abstract

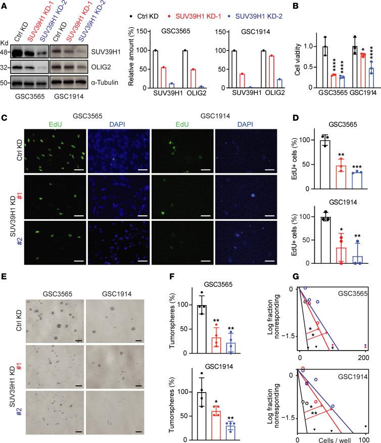
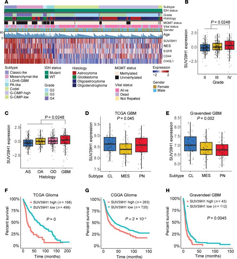
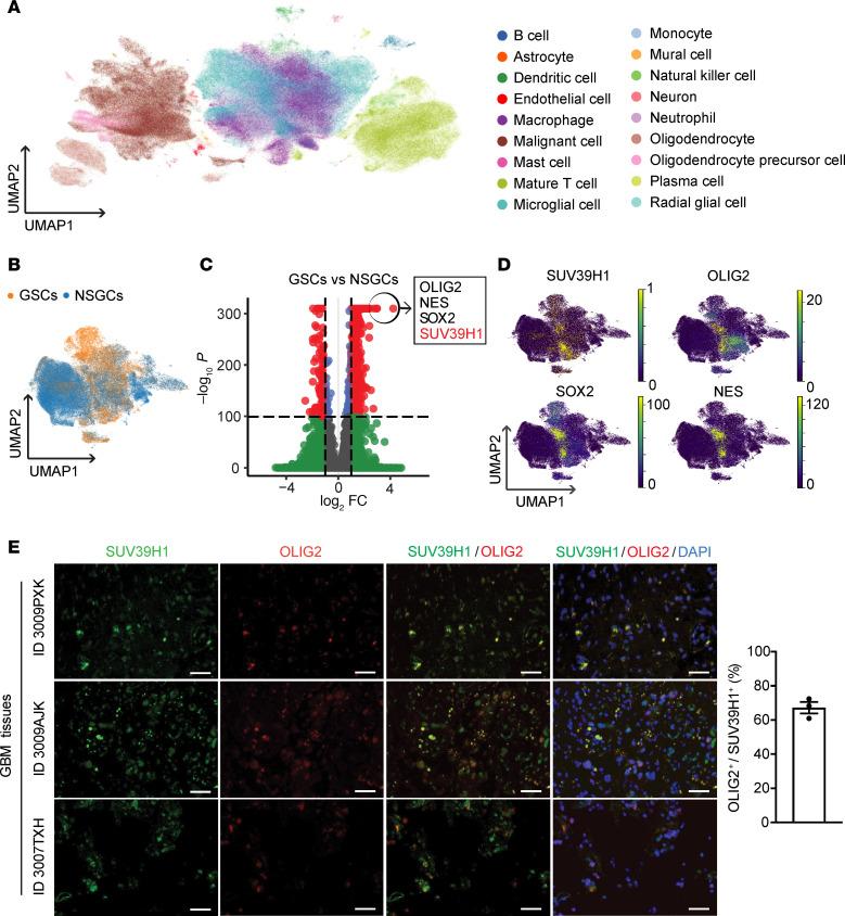
Glioblastoma (GBM) is the most lethal brain cancer, with GBM stem cells (GSCs) driving therapeutic resistance and recurrence. Targeting GSCs offers a promising strategy for preventing tumor relapse and improving outcomes. We identify SUV39H1, a histone-3, lysine-9 methyltransferase, as critical for GSC maintenance and GBM progression. SUV39H1 is upregulated in GBM compared with normal brain tissues, with single-cell RNA-seq showing its expression predominantly in GSCs due to super-enhancer-mediated activation. Knockdown of SUV39H1 in GSCs impaired their proliferation and stemness. Whole-cell RNA-seq analysis revealed that SUV39H1 regulates G2/M cell cycle progression, stem cell maintenance, and cell death pathways in GSCs. By integrating the RNA-seq data with ATAC-seq data, we further demonstrated that knockdown of SUV39H1 altered chromatin accessibility in key genes associated with these pathways. Chaetocin, an SUV39H1 inhibitor, mimics the effects of SUV39H1 knockdown, reducing GSC stemness and sensitizing cells to temozolomide, a standard GBM chemotherapy. In a patient-derived xenograft model, targeting SUV39H1 inhibits GSC-driven tumor growth. Clinically, high SUV39H1 expression correlates with poor glioma prognosis, supporting its relevance as a therapeutic target. This study identifies SUV39H1 as a crucial regulator of GSC maintenance and a promising therapeutic target to improve GBM treatment and patient outcomes.

摘要

胶质母细胞瘤(GBM)是最致命的脑癌,胶质母细胞瘤干细胞(GSCs)导致治疗耐药性和复发。靶向GSCs为预防肿瘤复发和改善治疗结果提供了一种有前景的策略。我们确定SUV39H1,一种组蛋白-3赖氨酸-9甲基转移酶,对GSC维持和GBM进展至关重要。与正常脑组织相比,GBM中SUV39H1上调,单细胞RNA测序显示其表达主要在GSCs中,这是由于超级增强子介导的激活。GSCs中SUV39H1的敲低损害了它们的增殖和干性。全细胞RNA测序分析表明,SUV39H1调节GSCs中的G2/M细胞周期进程、干细胞维持和细胞死亡途径。通过将RNA测序数据与ATAC测序数据整合,我们进一步证明SUV39H1的敲低改变了与这些途径相关的关键基因的染色质可及性。Chaetocin,一种SUV39H1抑制剂,模拟了SUV39H1敲低的效果,降低了GSC干性并使细胞对替莫唑胺(一种标准的GBM化疗药物)敏感。在患者来源的异种移植模型中,靶向SUV39H1可抑制GSC驱动的肿瘤生长。在临床上,SUV39H1高表达与胶质瘤预后不良相关,支持其作为治疗靶点的相关性。这项研究确定SUV39H1是GSC维持的关键调节因子,也是改善GBM治疗和患者预后的有前景的治疗靶点。

https://cdn.ncbi.nlm.nih.gov/pmc/blobs/f34b/11949068/28dac4208308/jciinsight-10-186344-g276.jpg

文献AI研究员

20分钟写一篇综述,助力文献阅读效率提升50倍。

立即体验

用中文搜PubMed

大模型驱动的PubMed中文搜索引擎

马上搜索

文档翻译

学术文献翻译模型,支持多种主流文档格式。

立即体验