Suppr超能文献

患有医学或心理健康问题的儿童和青少年重返学校的途径:一项国际德尔菲研究。

Pathways to School Reentry for Children and Young People with a Medical or Mental Health Condition: An International Delphi Study.

作者信息

Capurso Michele, Moracci Valentina, Borsci Simone

机构信息

Università degli Studi di Perugia, IT.

Independent researcher, IT.

出版信息

Contin Educ. 2025 Mar 5;6(1):38-57. doi: 10.5334/cie.159. eCollection 2025.

Abstract

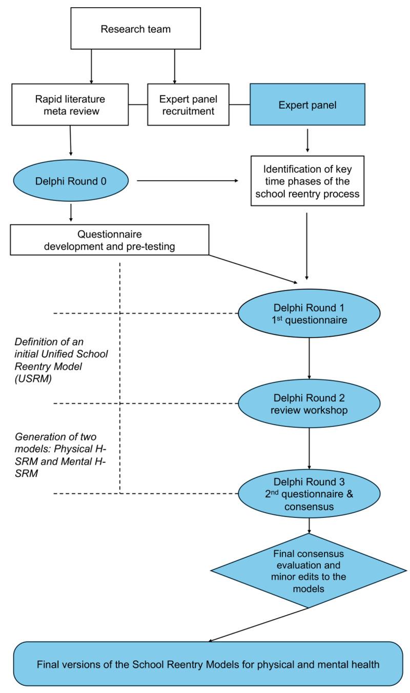
Prolonged school absences among children and young people hospitalized due to medical or mental health conditions can significantly disrupt their social and academic development. This study addresses the critical process of reintegrating these learners into their school environments and develops a comprehensive, consensus-based model to facilitate successful school reentry. Utilizing the Delphi method, the research collected insights from 56 experts across 18 countries, representing education, healthcare, and academia, over three rounds of consultation between 2022 and 2024. The findings identify key temporal phases and actions crucial for planning and executing reentry strategies. The resulting models (one for physical health conditions and another for mental health conditions) offer structured guidance, emphasizing multidisciplinary collaboration, context-specific adaptations, and the active participation of the students in the process. The study underscores the need for tailored interventions that address the unique challenges faced by each learner, emphasizing the importance of integrating educational, healthcare, and social support systems with the local culture and values of children and their families to foster resilience and successful reintegration.

摘要

因医疗或心理健康状况住院的儿童和青少年长期缺课,会严重扰乱他们的社交和学业发展。本研究探讨了将这些学习者重新融入学校环境的关键过程,并开发了一个基于共识的综合模型,以促进成功复学。该研究采用德尔菲法,在2022年至2024年期间进行了三轮咨询,收集了来自18个国家的56位代表教育、医疗和学术界的专家的意见。研究结果确定了对规划和实施复学策略至关重要的关键时间阶段和行动。由此产生的模型(一个针对身体健康状况,另一个针对心理健康状况)提供了结构化指导,强调多学科协作、因地制宜的调整以及学生在这一过程中的积极参与。该研究强调需要采取量身定制的干预措施,以应对每个学习者面临的独特挑战,强调将教育、医疗和社会支持系统与儿童及其家庭的当地文化和价值观相结合以培养复原力和成功复学的重要性。

https://cdn.ncbi.nlm.nih.gov/pmc/blobs/027c/11887473/4aafb976b2e4/cie-6-1-159-g1.jpg

文献AI研究员

20分钟写一篇综述,助力文献阅读效率提升50倍。

立即体验

用中文搜PubMed

大模型驱动的PubMed中文搜索引擎

马上搜索

文档翻译

学术文献翻译模型,支持多种主流文档格式。

立即体验