Suppr超能文献

生物信息学分析揭示了有助于mRNA疫苗开发的皮肤黑色素瘤的新型肿瘤抗原和免疫亚型。

Bioinformatics analysis reveals novel tumor antigens and immune subtypes of skin cutaneous melanoma contributing to mRNA vaccine development.

作者信息

Yang Ronghua, He Jia, Kang Deni, Chen Yao, Huang Jie, Li Jiehua, Wang Xinyi, Zhou Sitong

机构信息

Department of Burn and Plastic Surgery, Guangzhou First People's Hospital, Guangzhou Medical University, Guangzhou, Guangdong, China.

Department of Burn Surgery, The First People's Hospital of Foshan, Foshan, Guangdong, China.

出版信息

Front Immunol. 2025 Feb 24;16:1520505. doi: 10.3389/fimmu.2025.1520505. eCollection 2025.

Abstract

INTRODUCTION

Skin cutaneous melanoma (SKCM) is a common malignant skin cancer with high mortality and recurrence rates. Although the mRNA vaccine is a promising strategy for cancer treatment, its application against SKCM remains confusing. In this study, we employed computational bioinformatics analysis to explore SKCM-associated antigens for an mRNA vaccine and suitable populations for vaccination.

METHODS

Gene expression and clinical data were retrieved from GEO and TCGA. The differential expression levels and prognostic index of selected antigens were computed via GEPIA2,while genetic alterations were analyzed using cBioPortal. TIMER was utilized to assess the correlation between antigen-presenting cell infiltration and antigen. Consensus clustering identified immune subtypes, and immune characteristics were evaluated across subtypes. Weighted gene co-expression network analysis was performed to identify modules of immune-related genes.

RESULTS

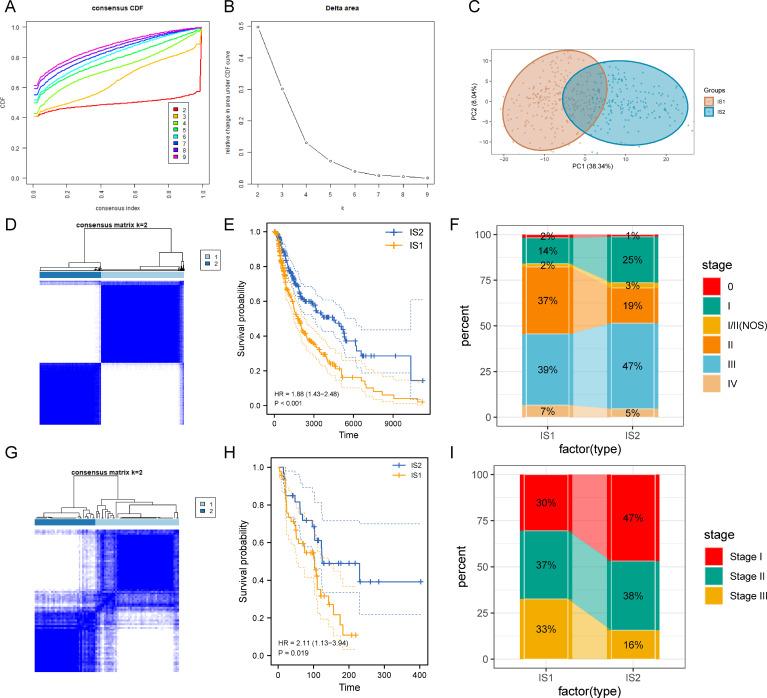
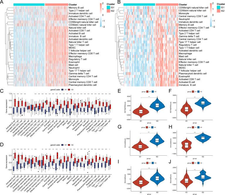
We discovered five tumor antigens (P2RY6, PLA2G2D, RBM47, SEL1L3, and SPIB) that are significantly increased and mutated, which correlate with the survival of patients and the presence of immune cells that present these antigens. Our analysis revealed two distinct immune subtypes among the SKCM samples. Immune subtype 1 was associated with poorer clinical outcomes and exhibited low levels of immune activity, characterized by fewer mutations and lower immune cell infiltration. In contrast, immune subtype 2 showed higher immune activity and better patient outcomes. Subsequently, the immune landscape of SKCM exhibited immune heterogeneity among patients, and a key gene module that is enriched in immune-related pathways was identified.

CONCLUSIONS

Our findings suggest that the identified tumor antigens could serve as valuable targets for developing mRNA vaccines against SKCM, particularly for patients in immune subtype 1. This research provides valuable insights into personalized immunotherapy approaches for this challenging cancer and highlights the advantages of bioinformatics in identifying immune targets and optimizing treatment approaches.

摘要

引言

皮肤黑色素瘤(SKCM)是一种常见的恶性皮肤癌,死亡率和复发率都很高。尽管mRNA疫苗是一种很有前景的癌症治疗策略,但其在SKCM治疗中的应用仍不明确。在本研究中,我们采用计算生物信息学分析来探索用于mRNA疫苗的SKCM相关抗原以及适合接种疫苗的人群。

方法

从GEO和TCGA数据库中检索基因表达和临床数据。通过GEPIA2计算所选抗原的差异表达水平和预后指数,同时使用cBioPortal分析基因改变。利用TIMER评估抗原呈递细胞浸润与抗原之间的相关性。通过一致性聚类确定免疫亚型,并对各亚型的免疫特征进行评估。进行加权基因共表达网络分析以识别免疫相关基因模块。

结果

我们发现了五种肿瘤抗原(P2RY6、PLA2G2D、RBM47、SEL1L3和SPIB),它们显著增加且发生突变,与患者的生存率以及呈递这些抗原的免疫细胞的存在相关。我们的分析揭示了SKCM样本中的两种不同免疫亚型。免疫亚型1与较差的临床结果相关,免疫活性水平较低,其特征是突变较少和免疫细胞浸润较低。相比之下,免疫亚型2表现出较高的免疫活性和较好的患者预后。随后,SKCM的免疫格局在患者中表现出免疫异质性,并鉴定出一个富含免疫相关途径的关键基因模块。

结论

我们的研究结果表明,所鉴定的肿瘤抗原可作为开发针对SKCM的mRNA疫苗的有价值靶点,特别是对于免疫亚型1的患者。本研究为这种具有挑战性的癌症的个性化免疫治疗方法提供了有价值的见解,并突出了生物信息学在识别免疫靶点和优化治疗方法方面的优势。

https://cdn.ncbi.nlm.nih.gov/pmc/blobs/ab60/11891200/f38289a7eee0/fimmu-16-1520505-g001.jpg

文献AI研究员

20分钟写一篇综述,助力文献阅读效率提升50倍。

立即体验

用中文搜PubMed

大模型驱动的PubMed中文搜索引擎

马上搜索

文档翻译

学术文献翻译模型,支持多种主流文档格式。

立即体验