Suppr超能文献

非典型KRAS突变使患者来源的结直肠癌类肿瘤中转化生长因子-β反应趋向于部分上皮-间质转化。

The atypical KRAS mutation directs TGF-β response towards partial epithelial-to-mesenchymal transition in patient-derived colorectal cancer tumoroids.

作者信息

Mair Theresia, König Philip, Mijović Milena, Kalla Jessica, Baskan Anil, Tran Loan, Draganić Kristina, Saldaña Pedro Morata, Pérez Malla Carlos Uziel, Pfneissl Janette, Tiefenbacher Andreas, Kabiljo Julijan, Atanasova Velina S, Wozelka-Oltjan Lisa, Müllauer Leonhard, Bergmann Michael, Sheibani-Tezerji Raheleh, Egger Gerda

机构信息

Department of Pathology, Medical University of Vienna, Austria.

Ludwig Boltzmann Institute Applied Diagnostics, Austria.

出版信息

Mol Oncol. 2025 Aug;19(8):2212-2232. doi: 10.1002/1878-0261.70014. Epub 2025 Mar 11.

Abstract

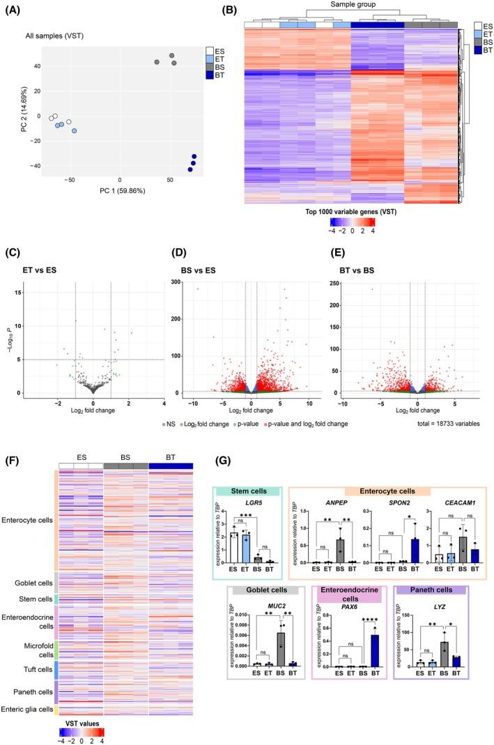
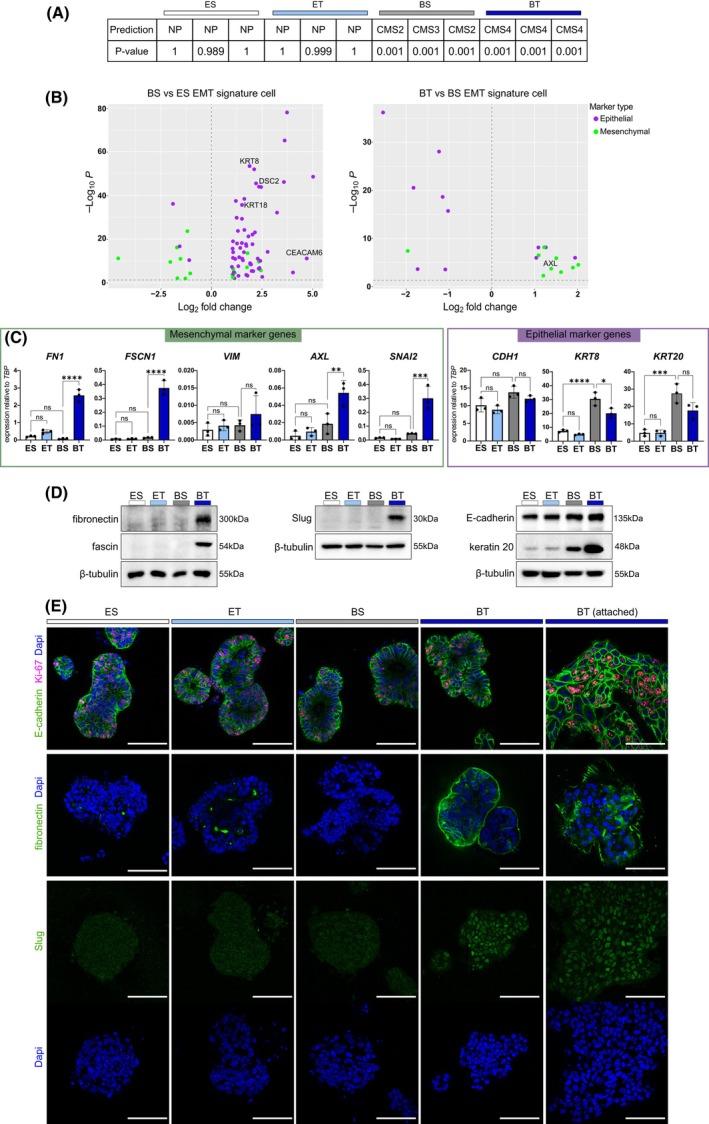
Transforming growth factor beta (TGF-β) exhibits complex and context-dependent cellular responses. While it mostly induces tumor-suppressive effects in early stages of tumorigenesis, tumor-promoting properties are evident in advanced disease. This TGF-β duality is still not fully understood, and whether TGF-β supports invasion and metastasis by influencing cancer cells directly, or rather through the stromal tumor compartment, remains a matter of debate. Here, we utilized a library of colorectal cancer (CRC) patient-derived tumoroids (PDTs), representing a spectrum of tumor stages, to study cancer cell-specific responses to TGF-β. Using conditions allowing for the differentiation of PDTs, we observed TGF-β-induced tumor-suppressive effects in early-stage tumoroids, whereas more advanced tumoroids were less sensitive to the treatment. Notably, one tumoroid line harboring an atypical KRAS mutation underwent partial epithelial-to-mesenchymal transition (EMT), which was associated with morphological changes and increased invasiveness. On a molecular level, this was accompanied by elevated expression of mesenchymal genes, as well as deregulation of pathways associated with matrix remodeling and cell adhesion. Our results suggest that tumor cell-intrinsic responses to TGF-β are critical in determining its tumor-suppressive or tumor-promoting effects.

摘要

转化生长因子β(TGF-β)表现出复杂且依赖于环境的细胞反应。虽然它在肿瘤发生的早期大多诱导肿瘤抑制作用,但在晚期疾病中肿瘤促进特性明显。这种TGF-β的双重性仍未完全理解,并且TGF-β是直接通过影响癌细胞还是通过肿瘤基质部分来支持侵袭和转移,仍然是一个有争议的问题。在这里,我们利用了一个代表一系列肿瘤阶段的结直肠癌(CRC)患者来源的类肿瘤(PDT)文库,来研究癌细胞对TGF-β的特异性反应。使用允许PDT分化的条件,我们在早期类肿瘤中观察到TGF-β诱导的肿瘤抑制作用,而更晚期的类肿瘤对该治疗不太敏感。值得注意的是,一个携带非典型KRAS突变的类肿瘤系经历了部分上皮-间质转化(EMT),这与形态变化和侵袭性增加有关。在分子水平上,这伴随着间充质基因表达的升高,以及与基质重塑和细胞粘附相关的信号通路失调。我们的结果表明,肿瘤细胞对TGF-β的内在反应在决定其肿瘤抑制或肿瘤促进作用方面至关重要。

https://cdn.ncbi.nlm.nih.gov/pmc/blobs/d10e/12330932/a9c3a0927a53/MOL2-19-2212-g006.jpg

文献AI研究员

20分钟写一篇综述,助力文献阅读效率提升50倍。

立即体验

用中文搜PubMed

大模型驱动的PubMed中文搜索引擎

马上搜索

文档翻译

学术文献翻译模型,支持多种主流文档格式。

立即体验