Suppr超能文献

USP10/XAB2/ANXA2轴促进DNA损伤修复,增强结直肠癌对奥沙利铂的化疗耐药性。

USP10/XAB2/ANXA2 axis promotes DNA damage repair to enhance chemoresistance to oxaliplatin in colorectal cancer.

作者信息

Liu Xingwu, Zhang Shaoming, An Yue, Xu Boyang, Yan Guanyu, Sun Mingjun

机构信息

Department of Gastroenterology, The First Hospital of China Medical University, Shenyang, Liaoning, China.

Department of Endoscopy, The First Hospital of China Medical University, Shenyang, Liaoning, China.

出版信息

J Exp Clin Cancer Res. 2025 Mar 11;44(1):94. doi: 10.1186/s13046-025-03357-z.

Abstract

BACKGROUND

Oxaliplatin-based chemotherapy is the first-line treatment for colorectal cancer (CRC). However, oxaliplatin resistance remains a major challenge contributing to treatment failure and poor prognosis. An increased capacity for DNA damage repair is a key mechanism underlying oxaliplatin resistance. Although XPA binding protein 2 (XAB2) is implicated in various DNA damage repair mechanisms, its specific role in mediating oxaliplatin resistance remains unclear.

METHODS

XAB2 was identified through analysis of public datasets. Western blot analysis and immunohistochemistry were performed to evaluate XAB2 expression, while survival analysis was performed to assess its clinical significance in CRC. Functional experiments were then conducted to assess the impact of XAB2 on proliferation, DNA damage repair, and oxaliplatin resistance in CRC. RNA sequencing (RNA-seq) and Chromatin immunoprecipitation-sequencing (ChIP-seq) were used to identify XAB2 target genes. Co-immunoprecipitation (Co-IP) and mass spectrometry were used to identify the proteins interacting with XAB2. Dual-luciferase reporter assays, ChIP-qPCR, Co-IP, ubiquitination site mass spectrometry, and ubiquitin assays were used to analyse the interactions and potential mechanisms involving XAB2, Annexin A2 (ANXA2), and ubiquitin-specific protease 10 (USP10).

RESULTS

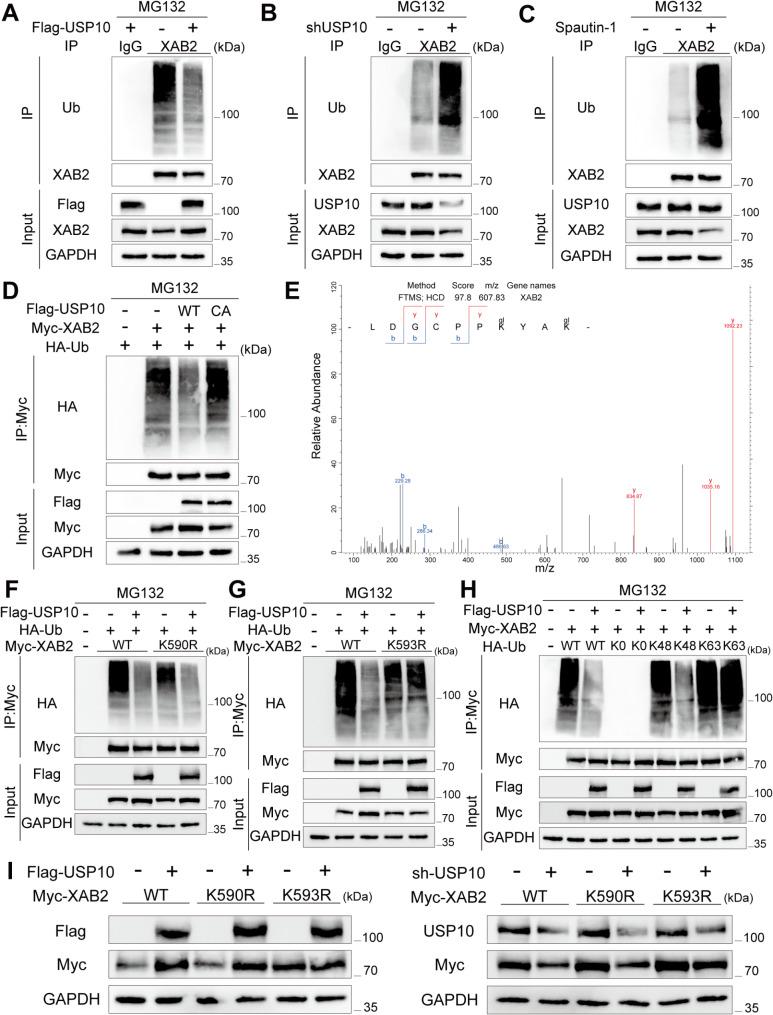
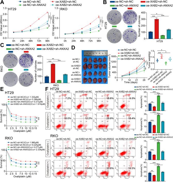
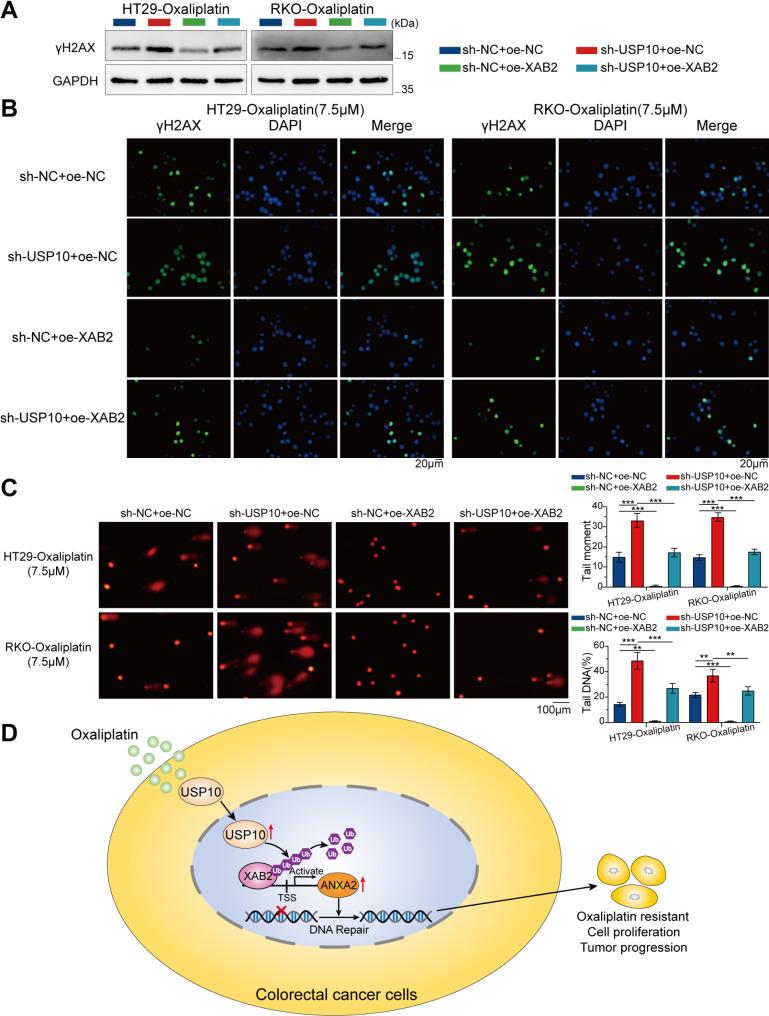
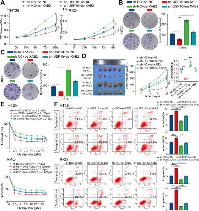
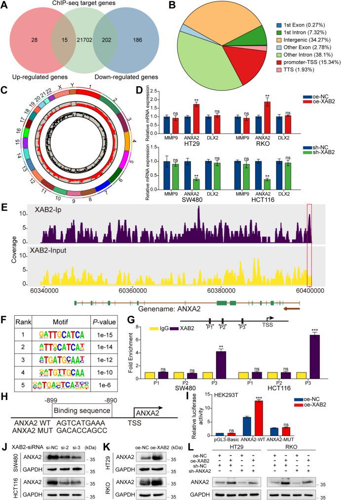
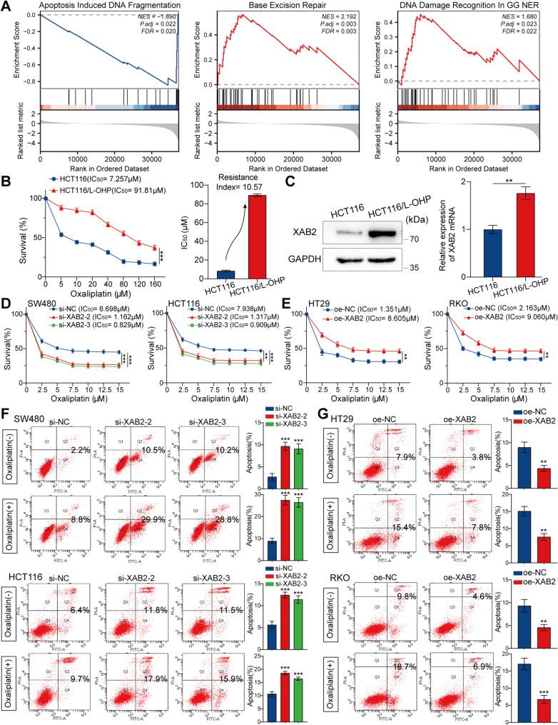
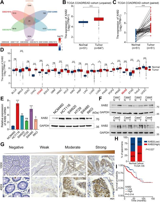
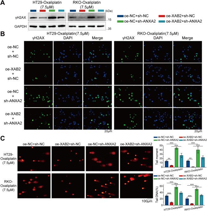
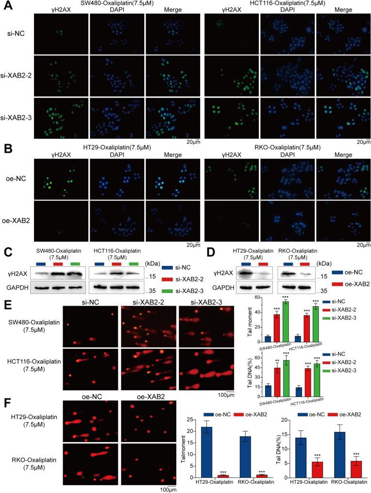
XAB2 was found to be expressed in CRC and was associated with poor prognosis in patients with CRC. XAB2 promoted CRC cell proliferation and enhanced oxaliplatin resistance by promoting DNA damage repair. Mechanistically, CRC cells treated with oxaliplatin exhibited increased USP10 nuclear expression. USP10 bound to XAB2 and deubiquitinated XAB2 K48-linked polyubiquitination at K593, thereby stabilising XAB2 by reducing its degradation via the ubiquitin-proteasome pathway. XAB2 upregulates ANXA2 expression at the transcriptional level by binding to the ANXA2 promoter, thereby promoting DNA damage repair, mitigating oxaliplatin-induced DNA damage, and enhancing oxaliplatin resistance.

CONCLUSIONS

In summary, this study demonstrates that the USP10/XAB2/ANXA2 axis promotes proliferation, DNA damage repair, and oxaliplatin resistance in CRC. These findings uncover a novel mechanism of oxaliplatin resistance in CRC and suggest potential therapeutic targets for improving the efficacy of oxaliplatin in CRC treatment.

摘要

背景

基于奥沙利铂的化疗是结直肠癌(CRC)的一线治疗方法。然而,奥沙利铂耐药仍然是导致治疗失败和预后不良的主要挑战。DNA损伤修复能力增强是奥沙利铂耐药的关键机制。虽然XPA结合蛋白2(XAB2)参与多种DNA损伤修复机制,但其在介导奥沙利铂耐药中的具体作用仍不清楚。

方法

通过分析公共数据集鉴定出XAB2。进行蛋白质免疫印迹分析和免疫组织化学以评估XAB2表达,同时进行生存分析以评估其在CRC中的临床意义。然后进行功能实验以评估XAB2对CRC细胞增殖、DNA损伤修复和奥沙利铂耐药性的影响。使用RNA测序(RNA-seq)和染色质免疫沉淀测序(ChIP-seq)来鉴定XAB2靶基因。使用免疫共沉淀(Co-IP)和质谱来鉴定与XAB2相互作用的蛋白质。使用双荧光素酶报告基因测定、ChIP-qPCR、Co-IP、泛素化位点质谱和泛素测定来分析涉及XAB2、膜联蛋白A2(ANXA2)和泛素特异性蛋白酶10(USP10)的相互作用和潜在机制。

结果

发现XAB2在CRC中表达,并与CRC患者的不良预后相关。XAB2通过促进DNA损伤修复来促进CRC细胞增殖并增强奥沙利铂耐药性。机制上,用奥沙利铂处理的CRC细胞表现出USP10核表达增加。USP10与XAB2结合并在K593处去泛素化XAB2的K48连接的多聚泛素化,从而通过减少其通过泛素-蛋白酶体途径的降解来稳定XAB2。XAB2通过与ANXA2启动子结合在转录水平上调ANXA2表达,从而促进DNA损伤修复,减轻奥沙利铂诱导的DNA损伤,并增强奥沙利铂耐药性。

结论

总之,本研究表明USP10/XAB2/ANXA2轴促进CRC细胞增殖、DNA损伤修复和奥沙利铂耐药性。这些发现揭示了CRC中奥沙利铂耐药的新机制,并提出了改善奥沙利铂在CRC治疗中疗效的潜在治疗靶点。

https://cdn.ncbi.nlm.nih.gov/pmc/blobs/1f73/11895293/197106e14248/13046_2025_3357_Fig1_HTML.jpg

文献AI研究员

20分钟写一篇综述,助力文献阅读效率提升50倍。

立即体验

用中文搜PubMed

大模型驱动的PubMed中文搜索引擎

马上搜索

文档翻译

学术文献翻译模型,支持多种主流文档格式。

立即体验