Suppr超能文献

林间漫步:一种机器学习工作流程为啮齿动物在横梁上行走时的姿势和平衡带来新见解。

Forestwalk: A Machine Learning Workflow Brings New Insights Into Posture and Balance in Rodent Beam Walking.

作者信息

Tozzi Francesca, Zhang Yan-Ping, Narayanan Ramanathan, Roqueiro Damian, O'Connor Eoin C

机构信息

Neuroscience and Rare Diseases Discovery and Translational Area, Roche Pharma Research and Early Development, Roche Innovation Center Basel, F. Hoffmann-La Roche Ltd, Basel, Switzerland.

Data and Analytics, Roche Pharma Research and Early Development, Roche Innovation Center Basel, F. Hoffmann-La Roche Ltd, Basel, Switzerland.

出版信息

Eur J Neurosci. 2025 Mar;61(5):e70033. doi: 10.1111/ejn.70033.

Abstract

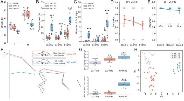
The beam walk is widely used to study coordination and balance in rodents. While the task has ethological validity, the main endpoints of "foot slip counts" and "time to cross" are prone to human-rater variability and offer limited sensitivity and specificity. We asked if machine learning-based methods could reveal previously hidden, but biologically relevant, insights from the task. Marker-less pose estimation, using DeepLabCut, was deployed to label 13 anatomical key points on mice traversing the beam. Next, we automated classical endpoint detection, including foot slips, with high recall (> 90%) and precision (> 80%). Using data derived from key point tracking, a total of 395 features were engineered and a random forest classifier deployed that, together with skeletal visualizations, could test for group differences and identify determinant features. This workflow, named Forestwalk, uncovered pharmacological treatment effects in C57BL/6J mice, revealed phenotypes in transgenic mice used to study Angelman syndrome and SLC6A1-related neurodevelopmental disorder, and will facilitate a deeper understanding of how the brain controls balance in health and disease.

摘要

光束行走实验被广泛用于研究啮齿动物的协调性和平衡能力。虽然该任务具有行为学效度,但“滑倒次数”和“穿越时间”等主要终点指标容易受到人为评分者差异的影响,且敏感性和特异性有限。我们探讨了基于机器学习的方法是否能够从该任务中揭示出此前隐藏但具有生物学相关性的见解。利用DeepLabCut进行无标记姿态估计,对在光束上行走的小鼠的13个解剖学关键点进行标记。接下来,我们实现了经典终点检测的自动化,包括滑倒检测,召回率(>90%)和精确率(>80%)都很高。利用从关键点跟踪获得的数据,共设计了395个特征,并部署了随机森林分类器,该分类器与骨骼可视化一起,可以检测组间差异并识别决定性特征。这个名为Forestwalk的工作流程揭示了C57BL/6J小鼠的药物治疗效果,在用于研究天使综合征和SLC6A1相关神经发育障碍的转基因小鼠中发现了表型,并且将有助于更深入地理解大脑在健康和疾病状态下如何控制平衡。

https://cdn.ncbi.nlm.nih.gov/pmc/blobs/585a/11897687/37cbbafbcd9f/EJN-61-0-g005.jpg

文献AI研究员

20分钟写一篇综述,助力文献阅读效率提升50倍。

立即体验

用中文搜PubMed

大模型驱动的PubMed中文搜索引擎

马上搜索

文档翻译

学术文献翻译模型,支持多种主流文档格式。

立即体验