Suppr超能文献

SENP1-SIRT3轴介导糖酵解重编程以在感染期间抑制炎症。

SENP1-SIRT3 axis mediates glycolytic reprogramming to suppress inflammation during infection.

作者信息

Xiong Yan, Du Yongliang, Lin Feng, Fu Beibei, Guo Dong, Sha Zhou, Tian Rong, Yao Rui, Wang Lulu, Cong Zixuan, Li Bohao, Lin Xiaoyuan, Wu Haibo

机构信息

School of Life Sciences, Chongqing University, Chongqing, China.

Department of Pathology, Chongqing Hygeia Hospital, Chongqing, China.

出版信息

mBio. 2025 Apr 9;16(4):e0252424. doi: 10.1128/mbio.02524-24. Epub 2025 Mar 12.

Abstract

UNLABELLED

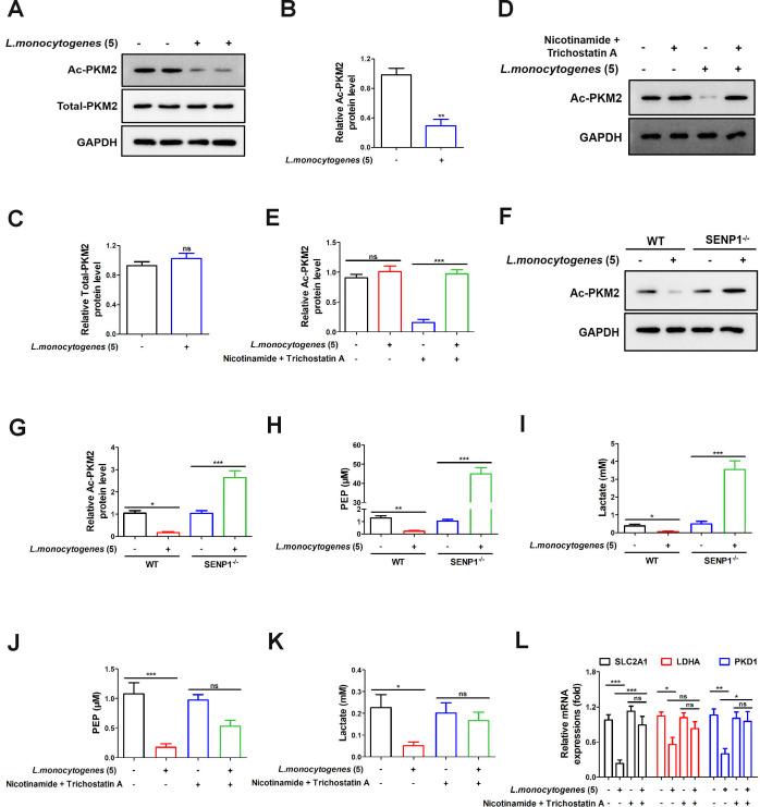
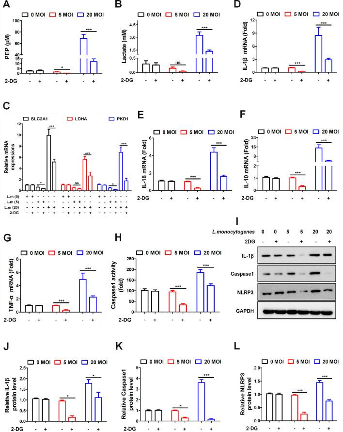
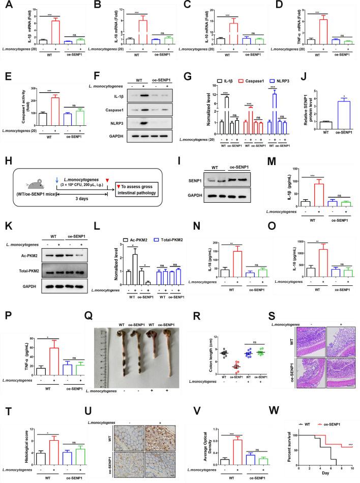
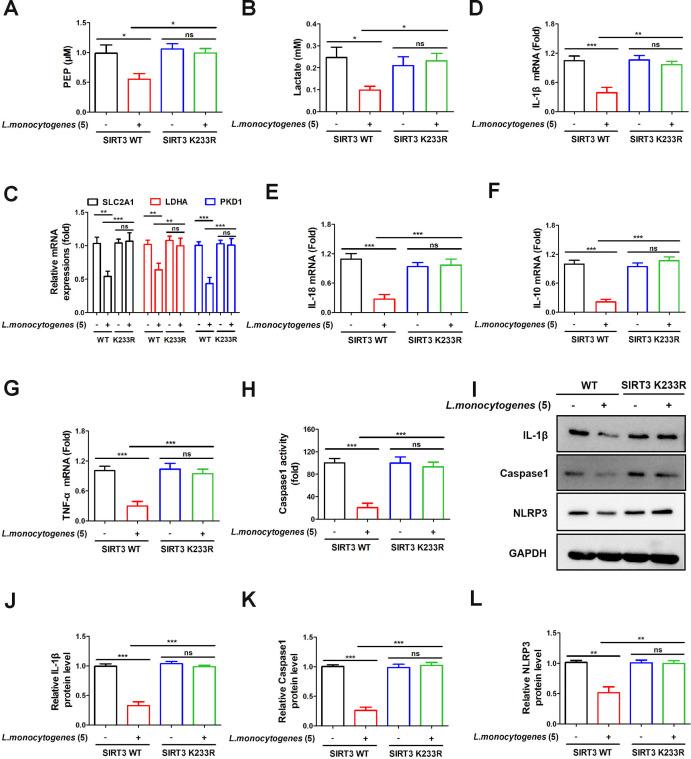
a foodborne pathogen, has the ability to invade intestinal mucosal cells, undergo intracellular proliferation, activate host immune responses, and induce diseases such as colitis. We have demonstrated that sentrin-specific protease 1 (SENP1) functions as a protective gene in the host, suppressing the inflammatory response triggered by . The host's SENP1-SIRT3 axis plays a critical role in regulating inflammation during infection. Our findings reveal that overexpression of SENP1, particularly under infection conditions (MOI = 20), effectively suppresses inflammation through modulation of glycolysis. Mechanistically, during infection, SENP1 accumulates in the mitochondria, facilitating the de-SUMOylation and activation of sirtuin 3 (SIRT3). Activated SIRT3 then regulates the deacetylation of pyruvate kinase M2 (PKM2), leading to a decrease in glycolytic intermediates, downregulation of glycolysis-related gene expression, and suppression of inflammation. Taken together, our study provides a deeper understanding of the mechanistic role of the SENP1-SIRT3 axis in the regulation of inflammation, offering novel insights, and strategies for the treatment and prevention of inflammatory diseases.

IMPORTANCE

Sentrin-specific protease 1 (SENP1)-sirtuin 3 (SIRT3) has never been reported in the regulation of bacteria-induced inflammation. Our study demonstrated that SENP1 acted as a protective factor against -induced inflammation by promoting SIRT3 activation and subsequent metabolic reprogramming. The SENP1-SIRT3 axis served not only as an essential signaling pathway for regulating mitochondrial metabolic responses to metabolic stress but also responds to bacterial invasion and plays a protective role in the organism. Our findings provide a basis for further research into targeting the SENP1-SIRT3 signaling pathway for the treatment of bacterial infections.

摘要

未标记

一种食源性病原体,能够侵入肠道黏膜细胞,进行细胞内增殖,激活宿主免疫反应,并引发如结肠炎等疾病。我们已经证明,泛素特异性蛋白酶1(SENP1)在宿主中作为一种保护基因发挥作用,抑制由……引发的炎症反应。宿主的SENP1 - SIRT3轴在……感染期间调节炎症中起关键作用。我们的研究结果表明,SENP1的过表达,特别是在……感染条件下(感染复数=20),通过调节糖酵解有效地抑制炎症。从机制上讲,在……感染期间,SENP1在线粒体中积累,促进沉默调节蛋白3(SIRT3)的去SUMO化和激活。激活的SIRT3随后调节丙酮酸激酶M2(PKM2)的去乙酰化,导致糖酵解中间产物减少,糖酵解相关基因表达下调,并抑制炎症。综上所述,我们的研究为深入了解SENP1 - SIRT3轴在炎症调节中的机制作用提供了依据,为炎症性疾病的治疗和预防提供了新的见解和策略。

重要性

泛素特异性蛋白酶1(SENP1)-沉默调节蛋白3(SIRT3)在细菌诱导的炎症调节中从未被报道过。我们的研究表明,SENP1通过促进SIRT3激活和随后的代谢重编程,作为对抗……诱导炎症的保护因子。SENP1 - SIRT3轴不仅是调节线粒体对代谢应激的代谢反应的重要信号通路,而且对细菌入侵作出反应并在生物体中发挥保护作用。我们的研究结果为进一步研究靶向SENP1 - SIRT3信号通路治疗细菌感染提供了基础。

https://cdn.ncbi.nlm.nih.gov/pmc/blobs/93c4/11980586/f0291c68283f/mbio.02524-24.f001.jpg

文献AI研究员

20分钟写一篇综述,助力文献阅读效率提升50倍。

立即体验

用中文搜PubMed

大模型驱动的PubMed中文搜索引擎

马上搜索

文档翻译

学术文献翻译模型,支持多种主流文档格式。

立即体验