Suppr超能文献

来自囊性纤维化患者和小鼠的子宫内膜来源类器官作为研究疾病相关子宫内膜病理生物学的新模型。

Endometrium-derived organoids from cystic fibrosis patients and mice as new models to study disease-associated endometrial pathobiology.

作者信息

De Pauw Ellen, Gommers Beau, Ensinck Marjolein M, Timmerman Stefan, De Vriendt Silke, Bueds Celine, Wei Mengjie, Hermans Florian, Arnauts Kaline, Ramalho Anabela S, Vermeulen Francois, Dupont Lieven, Lambrechts Diether, Carlon Marianne S, Vankelecom Hugo

机构信息

Laboratory of Tissue Plasticity in Health and Disease, Cluster of Stem Cell and Developmental Biology, Department of Development and Regeneration, KU Leuven (University of Leuven), Leuven, Belgium.

Laboratory of Respiratory Diseases and Thoracic Surgery (BREATHE), Department of Chronic Diseases and Metabolism, KU Leuven, Leuven, Belgium.

出版信息

Cell Mol Life Sci. 2025 Mar 13;82(1):109. doi: 10.1007/s00018-025-05627-7.

Abstract

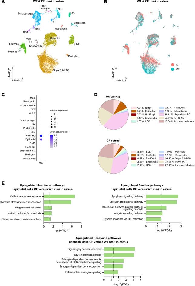
Cystic fibrosis (CF) is a life-shortening genetic disorder, caused by mutations in the CF transmembrane conductance regulator (CFTR) protein that regulates ion and fluid transport in epithelial tissue. Female CF patients face considerable fertility challenges, with higher prevalence of deficient fertility compared to healthy women. Not much is known about the underlying causes. In particular, the pathobiology of the endometrium, the uterus' inner lining essential for pregnancy and expressing fluctuating CFTR levels during the menstrual cycle, is unexplored in CF. To address this gap, we developed organoid models from CF patient endometrium. The organoids recapitulated CF characteristics and revealed molecular and pathway differences in cycle-recapitulating hormone responses compared to healthy endometrial organoids. Furthermore, specific functional aberrations were restored by CFTR modulator treatment. To further complement human organoid models for unraveling endometrial pathobiology in CF, we also developed organoids from a genetic CF mouse model that were also found to recapitulate CF characteristics. Moreover, single-cell RNA-sequencing analysis of the CF mouse uterus revealed molecular traits in the endometrium similar to the human CF endometrium (as evidenced by its organoid model). Our study provides new endometrium models to advance our understanding of CF-associated endometrial pathobiology, particularly regarding menstrual cycle aberrations that impact fertility. This research is timely since improved CF therapeutics result in increased life expectancy, allowing more CF patients to consider starting a family.

摘要

囊性纤维化(CF)是一种缩短寿命的遗传性疾病,由囊性纤维化跨膜传导调节因子(CFTR)蛋白的突变引起,该蛋白调节上皮组织中的离子和液体运输。与健康女性相比,患有CF的女性患者面临着相当大的生育挑战,生育能力不足的患病率更高。其潜在原因尚不清楚。特别是,子宫内膜的病理生物学,即子宫的内层,对怀孕至关重要,且在月经周期中CFTR水平波动,在CF患者中尚未得到研究。为了填补这一空白,我们从CF患者的子宫内膜中建立了类器官模型。这些类器官重现了CF的特征,并揭示了与健康子宫内膜类器官相比,在模拟月经周期的激素反应中的分子和信号通路差异。此外,CFTR调节剂治疗可恢复特定的功能异常。为了进一步补充人类类器官模型以阐明CF患者子宫内膜的病理生物学,我们还从遗传性CF小鼠模型中建立了类器官,这些类器官也被发现重现了CF的特征。此外,对CF小鼠子宫的单细胞RNA测序分析揭示了子宫内膜中的分子特征,类似于人类CF子宫内膜(由其类器官模型证明)。我们的研究提供了新的子宫内膜模型,以增进我们对CF相关子宫内膜病理生物学的理解,特别是关于影响生育能力的月经周期异常。这项研究很及时,因为CF治疗方法的改进导致预期寿命增加,使更多CF患者能够考虑组建家庭。

https://cdn.ncbi.nlm.nih.gov/pmc/blobs/74f3/11904040/90132f0cdb16/18_2025_5627_Fig1_HTML.jpg

文献AI研究员

20分钟写一篇综述,助力文献阅读效率提升50倍。

立即体验

用中文搜PubMed

大模型驱动的PubMed中文搜索引擎

马上搜索

文档翻译

学术文献翻译模型,支持多种主流文档格式。

立即体验