Suppr超能文献

月桂酸对结肠癌细胞的抗癌及免疫促进作用

Anti-Cancer and Pro-Immune Effects of Lauric Acid on Colorectal Cancer Cells.

作者信息

Mori Shiori, Fujiwara-Tani Rina, Ogata Ruiko, Ohmori Hitoshi, Fujii Kiyomu, Luo Yi, Sasaki Takamitsu, Nishiguchi Yukiko, Bhawal Ujjal Kumar, Kishi Shingo, Kuniyasu Hiroki

机构信息

Department of Molecular Pathology, School of Medicine, Nara Medical University, Kashihara 634-8521, Japan.

Department of Cancer Biology, Institute of Biomedical Science, Kansai Medical University, Osaka 573-1010, Japan.

出版信息

Int J Mol Sci. 2025 Feb 24;26(5):1953. doi: 10.3390/ijms26051953.

Abstract

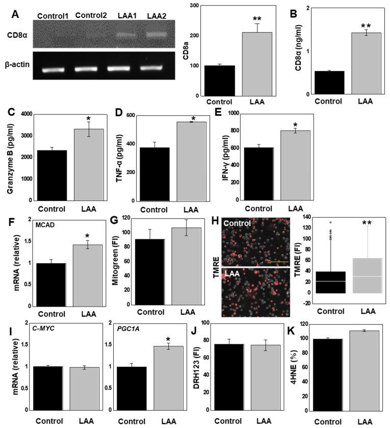
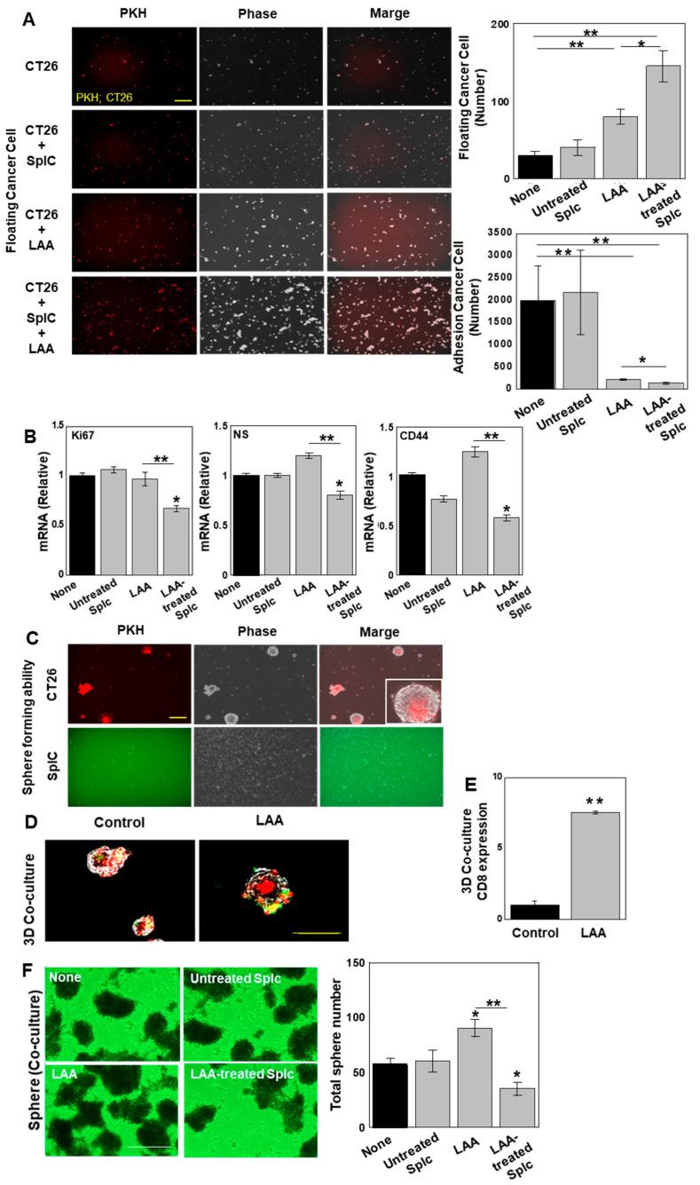
Lauric acid (LAA) is a 12-carbon medium-chain fatty acid that reportedly has antitumor and muscle-protecting effects. However, the details of these antitumor effects remain unclear. Therefore, in this study, we investigated the mechanism underlying the antitumor effects of LAA in CT26 and HT29 colorectal cancer (CRC) cell lines. Our in vitro findings demonstrated that LAA suppressed CRC cell proliferation, induced mitochondrial oxidative stress (reactive oxygen species (ROS)), inhibited oxidative phosphorylation (OXPHOS), and induced apoptosis. Moreover, in vivo analysis of LAA showed a more pronounced antitumor effect in CT26 cells in a syngeneic mouse tumor model than in vitro; therefore, we further investigated its impact on host antitumor immunity. We observed that LAA increased the number of effector T cells in mouse tumors, while in vitro LAA activated mouse splenocytes (SplC) and promoted OXPHOS. In two-dimensional co-culture of SplC and CT26 cells, LAA induced cell death in cancer cells. In three-dimensional co-culture, LAA promoted SplC infiltration and suppressed the formation of tumor spheres. Thus, LAA may exert antitumor effects through increased ROS production in cancer cells and effector T cell activation via increased energy metabolism. These results suggest that LAA, when used in combination with existing anti-cancer drugs, is likely to exhibit sensitizing effects in terms of both antitumor and antitumor immune effects, and future clinical studies are anticipated.

摘要

月桂酸(LAA)是一种含有12个碳原子的中链脂肪酸,据报道具有抗肿瘤和肌肉保护作用。然而,这些抗肿瘤作用的具体细节仍不清楚。因此,在本研究中,我们研究了LAA对CT26和HT29结肠直肠癌(CRC)细胞系产生抗肿瘤作用的机制。我们的体外研究结果表明,LAA可抑制CRC细胞增殖,诱导线粒体氧化应激(活性氧(ROS)),抑制氧化磷酸化(OXPHOS),并诱导细胞凋亡。此外,对LAA的体内分析显示,在同基因小鼠肿瘤模型中,LAA对CT26细胞的抗肿瘤作用比体外更为明显;因此,我们进一步研究了其对宿主抗肿瘤免疫的影响。我们观察到,LAA增加了小鼠肿瘤中效应T细胞的数量,而在体外,LAA激活了小鼠脾细胞(SplC)并促进了OXPHOS。在SplC和CT26细胞的二维共培养中,LAA诱导癌细胞死亡。在三维共培养中,LAA促进SplC浸润并抑制肿瘤球的形成。因此,LAA可能通过增加癌细胞中的ROS生成以及通过增加能量代谢激活效应T细胞来发挥抗肿瘤作用。这些结果表明,LAA与现有抗癌药物联合使用时,在抗肿瘤和抗肿瘤免疫作用方面可能会表现出增敏作用,期待未来的临床研究。

https://cdn.ncbi.nlm.nih.gov/pmc/blobs/c70b/11901037/644c3ce6c8eb/ijms-26-01953-g001.jpg

文献AI研究员

20分钟写一篇综述,助力文献阅读效率提升50倍。

立即体验

用中文搜PubMed

大模型驱动的PubMed中文搜索引擎

马上搜索

文档翻译

学术文献翻译模型,支持多种主流文档格式。

立即体验