Suppr超能文献

龙胆苦苷靶向AKT1激活HIF-1α/VEGF轴促进糖尿病溃疡伤口愈合。

Gentiopicroside targeting AKT1 activates HIF-1α/VEGF axis promoting diabetic ulcer wound healing.

作者信息

Wang Xinxia, Liu Mingyan, Wu Yao, Sun Jianguo, Liu Li, Pan Zheng

机构信息

Department of Pharmacy, Shanghai Jiahui International Hospital Pharmacy, Shanghai, China.

Department of Opreating Room, Obstetrics and Gynecology Hospital of Fudan University, Shanghai, China.

出版信息

Front Pharmacol. 2025 Feb 26;16:1506499. doi: 10.3389/fphar.2025.1506499. eCollection 2025.

Abstract

BACKGOUND

Gentiopicroside (GSP) have been proven to accelerate the healing of diabetic ulcers (DU), but the underlying molecular mechanisms remain unclear. This study aims to explore the mechanism by which GSP accelerates the healing of DU.

METHOD

The targets of GSP were firstly predicted using the SuperPred, SwissTargetPrediction, and Pharmmapper databases; DU-related transcriptome data were obtained from the GEO database, including GSE147890, GSE68183, and GSE199939; differential expression analysis was conducted using the Limma package, and DU-related targets were identified after summarization and de-duplication. Then, Potential targets for GSP treatment of DU were screened by Venn analysis; core targets for GSP treatment of DU were selected by constructing a protein-protein interaction (PPI) network; the mechanism of GSP treatment of DU was predicted by GO and KEGG enrichment analysis. Finally, the target binding of GSP to core targets was evaluated by molecular docking and CETSA assay, and experiments were conducted using L929 cells to validate the findings.

RESULT

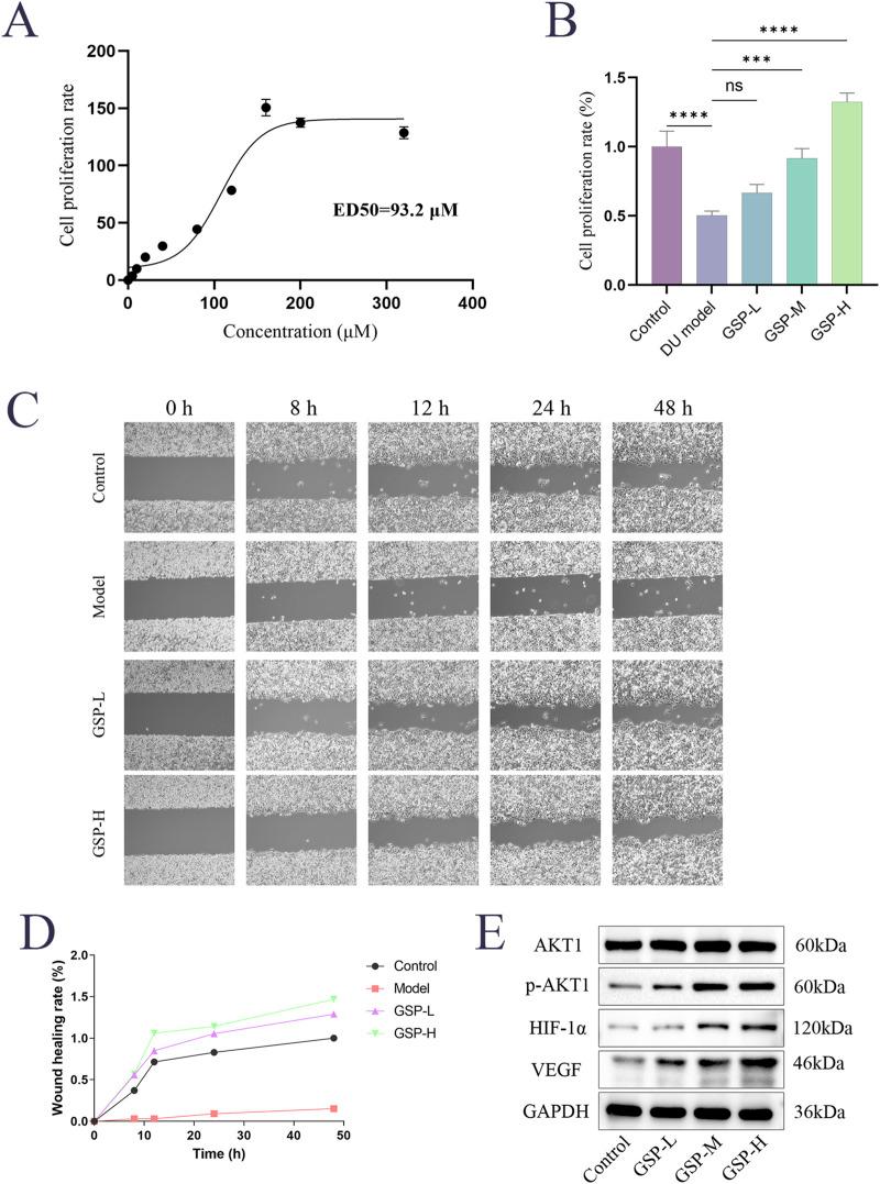
A total of 538 targets of GSP and 10795 DU-related targets were predicted; Venn analysis identified 215 potential targets for GSP to accelerate DU wound healing; PPI network analysis suggested that AKT1 may be core targets for GSP treatment of DU; GO and KEGG enrichment analysis showed that pathways such as HIF-1 and VEGF are closely related to the treatment of DU with GSP, and it also participates in the regulation of various biological processes such as small molecule catabolism and leukocyte migration to exert its therapeutic effect on DU. Molecular docking and CETSA detection indicated that GSP can target bind to AKT1. The experimental results confirmed that GSP can significantly promote the proliferation and migration of L929 cells. Westen Blot results showed that GSP can accelerate DU wound healing via AKT1/HIF-1α/VEGF axis.

CONCLUSION

GSP target binding to AKT1 accelerates DU wound healing via the regulation of HIF-1α/VEGF axis.

摘要

背景

已证实龙胆苦苷(GSP)可加速糖尿病溃疡(DU)的愈合,但其潜在分子机制尚不清楚。本研究旨在探讨GSP加速DU愈合的机制。

方法

首先使用SuperPred、SwissTargetPrediction和Pharmmapper数据库预测GSP的靶点;从GEO数据库获取DU相关转录组数据,包括GSE147890、GSE68183和GSE199939;使用Limma软件包进行差异表达分析,汇总和去重后鉴定DU相关靶点。然后,通过Venn分析筛选GSP治疗DU的潜在靶点;通过构建蛋白质-蛋白质相互作用(PPI)网络选择GSP治疗DU的核心靶点;通过GO和KEGG富集分析预测GSP治疗DU的机制。最后,通过分子对接和CETSA试验评估GSP与核心靶点的结合,并使用L929细胞进行实验验证结果。

结果

共预测出538个GSP靶点和10795个DU相关靶点;Venn分析确定了215个GSP加速DU伤口愈合的潜在靶点;PPI网络分析表明AKT1可能是GSP治疗DU的核心靶点;GO和KEGG富集分析表明,HIF-1和VEGF等通路与GSP治疗DU密切相关,且它还参与小分子分解代谢和白细胞迁移等多种生物学过程的调节,以发挥其对DU的治疗作用。分子对接和CETSA检测表明GSP可与AKT1靶点结合。实验结果证实GSP可显著促进L929细胞的增殖和迁移。蛋白质免疫印迹结果表明GSP可通过AKT1/HIF-1α/VEGF轴加速DU伤口愈合。

结论

GSP与AKT1靶点结合,通过调节HIF-1α/VEGF轴加速DU伤口愈合。

https://cdn.ncbi.nlm.nih.gov/pmc/blobs/2ea1/11897484/e7f49c360da2/fphar-16-1506499-g001.jpg

文献AI研究员

20分钟写一篇综述,助力文献阅读效率提升50倍。

立即体验

用中文搜PubMed

大模型驱动的PubMed中文搜索引擎

马上搜索

文档翻译

学术文献翻译模型,支持多种主流文档格式。

立即体验