Suppr超能文献

靶向ALG3/FOXD1/BNIP3轴可预防鼻咽癌的线粒体自噬和吉西他滨耐药性。

Targeting ALG3/FOXD1/BNIP3 Axis Prevents Mitophagy and Gemcitabine Resistance of Nasopharyngeal Carcinoma.

作者信息

Wang Zhanwang, Jin Yi, He Dong, Zhu Yuxing, Xiao Mengqing, Liu Xiaoming, Cheng Yaxin, Cao Ke

机构信息

Department of Oncology, Third Xiangya Hospital of Central South University, Changsha, 410013, China.

Department of Radiation Oncology, Hunan Cancer Hospital, The Affiliated Cancer Hospital of Xiangya School of Medicine, Central South University, Changsha, China.

出版信息

Int J Biol Sci. 2025 Feb 10;21(5):1894-1913. doi: 10.7150/ijbs.101585. eCollection 2025.

Abstract

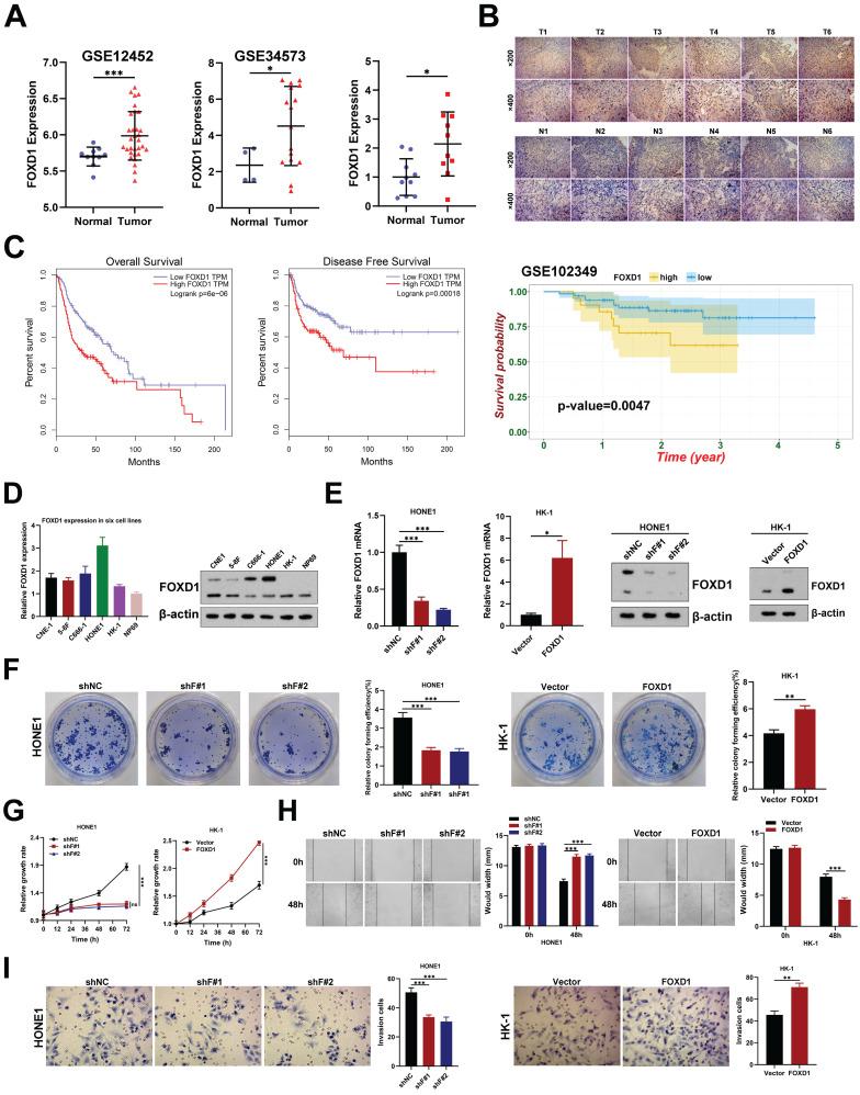
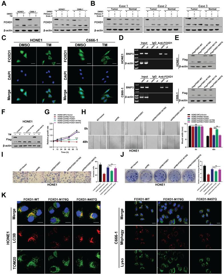
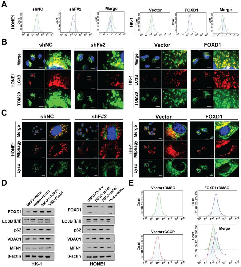
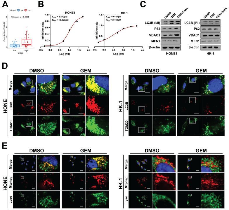
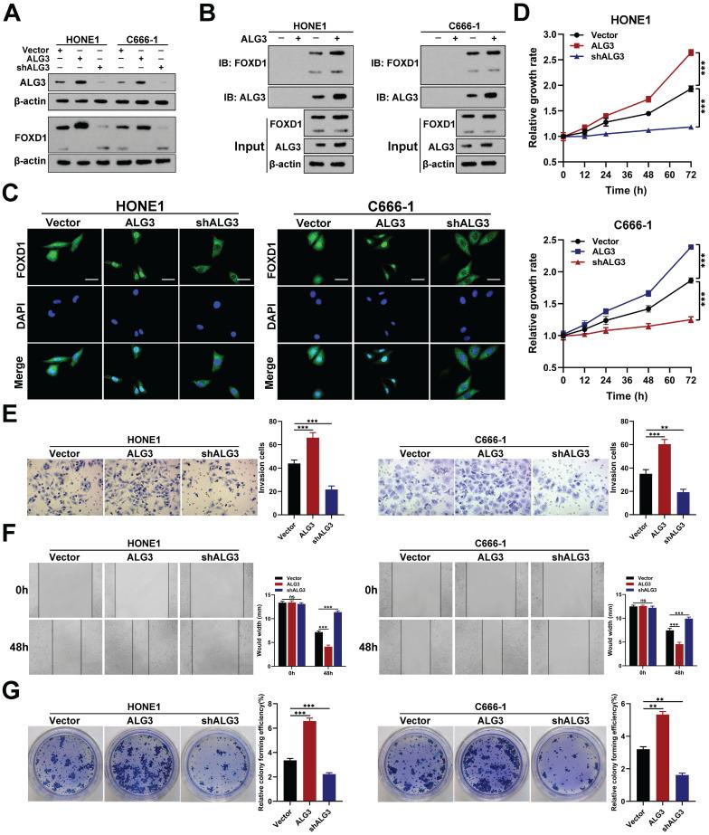
Understanding the specific role and underlying mechanisms of mitophagy may provide therapeutic benefit to patients with nasopharyngeal carcinoma (NPC). Forkhead box D1 (), is overexpressed in NPC. However, its roles in NPC progression and therapy resistance remain largely unknown. NPC tissues displayed increased expression compared to paired non-tumor tissues, which correlated with worse overall survival (OS). Upregulation of promoted NPC cell proliferation, colony formation, migration, invasion, and impaired sensitivity to GEM by enhancing mitophagy levels. Mechanistically, promoted mitophagy in NPC cells by transcriptionally initiating BNIP3 expression. This enhanced mitophagy, in turn, promoted proliferation, invasion, and migration and reduced NPC cell sensitivity to gemcitabine (GEM). Most interestingly, Asn176 -glycosylation of the FOXD1 protein increased its stability and nuclear localization, thereby transcriptionally activating expression to promote mitophagy of NPC cells. ALG3 directly interacted with FOXD1 and induced this -glycosylation. Targeting the ALG3/FOXD1/BNIP3 axis offers a promising therapeutic strategy to inhibit the progression of NPC, which highlighting the potential of therapeutics targeting ALG3 and FOXD1 for regulating mitophagy and overcoming GEM resistance.

摘要

了解线粒体自噬的具体作用和潜在机制可能为鼻咽癌(NPC)患者带来治疗益处。叉头框D1(FOXD1)在NPC中过表达。然而,其在NPC进展和治疗抗性中的作用仍 largely未知。与配对的非肿瘤组织相比,NPC组织显示出 表达增加,这与较差的总生存期(OS)相关。FOXD1的上调通过提高线粒体自噬水平促进NPC细胞增殖、集落形成、迁移、侵袭,并损害对吉西他滨(GEM)的敏感性。机制上,FOXD1通过转录起始BNIP3表达促进NPC细胞中的线粒体自噬。这种增强的线粒体自噬反过来促进增殖、侵袭和迁移,并降低NPC细胞对吉西他滨(GEM)的敏感性。最有趣的是,FOXD1蛋白的Asn176 -糖基化增加了其稳定性和核定位,从而转录激活BNIP3表达以促进NPC细胞的线粒体自噬。ALG3直接与FOXD1相互作用并诱导这种 -糖基化。靶向ALG3/FOXD1/BNIP3轴提供了一种有前景的治疗策略来抑制NPC的进展,这突出了靶向ALG3和FOXD1以调节线粒体自噬和克服GEM抗性的治疗潜力。

https://cdn.ncbi.nlm.nih.gov/pmc/blobs/58f9/11900802/00bf320c5e1b/ijbsv21p1894g001.jpg

文献AI研究员

20分钟写一篇综述,助力文献阅读效率提升50倍。

立即体验

用中文搜PubMed

大模型驱动的PubMed中文搜索引擎

马上搜索

文档翻译

学术文献翻译模型,支持多种主流文档格式。

立即体验