Suppr超能文献

果蝇卵巢干细胞微环境衰老涉及转录和可变剪接的协同变化。

Drosophila ovarian stem cell niche ageing involves coordinated changes in transcription and alternative splicing.

作者信息

Even-Ros Dilamm, Huertas-Romero Judit, Marín-Menguiano Miriam, Nusspaumer Gretel, Borge Miguel, Irimia Manuel, Zurita Federico, González-Reyes Acaimo

机构信息

Centro Andaluz de Biología del Desarrollo (CABD), CSIC-Junta de Andalucía-UPO, Carretera de Utrera km 1, 41013, Seville, Spain.

Centre for Genomic Regulation, Barcelona Institute of Science and Technology (BIST), Barcelona, Spain.

出版信息

Nat Commun. 2025 Mar 16;16(1):2596. doi: 10.1038/s41467-025-57901-8.

Abstract

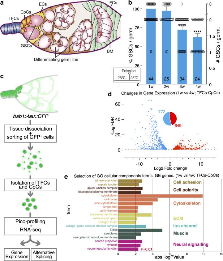
Gene expression (GE) and alternative splicing (AS) contribute to the formation of new interaction networks with potentially significant cellular functions. Here, we investigate ageing in the Drosophila female germline stem cell (GSC) niche and describe functional changes in both GE and AS. The GSC niche comprises three types of support cells, whose ageing transcriptomes reveal differential GE and AS variations related to cell adhesion, cytoskeleton and neural signalling. Because each population show distinctive GE and AS changes, niche cell types possess unique ageing signatures. Depending on the cell population, groups of genes display changes in both GE and AS, revealing a coordinated regulation of transcription and splicing during niche ageing. One such gene is Fasciclin 2, a neural adhesion molecule that we find is essential for niche functioning. Furthermore, genes involved in AS undergo changes in GE and/or AS themselves, providing a mechanistic explanation for the coordination of these two processes during niche ageing. This is the case of the splicing factor Smu1, described here as a key element necessary for ovarian niche homeostasis.

摘要

基因表达(GE)和可变剪接(AS)有助于形成具有潜在重要细胞功能的新相互作用网络。在这里,我们研究果蝇雌性生殖系干细胞(GSC)微环境中的衰老,并描述GE和AS中的功能变化。GSC微环境由三种类型的支持细胞组成,其衰老转录组揭示了与细胞粘附、细胞骨架和神经信号传导相关的GE和AS差异变化。由于每个细胞群体都显示出独特的GE和AS变化,微环境细胞类型具有独特的衰老特征。根据细胞群体的不同,基因组在GE和AS中都显示出变化,揭示了微环境衰老过程中转录和剪接的协同调控。其中一个这样的基因是Fasciclin 2,一种神经粘附分子,我们发现它对微环境功能至关重要。此外,参与AS的基因自身在GE和/或AS中发生变化,为微环境衰老过程中这两个过程的协调提供了一个机制解释。剪接因子Smu1就是这样的例子,本文将其描述为卵巢微环境稳态所必需的关键要素。

https://cdn.ncbi.nlm.nih.gov/pmc/blobs/4deb/11911433/72a9eb5fe753/41467_2025_57901_Fig1_HTML.jpg

文献AI研究员

20分钟写一篇综述,助力文献阅读效率提升50倍。

立即体验

用中文搜PubMed

大模型驱动的PubMed中文搜索引擎

马上搜索

文档翻译

学术文献翻译模型,支持多种主流文档格式。

立即体验