Suppr超能文献

在胶质母细胞瘤模型中,激活抗病毒免疫反应可增强免疫检查点抑制作用。

Activating antiviral immune responses potentiates immune checkpoint inhibition in glioblastoma models.

作者信息

Seetharam Deepa, Chandar Jay, Ramsoomair Christian K, Desgraves Jelisah F, Alvarado Medina Alexandra, Hudson Anna Jane, Amidei Ava, Castro Jesus R, Govindarajan Vaidya, Wang Sarah, Zhang Yong, Sonabend Adam M, Mendez Valdez Mynor J, Maric Dragan, Govindarajan Vasundara, Rivas Sarah R, Lu Victor M, Tiwari Ritika, Sharifi Nima, Thomas Emmanuel, Alexander Marcus, DeMarino Catherine, Johnson Kory, De La Fuente Macarena I, Alshiekh Nasany Ruham, Noviello Teresa Maria Rosaria, Ivan Michael E, Komotar Ricardo J, Iavarone Antonio, Nath Avindra, Heiss John, Ceccarelli Michele, Chiappinelli Katherine B, Figueroa Maria E, Bayik Defne, Shah Ashish H

机构信息

Department of Neurosurgery and.

Sylvester Comprehensive Cancer Center, University of Miami, Miller School of Medicine, Miami, Florida, USA.

出版信息

J Clin Invest. 2025 Mar 17;135(6):e183745. doi: 10.1172/JCI183745.

Abstract

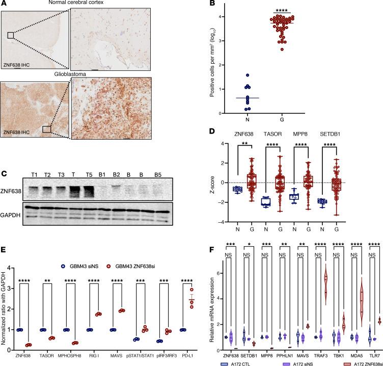
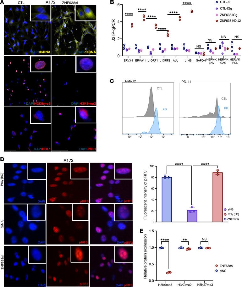
Viral mimicry refers to the activation of innate antiviral immune responses due to the induction of endogenous retroelements (REs). Viral mimicry augments antitumor immune responses and sensitizes solid tumors to immunotherapy. Here, we found that targeting what we believe to be a novel, master epigenetic regulator, Zinc Finger Protein 638 (ZNF638), induces viral mimicry in glioblastoma (GBM) preclinical models and potentiates immune checkpoint inhibition (ICI). ZNF638 recruits the HUSH complex, which precipitates repressive H3K9me3 marks on endogenous REs. In GBM, ZNF638 is associated with marked locoregional immunosuppressive transcriptional signatures, reduced endogenous RE expression, and poor immune cell infiltration. Targeting ZNF638 decreased H3K9 trimethylation, increased REs, and activated intracellular dsRNA signaling cascades. Furthermore, ZNF638 knockdown upregulated antiviral immune programs and significantly increased PD-L1 immune checkpoint expression in diverse GBM models. Importantly, targeting ZNF638 sensitized mice to ICI in syngeneic murine orthotopic models through innate IFN signaling. This response was recapitulated in recurrent GBM (rGBM) samples with radiographic responses to checkpoint inhibition with widely increased expression of dsRNA, PD-L1, and perivascular CD8 cell infiltration, suggesting that dsRNA signaling may mediate response to immunotherapy. Finally, low ZNF638 expression was a biomarker of clinical response to ICI and improved survival in patients with rGBM and patients with melanoma. Our findings suggest that ZNF638 could serve as a target to potentiate immunotherapy in gliomas.

摘要

病毒模拟是指由于内源性逆转录元件(REs)的诱导而激活先天性抗病毒免疫反应。病毒模拟增强抗肿瘤免疫反应,并使实体瘤对免疫治疗敏感。在此,我们发现靶向我们认为是一种新型的主要表观遗传调节因子锌指蛋白638(ZNF638),可在胶质母细胞瘤(GBM)临床前模型中诱导病毒模拟,并增强免疫检查点抑制(ICI)。ZNF638招募HUSH复合物,该复合物在内源性REs上沉淀抑制性的H3K9me3标记。在GBM中,ZNF638与明显的局部区域免疫抑制转录特征、内源性RE表达降低和免疫细胞浸润不良相关。靶向ZNF638可降低H3K9三甲基化、增加REs,并激活细胞内双链RNA信号级联反应。此外,在多种GBM模型中,敲低ZNF638可上调抗病毒免疫程序,并显著增加PD-L1免疫检查点的表达。重要的是,在同基因小鼠原位模型中,靶向ZNF638通过先天性IFN信号使小鼠对ICI敏感。这种反应在复发性GBM(rGBM)样本中得到重现,这些样本对检查点抑制有影像学反应,dsRNA、PD-L1的表达广泛增加,血管周围CD8细胞浸润,这表明双链RNA信号可能介导对免疫治疗的反应。最后,低ZNF638表达是对ICI临床反应的生物标志物,可改善rGBM患者和黑色素瘤患者的生存率。我们的研究结果表明,ZNF638可作为增强胶质瘤免疫治疗的靶点。

https://cdn.ncbi.nlm.nih.gov/pmc/blobs/26e7/11910234/65dbed76b639/jci-135-183745-g069.jpg

文献AI研究员

20分钟写一篇综述,助力文献阅读效率提升50倍。

立即体验

用中文搜PubMed

大模型驱动的PubMed中文搜索引擎

马上搜索

文档翻译

学术文献翻译模型,支持多种主流文档格式。

立即体验