Suppr超能文献

抗生素治疗小鼠中与肠道微生物群失调相关的行为改变:来自16S rRNA和代谢组学的见解

Behavioral alterations in antibiotic-treated mice associated with gut microbiota dysbiosis: insights from 16S rRNA and metabolomics.

作者信息

Bibi Asma, Zhang Famin, Shen Jilong, Din Ahmad Ud, Xu Yuanhong

机构信息

The Key Laboratory of Microbiology and Parasitology Anhui, School of Basic Medical Sciences, The First Affiliated Hospital of Anhui Medical University, Hefei, China.

Department of Clinical Laboratory Diagnostics, The First Affiliated Hospital of Anhui Medical University, Hefei, China.

出版信息

Front Neurosci. 2025 Feb 28;19:1478304. doi: 10.3389/fnins.2025.1478304. eCollection 2025.

Abstract

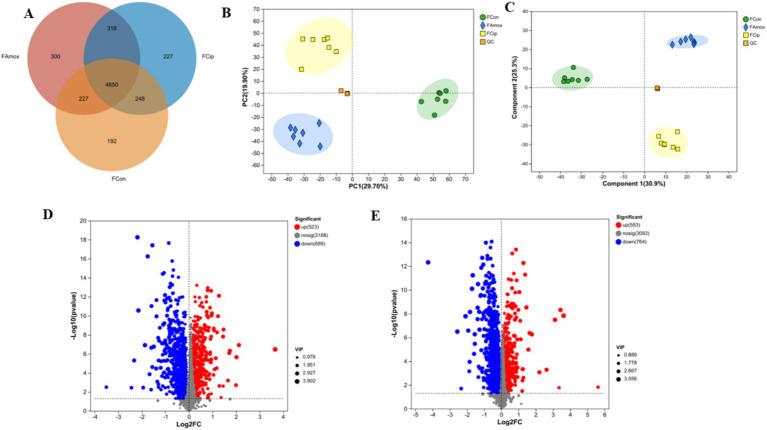
The gut and brain interact through various metabolic and signaling pathways, each of which influences mental health. Gut dysbiosis caused by antibiotics is a well-known phenomenon that has serious implications for gut microbiota-brain interactions. Although antibiotics disrupt the gut microbiota's fundamental structure, the mechanisms that modulate the response and their impact on brain function are still unclear. It is imperative to comprehend and investigate crucial regulators and factors that play important roles. We aimed to study the effect of long-term antibiotic-induced disruption of gut microbiota, host metabolomes, and brain function and, particularly, to determine the basic interactions between them by treating the C57BL/6 mice with two different, most commonly used antibiotics, ciprofloxacin and amoxicillin. Anxiety-like behavior was confirmed by the elevated plus-maze test and open field test. Gut microbes and their metabolite profiles in fecal, serum, and brain samples were determined by 16S rRNA sequencing and untargeted metabolomics. In our study, long-term antibiotic treatment exerted anxiety-like effects. The fecal microbiota and metabolite status revealed that the top five genera found were group, and unclassified . The concentration of serotonin, L-Tyrosine, 5-Hydroxy-L-tryptophan, L-Glutamic acid, L-Glutamate, 5-Hydroxyindole acetic acid, and dopaminergic synapsis was comparatively low, while adenosine was high in antibiotic-treated mice. The KEGG enrichment analysis of serum and brain samples showed that amino acid metabolism pathways, such as tryptophan metabolism, threonine metabolism, serotonergic synapsis, methionine metabolism, and neuroactive ligand-receptor interaction, were significantly decreased in antibiotic-treated mice. Our study demonstrates that long-term antibiotic use induces gut dysbiosis and alters metabolic responses, leading to the dysregulation of brain signaling molecules and anxiety-like behavior. These findings highlight the complex interactions between gut microbiota and metabolic functions, providing new insights into the influence of microbial communities on gut-brain communication.

摘要

肠道和大脑通过各种代谢和信号通路相互作用,其中每条通路都会影响心理健康。抗生素引起的肠道菌群失调是一种众所周知的现象,对肠道微生物群与大脑的相互作用具有严重影响。尽管抗生素会破坏肠道微生物群的基本结构,但调节反应的机制及其对脑功能的影响仍不清楚。理解和研究发挥重要作用的关键调节因子和因素至关重要。我们旨在研究长期抗生素诱导的肠道微生物群破坏、宿主代谢组和脑功能的影响,特别是通过用两种不同的、最常用的抗生素环丙沙星和阿莫西林治疗C57BL/6小鼠来确定它们之间的基本相互作用。通过高架十字迷宫试验和旷场试验确认了焦虑样行为。通过16S rRNA测序和非靶向代谢组学确定粪便、血清和脑样本中的肠道微生物及其代谢物谱。在我们的研究中,长期抗生素治疗产生了焦虑样效应。粪便微生物群和代谢物状态显示,发现的前五个属是组和未分类的。抗生素治疗的小鼠中,血清素、L-酪氨酸、5-羟基-L-色氨酸、L-谷氨酸、L-谷氨酰胺、5-羟基吲哚乙酸和多巴胺能突触的浓度相对较低,而腺苷含量较高。血清和脑样本的KEGG富集分析表明,抗生素治疗的小鼠中,色氨酸代谢、苏氨酸代谢、血清素能突触、蛋氨酸代谢和神经活性配体-受体相互作用等氨基酸代谢途径显著减少。我们的研究表明,长期使用抗生素会导致肠道菌群失调并改变代谢反应,导致脑信号分子失调和焦虑样行为。这些发现突出了肠道微生物群与代谢功能之间的复杂相互作用,为微生物群落对肠-脑通讯的影响提供了新的见解。

https://cdn.ncbi.nlm.nih.gov/pmc/blobs/1f30/11906700/c7ed0f1b4885/fnins-19-1478304-g001.jpg

文献AI研究员

20分钟写一篇综述,助力文献阅读效率提升50倍。

立即体验

用中文搜PubMed

大模型驱动的PubMed中文搜索引擎

马上搜索

文档翻译

学术文献翻译模型,支持多种主流文档格式。

立即体验