Suppr超能文献

基于生物材料的策略:脊髓损伤治疗的新时代。

Biomaterial-based strategies: a new era in spinal cord injury treatment.

作者信息

Zhu Shihong, Diao Sijun, Liu Xiaoyin, Zhang Zhujun, Liu Fujun, Chen Wei, Lu Xiyue, Luo Huiyang, Cheng Xu, Liao Qiang, Li Zhongyu, Chen Jing

机构信息

Department of Neurosurgery, West China Hospital, West China Medical School, Sichuan University, Chengdu, Sichuan Province, China.

National Engineering Research Center for Biomaterials, College of Biomedical Engineering, Sichuan University, Chengdu, Sichuan Province, China.

出版信息

Neural Regen Res. 2025 Dec 1;20(12):3476-3500. doi: 10.4103/NRR.NRR-D-24-00844. Epub 2025 Jan 13.

Abstract

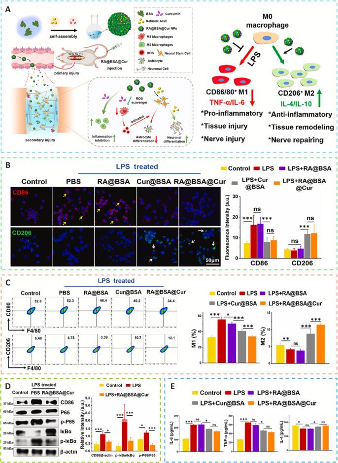
Enhancing neurological recovery and improving the prognosis of spinal cord injury have gained research attention recently. Spinal cord injury is associated with a complex molecular and cellular microenvironment. This complexity has prompted researchers to elucidate the underlying pathophysiological mechanisms and changes and to identify effective treatment strategies. Traditional approaches for spinal cord injury repair include surgery, oral or intravenous medications, and administration of neurotrophic factors; however, the efficacy of these approaches remains inconclusive, and serious adverse reactions continue to be a concern. With advancements in tissue engineering and regenerative medicine, emerging strategies for spinal cord injury repair now involve nanoparticle-based nanodelivery systems, scaffolds, and functional recovery techniques that incorporate biomaterials, bioengineering, stem cell, and growth factors as well as three-dimensional bioprinting. Ideal biomaterial scaffolds should not only provide structural support for neuron migration, adhesion, proliferation, and differentiation but also mimic the mechanical properties of natural spinal cord tissue. Additionally, these scaffolds should facilitate axon growth and neurogenesis by offering adjustable topography and a range of physical and biochemical cues. The three-dimensionally interconnected porous structure and appropriate physicochemical properties enabled by three-dimensional biomimetic printing technology can maximize the potential of biomaterials used for treating spinal cord injury. Therefore, correct selection and application of scaffolds, coupled with successful clinical translation, represent promising clinical objectives to enhance the treatment efficacy for and prognosis of spinal cord injury. This review elucidates the key mechanisms underlying the occurrence of spinal cord injury and regeneration post-injury, including neuroinflammation, oxidative stress, axon regeneration, and angiogenesis. This review also briefly discusses the critical role of nanodelivery systems used for repair and regeneration of injured spinal cord, highlighting the influence of nanoparticles and the factors that affect delivery efficiency. Finally, this review highlights tissue engineering strategies and the application of biomaterial scaffolds for the treatment of spinal cord injury. It discusses various types of scaffolds, their integrations with stem cells or growth factors, and approaches for optimization of scaffold design.

摘要

近年来,促进神经功能恢复和改善脊髓损伤预后已成为研究热点。脊髓损伤与复杂的分子和细胞微环境相关。这种复杂性促使研究人员阐明其潜在的病理生理机制和变化,并确定有效的治疗策略。传统的脊髓损伤修复方法包括手术、口服或静脉用药以及给予神经营养因子;然而,这些方法的疗效仍不明确,严重的不良反应仍是一个令人担忧的问题。随着组织工程和再生医学的发展,脊髓损伤修复的新兴策略现在涉及基于纳米颗粒的纳米递送系统、支架以及结合生物材料、生物工程、干细胞、生长因子的功能恢复技术以及三维生物打印。理想的生物材料支架不仅应为神经元迁移、黏附、增殖和分化提供结构支持,还应模拟天然脊髓组织的力学性能。此外,这些支架应通过提供可调节的拓扑结构以及一系列物理和生化信号来促进轴突生长和神经发生。三维仿生打印技术实现的三维相互连接的多孔结构和适当的物理化学性质可以最大限度地发挥用于治疗脊髓损伤的生物材料的潜力。因此,正确选择和应用支架,并成功实现临床转化,是提高脊髓损伤治疗效果和预后的有前景的临床目标。本综述阐明了脊髓损伤发生及损伤后再生的关键机制,包括神经炎症、氧化应激、轴突再生和血管生成。本综述还简要讨论了用于损伤脊髓修复和再生的纳米递送系统的关键作用,强调了纳米颗粒的影响以及影响递送效率的因素。最后,本综述重点介绍了组织工程策略以及生物材料支架在脊髓损伤治疗中的应用。它讨论了各种类型的支架、它们与干细胞或生长因子的整合以及支架设计优化方法。

https://cdn.ncbi.nlm.nih.gov/pmc/blobs/5d2b/11974648/4dc78b53b94f/NRR-20-3476-g001.jpg

文献AI研究员

20分钟写一篇综述,助力文献阅读效率提升50倍。

立即体验

用中文搜PubMed

大模型驱动的PubMed中文搜索引擎

马上搜索

文档翻译

学术文献翻译模型,支持多种主流文档格式。

立即体验