Yang Hanxuan, Zeng Ximing, Chen Xiaochuan, Cai Sunqin, Li Yi, Xu Wenqian, Lai Jinghua, Qiu Sufang
Department of Radiation Oncology, Clinical Oncology School of Fujian Medical University, Fujian Cancer Hospital, Fuzhou, China.
Fujian Provincial Key Laboratory of Translational Cancer Medicine, Fuzhou, China.
Front Immunol. 2025 Mar 3;16:1522580. doi: 10.3389/fimmu.2025.1522580. eCollection 2025.
Precise management of gene expression is vital for the correct growth and operational efficiency of cells. Early-stage nasopharyngeal carcinoma (NPC) often presents asymptomatically, leading to delayed diagnosis, limited treatment options, and increased risk of recurrence and metastasis. This study investigates the role of DLX6 in NPC pathogenesis to enhance early screening and treatment.
Immunohistochemistry and RNA sequencing were utilized to investigate the relationship between DLX6 expression in NPC tumor samples and clinical pathological factors. Clinical data from Fujian Cancer Hospital, along with sequencing analysis from the GEO databases, were used for bioinformatics analysis. NPC cell lines with DLX6 knockdown were established, and the impact of DLX6 on the biological traits of NPC cells was assessed through wound healing, transwell, colony formation, and EdU assays. The expression of EMT-related proteins and the PI3K-AKT pathways was examined using western blot analysis.
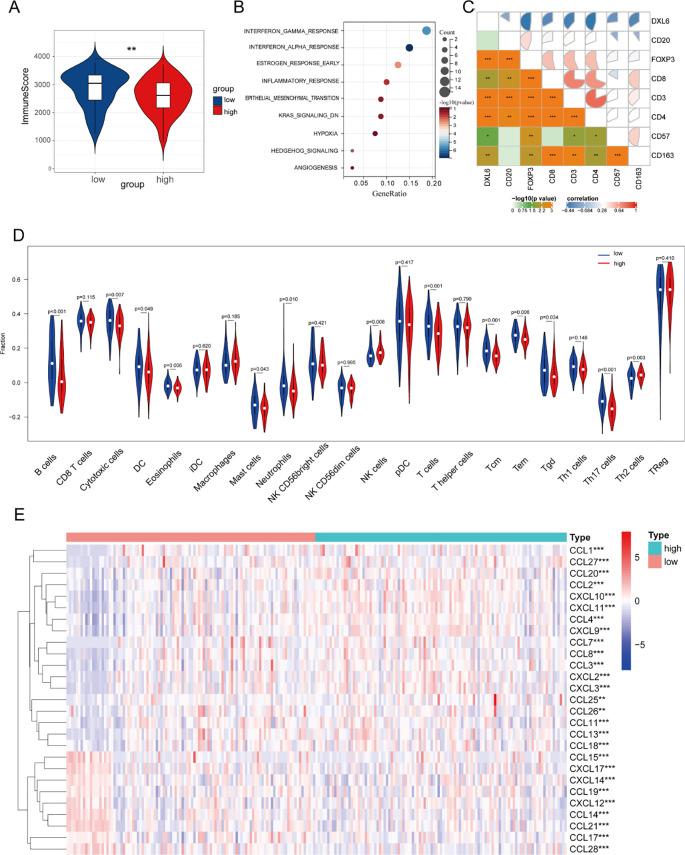
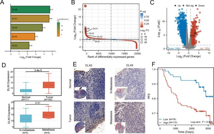
Immunohistochemistry validated the association between DLX6 and NPC prognosis, whereas RNA sequencing illustrated its expression levels in tissues and cells. Functional assays such as wound healing, transwell, and colony formation revealed that DLX6 knockdown adversely affected NPC cell proliferation, invasion, and migration. Bioinformatics analysis revealed that DLX6 is involved in pathways related to cell cycle, DNA replication, and cancer progression. Immune infiltration analysis showed that DLX6 expression affects the immune landscape in NPC, correlating positively with DC and TH17 cells, and negatively with cytotoxic T cells and B cells. Low DLX6 expression was associated with higher levels of chemokines and better immunotherapy outcomes.
Our study indicates that DLX6 is a novel prognostic biomarker and potential therapeutic target for NPC, playing a critical role in metastasis, angiogenesis, and tumor immunity.
基因表达的精确调控对于细胞的正常生长和运作效率至关重要。早期鼻咽癌(NPC)通常无症状,导致诊断延迟、治疗选择有限以及复发和转移风险增加。本研究旨在探讨DLX6在鼻咽癌发病机制中的作用,以加强早期筛查和治疗。
采用免疫组织化学和RNA测序技术研究鼻咽癌肿瘤样本中DLX6表达与临床病理因素之间的关系。利用福建肿瘤医院的临床数据以及来自GEO数据库的测序分析进行生物信息学分析。建立了DLX6敲低的鼻咽癌细胞系,并通过伤口愈合、Transwell、集落形成和EdU检测评估DLX6对鼻咽癌细胞生物学特性的影响。采用蛋白质免疫印迹分析检测上皮-间质转化(EMT)相关蛋白和PI3K-AKT信号通路的表达。
免疫组织化学验证了DLX6与鼻咽癌预后之间的关联,而RNA测序显示了其在组织和细胞中的表达水平。伤口愈合、Transwell和集落形成等功能检测表明,DLX6敲低对鼻咽癌细胞的增殖、侵袭和迁移产生不利影响。生物信息学分析表明,DLX6参与了与细胞周期、DNA复制和癌症进展相关的信号通路。免疫浸润分析显示,DLX6表达影响鼻咽癌的免疫格局,与树突状细胞(DC)和辅助性T细胞17(TH17)呈正相关,与细胞毒性T细胞和B细胞呈负相关。DLX6低表达与趋化因子水平升高和更好的免疫治疗效果相关。
我们的研究表明,DLX6是一种新的鼻咽癌预后生物标志物和潜在治疗靶点,在转移、血管生成和肿瘤免疫中起关键作用。