Suppr超能文献

AAV8-ΔC4ATP7B基因疗法在威尔逊病突变小鼠模型中的疗效和安全性评估。

Evaluation of efficacy and safety of AAV8-ΔC4ATP7B gene therapy in a mutant mouse model of Wilson's disease.

作者信息

Zeng Chunhua, Lin Yunting, Lu Xinshuo, Chen Shehong, Xia Yan, Zhang Kangdi, Shao Yongxian, Guan Zhihong, Du Rong, Liu Zongcai, Zhao Mingqi, Jiang Xiaoling, Cai Yanna, Li Taolin, Su Xueying, Chen Yaoyong, Dong Xiaoyan, Zhang Wen, Liu Li, Zhou Wenhao

机构信息

Department of Genetics and Endocrinology, Guangzhou Women and Children's Medical Center, Guangzhou Medical University, Guangdong Provincial Clinical Research Center for Child Health, Guangzhou 510623, China.

Department of Pediatrics, The Third Affiliated Hospital of Guangzhou Medical University, Guangzhou 510150, China.

出版信息

Mol Ther Methods Clin Dev. 2025 Feb 13;33(1):101435. doi: 10.1016/j.omtm.2025.101435. eCollection 2025 Mar 13.

Abstract

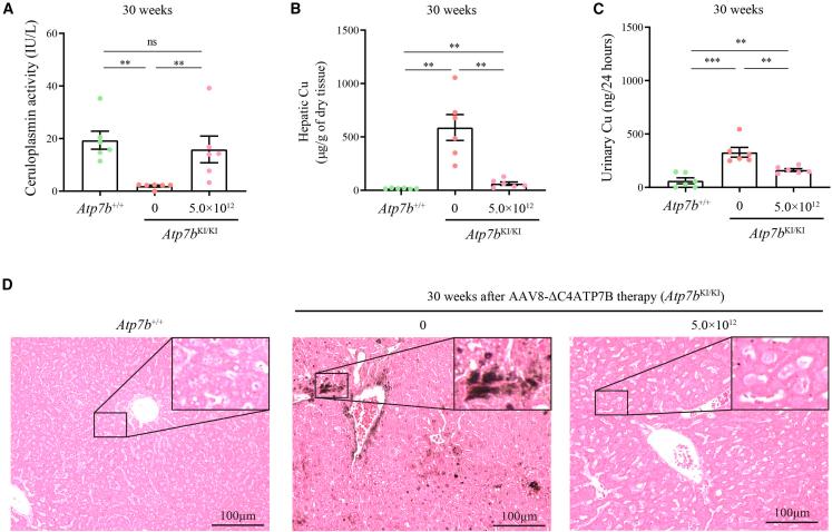
Wilson's disease (WD) is an autosomal recessive disorder caused by pathogenic variants in the gene, resulting in the toxic accumulation of copper (Cu). Impaired Cu homeostasis in WD is characterized by low serum ceruloplasmin, excess hepatic Cu, and elevated urinary Cu. WD often presents with hepatic and/or neurological diseases and is fatal if untreated. Adeno-associated virus (AAV)-mediated gene therapy holds promise for WD, but challenges remain in efficacy and safety. Here, we established an R780L knockin (KI) mouse model corresponding to the human R778L variant and investigated the therapeutic efficacy and safety of liver-targeted AAV8-mediated (AAV8-ΔC4ATP7B) gene therapy in this model. The results demonstrated the mice recapitulated key features of impaired Cu metabolism in WD but had mild liver disease. Ten-week-old mice received a single-dose of AAV8-ΔC4ATP7B and were sacrificed at 8 or 30 weeks after treatment. Treated mice showed normalization of serum ceruloplasmin, reduced hepatic Cu, decreased urinary Cu, and reversed liver histopathology. Serum transaminases had a transient increase at 8 weeks after treatment but returned to normal at 30 weeks after treatment. These data provide evidence for the efficacy and safety of AAV8-ΔC4ATP7B in animals, supporting clinical translation to patients with WD.

摘要

威尔逊病(WD)是一种常染色体隐性疾病,由该基因的致病变异引起,导致铜(Cu)的毒性蓄积。WD中铜稳态受损的特征是血清铜蓝蛋白水平降低、肝脏铜过量以及尿铜升高。WD常表现为肝脏和/或神经系统疾病,若不治疗会致命。腺相关病毒(AAV)介导的基因治疗对WD有前景,但在疗效和安全性方面仍存在挑战。在此,我们建立了一种与人类R778L变体相对应的R780L敲入(KI)小鼠模型,并研究了肝脏靶向性AAV8介导的(AAV8-ΔC4ATP7B)基因治疗在该模型中的治疗效果和安全性。结果表明,该小鼠概括了WD中铜代谢受损的关键特征,但有轻度肝脏疾病。10周龄的该小鼠接受单剂量的AAV8-ΔC4ATP7B,并在治疗后8周或30周处死。接受治疗的该小鼠血清铜蓝蛋白恢复正常,肝脏铜减少,尿铜降低,肝脏组织病理学得到逆转。血清转氨酶在治疗后8周有短暂升高,但在治疗后30周恢复正常。这些数据为AAV8-ΔC4ATP7B在动物中的疗效和安全性提供了证据,支持向WD患者进行临床转化。

https://cdn.ncbi.nlm.nih.gov/pmc/blobs/328d/11919453/a77e8656566d/fx1.jpg

文献AI研究员

20分钟写一篇综述,助力文献阅读效率提升50倍。

立即体验

用中文搜PubMed

大模型驱动的PubMed中文搜索引擎

马上搜索

文档翻译

学术文献翻译模型,支持多种主流文档格式。

立即体验