Suppr超能文献

二硫化物化死亡相关基因在胃癌中的预后价值:一项综合分析

Prognostic value of disulfidptosis-associated genes in gastric cancer: a comprehensive analysis.

作者信息

Tang Jin, Yang Jing, Yin Long-Kuan

机构信息

Department of Gastrointestinal Surgery, Affiliated Hospital of North Sichuan Medical College, Nanchong, Sichuan, China.

Department of Rheumatology and Immunology, Nanchong Central Hospital, Beijing Anzhen Hospital affiliated to Capital Medical University, Nanchong, Sichuan, China.

出版信息

Front Oncol. 2025 Mar 4;15:1512394. doi: 10.3389/fonc.2025.1512394. eCollection 2025.

Abstract

OBJECTIVE

Disulfidptosis is a newly identified type of nonapoptotic programmed cell death related to mechanisms such as ferroptosis, cuproptosis, pyroptosis, and necrotic apoptosis. This study explores the role of disulfidptosis-related long non-coding RNAs (DRLs) in gastric cancer and their potential as prognostic biomarkers.

METHOD

We developed a prognostic model using DRL scores to classify patients based on disulfidptosis activity. We evaluated these scores for correlations with drug sensitivity, tumor microenvironment (TME) features, tumor mutational burden (TMB), and prognosis. Potential disulfidptosis-related signaling pathways were screened, identifying FRMD6-AS as a promising therapeutic target. FRMD6-AS expression was further validated using real-time fluorescent quantitative PCR (qRT-PCR).

RESULTS

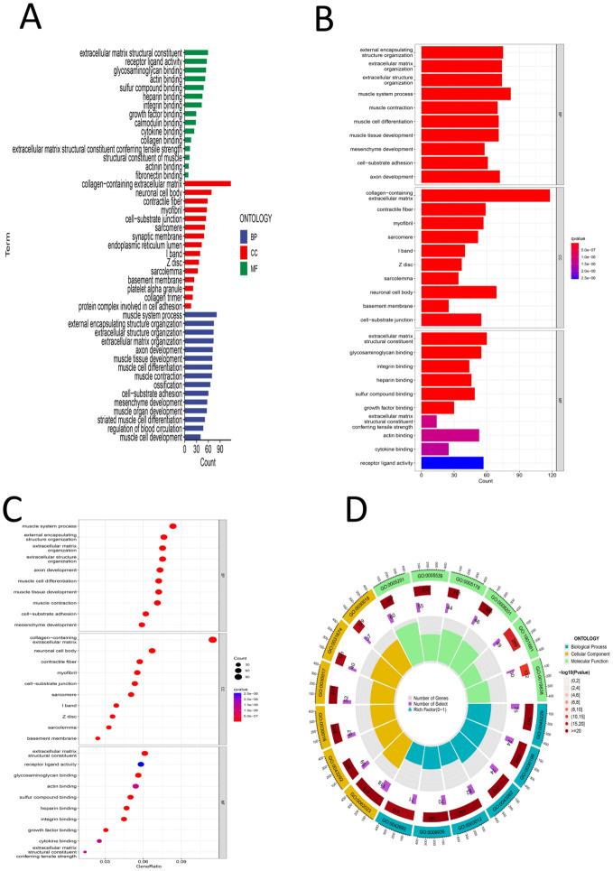
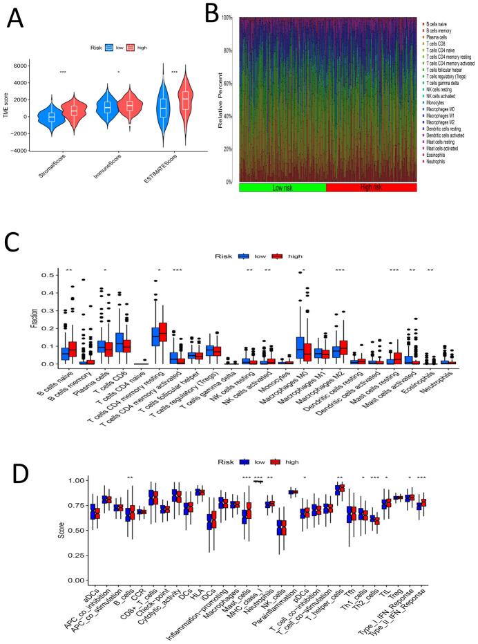
The DRL-based prognostic model, established through univariate and multivariate Cox regression and LASSO regression analyses, outperformed traditional models in predicting prognosis. We divided samples into high-risk and low-risk groups based on DRL scores, finding that the low-risk group had a significantly higher survival rate (P < 0.05). A high-precision prediction model incorporating DRL scores, age, sex, grade, and stage showed strong predictive value and consistency with actual outcomes. High DRL scores correlated with higher TME scores and lower TMB. Key signaling axes identified were AC129507.1/(FLNA, TLN1)/FOCAL ADHESION and AC107021.2/MYH10/(TIGHT JUNCTION, VIRAL MYOCARDITIS, REGULATION OF ACTIN CYTOSKELETON). Potentially effective drugs, including BMS-754807, dabrafenib, and JQ1, were identified. FRMD6-AS emerged as a potential target for gastric cancer treatment.

CONCLUSIONS

This study developed a novel prognostic model for gastric cancer using DRLs, identifying two key signaling axes related to prognosis. JQ1 may be an effective treatment, and FRMD6-AS could be a promising therapeutic target.

摘要

目的

二硫化物诱导的细胞焦亡是一种新发现的非凋亡程序性细胞死亡类型,与铁死亡、铜死亡、热凋亡和坏死性凋亡等机制相关。本研究探讨二硫化物诱导的细胞焦亡相关长链非编码RNA(DRLs)在胃癌中的作用及其作为预后生物标志物的潜力。

方法

我们使用DRL评分开发了一种预后模型,根据二硫化物诱导的细胞焦亡活性对患者进行分类。我们评估了这些评分与药物敏感性、肿瘤微环境(TME)特征、肿瘤突变负荷(TMB)和预后的相关性。筛选了潜在的二硫化物诱导的细胞焦亡相关信号通路,确定FRMD6-AS为一个有前景的治疗靶点。使用实时荧光定量PCR(qRT-PCR)进一步验证FRMD6-AS的表达。

结果

通过单变量和多变量Cox回归以及LASSO回归分析建立的基于DRL的预后模型在预测预后方面优于传统模型。我们根据DRL评分将样本分为高风险组和低风险组,发现低风险组的生存率显著更高(P < 0.05)。一个包含DRL评分、年龄、性别、分级和分期的高精度预测模型显示出强大的预测价值且与实际结果一致。高DRL评分与更高的TME评分和更低的TMB相关。确定的关键信号轴为AC129507.1/(FLNA,TLN1)/粘着斑和AC107021.2/MYH10/(紧密连接、病毒性心肌炎、肌动蛋白细胞骨架调节)。确定了包括BMS-754807、达拉非尼和JQ1在内的潜在有效药物。FRMD6-AS成为胃癌治疗的潜在靶点。

结论

本研究使用DRLs为胃癌开发了一种新的预后模型,确定了两个与预后相关的关键信号轴。JQ1可能是一种有效的治疗方法,FRMD6-AS可能是一个有前景的治疗靶点。

https://cdn.ncbi.nlm.nih.gov/pmc/blobs/27fb/11913695/f9d970efd9e8/fonc-15-1512394-g001.jpg

文献AI研究员

20分钟写一篇综述,助力文献阅读效率提升50倍。

立即体验

用中文搜PubMed

大模型驱动的PubMed中文搜索引擎

马上搜索

文档翻译

学术文献翻译模型,支持多种主流文档格式。

立即体验