Suppr超能文献

MEAK7在非小细胞肺癌中的免疫学意义及预后价值的综合分析

Comprehensive analysis of the immunological implication and prognostic value of MEAK7 in non-small cell lung cancer.

作者信息

Miao Jing-Yu, Lin Zhen

机构信息

Westlake Innovation Capital, Hangzhou, China.

Cancer Center, Department of Medical Oncology, Zhejiang Provincial People's Hospital (Affiliated People's Hospital), Hangzhou Medical College, Hangzhou, China.

出版信息

Transl Cancer Res. 2025 Feb 28;14(2):1085-1100. doi: 10.21037/tcr-24-1448. Epub 2025 Feb 26.

Abstract

BACKGROUND

The mechanistic target of rapamycin (mTOR)-associated protein Eak-7 homolog (MEAK7) is widely involved in the occurrence and development of various diseases, including tumors. However, the role of MEAK7 in non-small cell lung cancer (NSCLC) and its underlying mechanism in the tumor microenvironment remain unclear. The purpose of this paper is to explore the role of MEAK7 in the prognosis of NSCLC.

METHODS

The expression levels of were examined through the utilization of The Cancer Genome Atlas (TCGA) and the genotype-tissue expression project's pan-cancer dataset. Within this context, the relationships between expression and various clinical features, as well as patient outcomes, were assessed using a comprehensive array of bioinformatics resources. Additionally, the link between expression and the infiltration of immune cells was investigated employing CIBERSORT and ESTIMATE methodologies. Gene set enrichment analysis was performed to determine immune responses. Finally, the patient response to immunotherapy was predicted using the Tumor Immune Dysfunction and Exclusion (TIDE) algorithm and immune checkpoint score.

RESULTS

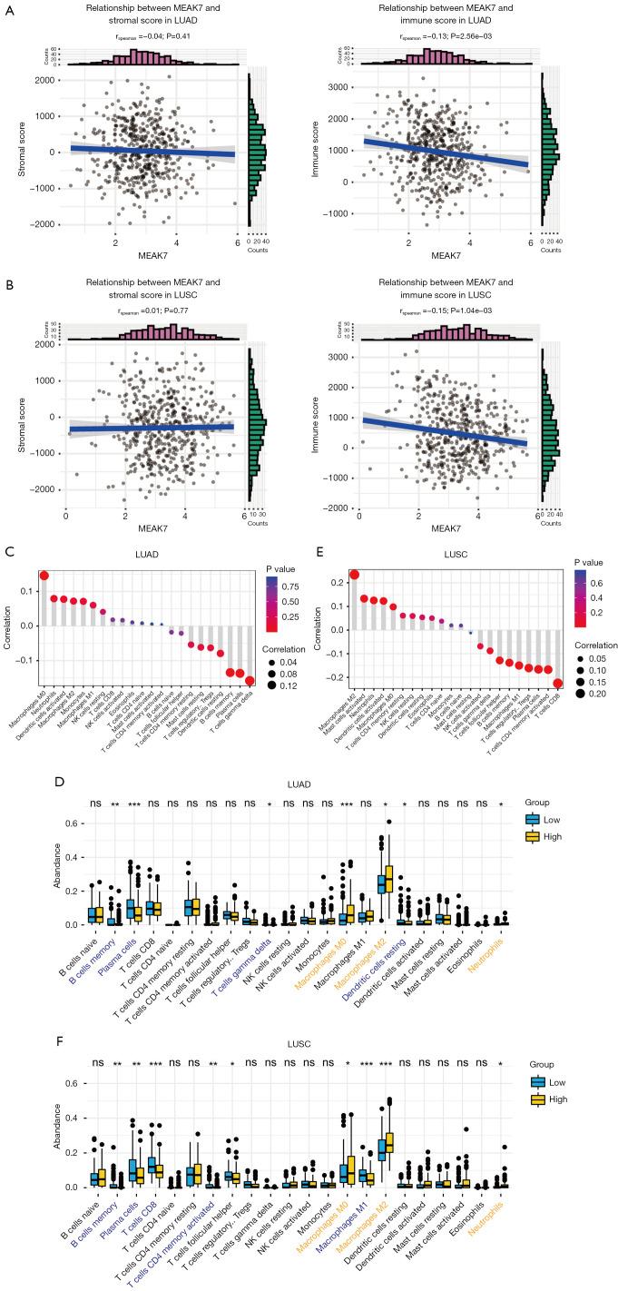
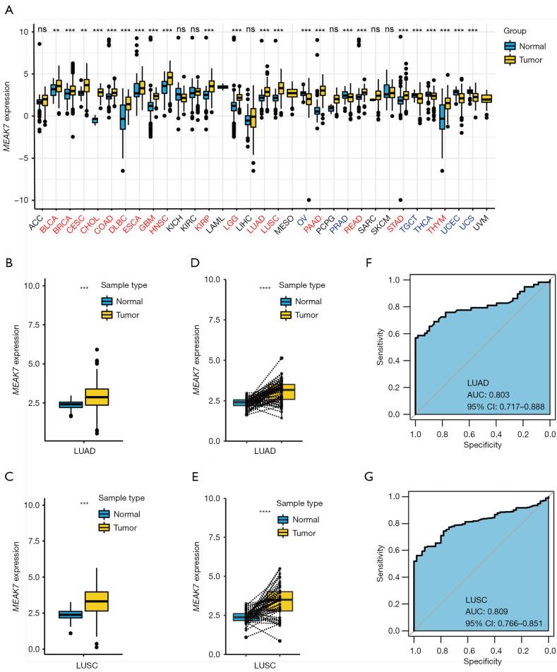
was highly expressed in many types of tumors including lung adenocarcinoma and lung squamous cell carcinoma. Elevated expression was found to correlate with several key characteristics, including sex, age, the presence of metastasis, and pathological staging, and was identified as a significant predictor of poor prognosis in individuals with lung cancer. Subsequent analyses revealed a positive association between heightened levels and the infiltration of immune cells, as well as the expression profiles of a variety of immune cell markers. was closely linked to the pathways involved in immune regulation. Interestingly, patients with elevated expression levels were sensitive to immunotherapy.

CONCLUSIONS

These findings provide compelling evidence that may be involved in the progression of lung cancer and become a potential therapeutic target.

摘要

背景

雷帕霉素机制性靶标(mTOR)相关蛋白Eak-7同源物(MEAK7)广泛参与包括肿瘤在内的各种疾病的发生和发展。然而,MEAK7在非小细胞肺癌(NSCLC)中的作用及其在肿瘤微环境中的潜在机制仍不清楚。本文旨在探讨MEAK7在NSCLC预后中的作用。

方法

通过利用癌症基因组图谱(TCGA)和基因型-组织表达项目的泛癌数据集来检测[此处原文缺失具体检测内容]的表达水平。在此背景下,使用一系列综合的生物信息学资源评估[此处原文缺失具体检测内容]表达与各种临床特征以及患者预后之间的关系。此外,采用CIBERSORT和ESTIMATE方法研究[此处原文缺失具体检测内容]表达与免疫细胞浸润之间的联系。进行基因集富集分析以确定免疫反应。最后,使用肿瘤免疫功能障碍和排除(TIDE)算法和免疫检查点评分预测患者对免疫治疗的反应。

结果

[此处原文缺失具体检测内容]在包括肺腺癌和肺鳞癌在内的多种肿瘤中高表达。发现[此处原文缺失具体检测内容]表达升高与包括性别、年龄、转移情况和病理分期等几个关键特征相关,并且被确定为肺癌患者预后不良的重要预测指标。随后的分析揭示了[此处原文缺失具体检测内容]水平升高与免疫细胞浸润以及多种免疫细胞标志物的表达谱之间存在正相关。[此处原文缺失具体检测内容]与免疫调节相关途径密切相关。有趣的是,[此处原文缺失具体检测内容]表达水平升高的患者对免疫治疗敏感。

结论

这些发现提供了令人信服的证据,表明[此处原文缺失具体检测内容]可能参与肺癌的进展并成为潜在的治疗靶点。

https://cdn.ncbi.nlm.nih.gov/pmc/blobs/eac7/11912075/8bf33659a766/tcr-14-02-1085-f1.jpg

文献AI研究员

20分钟写一篇综述,助力文献阅读效率提升50倍。

立即体验

用中文搜PubMed

大模型驱动的PubMed中文搜索引擎

马上搜索

文档翻译

学术文献翻译模型,支持多种主流文档格式。

立即体验