Suppr超能文献

减少膳食蛋白质通过免疫介导机制增强化疗的抗肿瘤作用。

Reducing Dietary Protein Enhances the Antitumor Effects of Chemotherapy through Immune-Mediated Mechanisms.

作者信息

Mulkeen Samantha C, Saha Suchandrima, Ferrara Carmen R, Bibeva Vladimira, Wood Michael C, Bai Ji Dong K, Peres Tanara V, Martinez-Martinez Daniel, Montoya Alex, Shliaha Pavel, Cabreiro Filipe, Montrose David C

机构信息

Stony Brook University, Stony Brook, New York, United States.

Stony Brook Medicine, Stony Brook, United States.

出版信息

Mol Cancer Ther. 2025 Mar 19. doi: 10.1158/1535-7163.MCT-24-0545.

Abstract

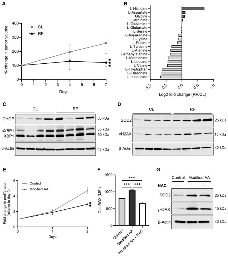
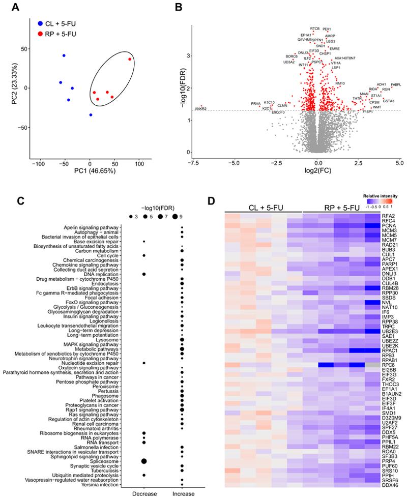
Diet is believed to be an important mediator of oncogenesis and response to anti-cancer therapies, although no evidence-based dietary guidelines exist for patients with cancer. Limiting protein intake can suppress tumor growth by both inducing nutrient stress and enhancing anti-tumor immunity. However, little is known about the impact of reducing dietary protein on the efficacy of chemotherapy, the most widely used anti-cancer treatment. Here, we present evidence that reducing protein intake in mice by 50% stops the growth of established tumors, in parallel with inducing a stress response and DNA damage. Further, a reduced protein (RP) diet enhances tumor regression upon treatment with 5-fluorouracil (5-FU). This effect is accompanied by elevated apoptosis and suppressed mitosis of tumor cells. Proteomic analysis of tumors revealed marked differences between 5-FU treated mice fed control or RP diet including decreased abundance of proteins that mediate DNA repair and replication in mice consuming RP. In vitro studies mimicking amino acid changes found in tumors from RP-fed mice showed that cGAS/STING1 signaling, including transcription of Interferon beta 1, was maximally increased in 5-FU treated cells cultured in modified amino acid medium. These findings correlated with enhanced immune cell influx into tumors from mice treated with 5-FU while consuming a RP diet, an effect that was causally linked to improved response to chemotherapy. Collectively, these findings suggest that reducing dietary protein in cancer patients may enhance the efficacy of chemotherapy by promoting anti-tumor immunity.

摘要

饮食被认为是肿瘤发生和抗癌治疗反应的重要调节因素,尽管目前尚无针对癌症患者的循证饮食指南。限制蛋白质摄入可通过诱导营养应激和增强抗肿瘤免疫力来抑制肿瘤生长。然而,关于减少饮食蛋白质对化疗(最广泛使用的抗癌治疗方法)疗效的影响,人们知之甚少。在此,我们提供证据表明,将小鼠的蛋白质摄入量减少50%可阻止已形成肿瘤的生长,同时诱导应激反应和DNA损伤。此外,低蛋白(RP)饮食可增强5-氟尿嘧啶(5-FU)治疗后的肿瘤消退。这种效应伴随着肿瘤细胞凋亡增加和有丝分裂受抑制。对肿瘤的蛋白质组学分析显示,喂食对照饮食或RP饮食的5-FU处理小鼠之间存在显著差异,包括食用RP饮食的小鼠中介导DNA修复和复制的蛋白质丰度降低。体外研究模拟了RP喂养小鼠肿瘤中发现的氨基酸变化,结果表明,在改良氨基酸培养基中培养的5-FU处理细胞中,cGAS/STING1信号通路(包括干扰素β1的转录)最大程度地增强。这些发现与食用RP饮食的5-FU处理小鼠肿瘤中免疫细胞流入增加相关,这一效应与化疗反应改善存在因果关系。总体而言,这些发现表明,减少癌症患者的饮食蛋白质可能通过促进抗肿瘤免疫力来提高化疗疗效。

https://cdn.ncbi.nlm.nih.gov/pmc/blobs/4534/7617599/a79253d27e9c/EMS204084-f001.jpg

文献AI研究员

20分钟写一篇综述,助力文献阅读效率提升50倍。

立即体验

用中文搜PubMed

大模型驱动的PubMed中文搜索引擎

马上搜索

文档翻译

学术文献翻译模型,支持多种主流文档格式。

立即体验