Suppr超能文献

通过适应性细胞-基质相互作用在软骨类器官中重现缺氧代谢可增强组蛋白乳酰化并促进软骨再生。

Recapitulating hypoxic metabolism in cartilaginous organoids via adaptive cell-matrix interactions enhances histone lactylation and cartilage regeneration.

作者信息

Yang Boguang, Li Zhuo, Yang Zhengmeng, Zhao Pengchao, Lin Sien, Wu Jiahao, Liu Wei, Yang Xuefeng, Xie Xian, Zong Zhixian, Lyu Yuanning, Yang Zhinan, Li Gang, Ngai To, Zhang Kunyu, Bian Liming

机构信息

Department of Biomedical Engineering, The Chinese University of Hong Kong, Hong Kong SAR, PR China.

Department of Orthopaedics and Traumatology, Faculty of Medicine, The Chinese University of Hong Kong, Hong Kong SAR, PR China.

出版信息

Nat Commun. 2025 Mar 19;16(1):2711. doi: 10.1038/s41467-025-57779-6.

Abstract

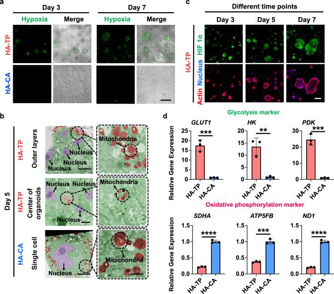
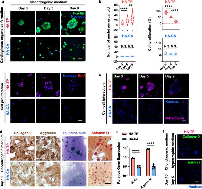
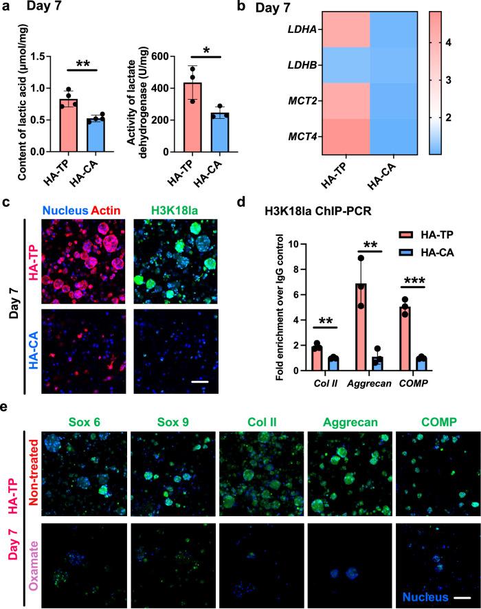
Mesenchymal condensation, characterized by rapid proliferation and aggregation of precursor cells within a restructured mesodermal extracellular matrix, is critical for skeletal tissue development, including articular cartilage. This process establishes a hypoxic microenvironment that drives metabolic shifts and epigenetic modifications essential for cartilage development. To replicate this, we engineer a cell-adaptable supramolecular hydrogel that accommodates the extensive volumetric and morphological changes of encapsulated mesenchymal stromal cells, facilitating the rapid formation of large multicellular cartilaginous organoids. This adaptation fosters a hypoxic environment and induces metabolic shifts toward glycolysis, increasing lactate accumulation and histone lysine lactylation. Enhanced lactylation on Lysine 18 of Histone H3 promotes chondrogenesis and cartilage matrix deposition by improving the accessibility of chondrogenic genes, while the inhibition of histone lactylation disrupts these processes. Implantation of the ultradynamic hydrogel in large animal cartilage defects results in superior repair compared to less dynamic alternatives, providing insights for effective biomaterial delivery in cell therapies. Our findings reveal how matrix biophysical cues influence cellular development, metabolic reprogramming, and epigenetic modifications.

摘要

间充质凝聚以重组中胚层细胞外基质内前体细胞的快速增殖和聚集为特征,对包括关节软骨在内的骨骼组织发育至关重要。这一过程建立了一个低氧微环境,驱动着软骨发育所必需的代谢转变和表观遗传修饰。为了复制这一过程,我们设计了一种细胞适应性超分子水凝胶,它能够适应封装的间充质基质细胞广泛的体积和形态变化,促进大型多细胞软骨类器官的快速形成。这种适应性促进了低氧环境的形成,并诱导代谢向糖酵解转变,增加乳酸积累和组蛋白赖氨酸乳酰化。组蛋白H3赖氨酸18位点上增强的乳酰化通过提高软骨生成基因的可及性促进软骨生成和软骨基质沉积,而组蛋白乳酰化的抑制则会破坏这些过程。与动态性较低的替代物相比,将超动态水凝胶植入大型动物软骨缺损处可实现更好的修复效果,为细胞治疗中有效的生物材料递送提供了见解。我们的研究结果揭示了基质生物物理线索如何影响细胞发育、代谢重编程和表观遗传修饰。

https://cdn.ncbi.nlm.nih.gov/pmc/blobs/ce7b/11923171/5d5b00dc6939/41467_2025_57779_Fig1_HTML.jpg

文献AI研究员

20分钟写一篇综述,助力文献阅读效率提升50倍。

立即体验

用中文搜PubMed

大模型驱动的PubMed中文搜索引擎

马上搜索

文档翻译

学术文献翻译模型,支持多种主流文档格式。

立即体验