Suppr超能文献

1/2期初免-加强研究中对SARS-CoV-2重组疫苗S-268019-b免疫反应的纵向分析。

Longitudinal analysis of immune responses to SARS-CoV-2 recombinant vaccine S-268019-b in phase 1/2 prime-boost study.

作者信息

Fujitani Masaya, Lu Xiuyuan, Shinnakasu Ryo, Inoue Takeshi, Kidani Yujiro, Seki Naomi M, Ishida Satoru, Mitsuki Shungo, Ishihara Takeshi, Aoki Miwa, Suzuki Akio, Takahashi Koji, Takayama Masahiro, Ota Takeshi, Iwata Satoshi, Shibata Risa Yokokawa, Sonoyama Takuhiro, Ariyasu Mari, Kitano Ayumi, Terooatea Tommy, Kelly Villa Jordan, Yamashita Kazuo, Yamasaki Sho, Kurosaki Tomohiro, Omoto Shinya

机构信息

Vaccine Business Division, Shionogi & Co., Ltd., Osaka, Japan.

Laboratory of Molecular Immunology, World Premier International Research Center Initiative (WPI) Immunology Frontier Research Center, Osaka University, Osaka, Japan.

出版信息

Front Immunol. 2025 Mar 5;16:1550279. doi: 10.3389/fimmu.2025.1550279. eCollection 2025.

Abstract

BACKGROUND

The durability of vaccine-induced immune memory to severe acute respiratory syndrome coronavirus 2 (SARS-CoV-2) is crucial for preventing infection, especially severe disease.

METHODS

This follow-up report from a phase 1/2 study of S-268019-b (a recombinant spike protein vaccine) after homologous booster vaccination confirms its long-term safety, tolerability, and immunogenicity.

RESULTS

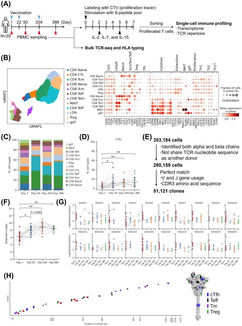
Booster vaccination with S-268019-b resulted in an enhancement of serum neutralizing antibody (NAb) titers and a broad range of viral neutralization. Single-cell immune profiling revealed persistent and mature antigen-specific memory B cells and T follicular helper cells, with increased B-cell receptor diversity. The expansion of B- and T-cell repertoires and presence of cross-reactive NAbs targeting conserved epitopes within the receptor-binding domain following a booster accounted for the broad-spectrum neutralizing activity.

CONCLUSION

These findings highlight the potential of S-268019-b to provide broad and robust protection against a range of SARS-CoV-2 variants, addressing a critical challenge in the ongoing fight against coronavirus disease 2019 (COVID-19).

摘要

背景

疫苗诱导的针对严重急性呼吸综合征冠状病毒2(SARS-CoV-2)的免疫记忆的持久性对于预防感染,尤其是严重疾病至关重要。

方法

这项关于S-268019-b(一种重组刺突蛋白疫苗)同源加强免疫接种后的1/2期研究的随访报告证实了其长期安全性、耐受性和免疫原性。

结果

用S-268019-b进行加强免疫接种导致血清中和抗体(NAb)滴度增强和广泛的病毒中和作用。单细胞免疫分析揭示了持续且成熟的抗原特异性记忆B细胞和T滤泡辅助细胞,B细胞受体多样性增加。加强免疫后B细胞和T细胞库的扩增以及靶向受体结合域内保守表位的交叉反应性NAb的存在解释了广谱中和活性。

结论

这些发现凸显了S-268019-b针对一系列SARS-CoV-2变体提供广泛且强大保护的潜力,解决了正在进行的抗击2019冠状病毒病(COVID-19)斗争中的一项关键挑战。

https://cdn.ncbi.nlm.nih.gov/pmc/blobs/bbb6/11919840/b1377ebedcf3/fimmu-16-1550279-g001.jpg

文献AI研究员

20分钟写一篇综述,助力文献阅读效率提升50倍。

立即体验

用中文搜PubMed

大模型驱动的PubMed中文搜索引擎

马上搜索

文档翻译

学术文献翻译模型,支持多种主流文档格式。

立即体验