Suppr超能文献

黄芪多糖通过多种机制增强顺铂对三阴性乳腺癌的治疗效果。

Astragalus polysaccharide enhances the therapeutic efficacy of cisplatin in triple-negative breast cancer through multiple mechanisms.

作者信息

Sun L I, Zhuo Shichao, Li Xiaoxin, Kong Husheng, DU Weiwei, Zhou Chong, Huang Junxing

机构信息

Department of Oncology, Taizhou People's Hospital Affiliated to Nanjing University of Chinese Medicine, Taizhou, 225300, China.

Department of Pathology, Xuzhou Central Hospital Affiliated to Nanjing University of Chinese Medicine, Xuzhou, 221009, China.

出版信息

Oncol Res. 2025 Feb 28;33(3):641-651. doi: 10.32604/or.2024.050057. eCollection 2025.

Abstract

BACKGROUND

Cisplatin (DDP) has been used in the treatment of various human cancers. However, DDP alone lacks efficacy in treating triple-negative breast cancer (TNBC), and its clinical application is often hampered by side effects. (APS) is one of the active components extracted from and has gained attention for its various biological properties. This research is aimed to evaluate the effectiveness of a combination of APS and DDP on TNBC and explore the potential mechanisms.

METHODS

The efficacy and mechanisms of single or combined treatment were evaluated using Cell Counting Kit-8 (CCK8) assay, Annexin V-fluorescein isothiocyanate (FITC)/propidium iodide (PI) staining, wound healing assay, trans-well invasion/migration assay, hematoxylin-eosin (HE) staining, immunohistochemical (IHC) staining, Western Blot (WB) analysis, and fluorescence-activated cell sorting (FACS). An orthotopic model of TNBC was used to assess the treatment efficacy of single or combination treatment.

RESULTS

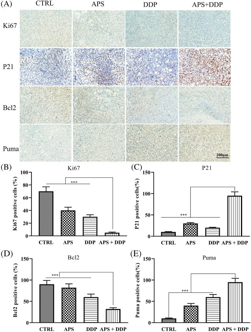
APS significantly enhanced the anti-proliferative, anti-migratory, and anti-invasive effects of DDP on TNBC cells. The combination of APS and DDP downregulated anti-apoptotic genes (Bcl2 and Bcl-xL) while upregulating pro-apoptotic genes (Puma, Cle-Caspase3, Cle-PARP), leading to enhanced apoptosis. This combination treatment increased E-cadherin levels, decreased Vimentin, Snail, Slug, and Twist levels, and effectively suppressed epithelial-mesenchymal transition (EMT)-associated cell invasion. In the orthotopic model of TNBC, a synergistic reduction in tumor growth was observed in mice treated with APS and DDP. Additionally, the combination of APS and DDP induced the infiltration of CD8 T lymphocytes into the tumor immune microenvironment.

CONCLUSION

The combination of APS and DDP exhibits more potent tumor inhibition and anti-tumor immunity than either agent alone, representing a novel approach to enhance therapeutic efficacy without increasing the side effects of DDP.

摘要

背景

顺铂(DDP)已被用于治疗多种人类癌症。然而,单独使用DDP治疗三阴性乳腺癌(TNBC)缺乏疗效,其临床应用常受到副作用的阻碍。黄芪多糖(APS)是从黄芪中提取的活性成分之一,因其多种生物学特性而受到关注。本研究旨在评估APS与DDP联合应用对TNBC的疗效,并探讨其潜在机制。

方法

使用细胞计数试剂盒-8(CCK8)检测、膜联蛋白V-异硫氰酸荧光素(FITC)/碘化丙啶(PI)染色、伤口愈合检测、Transwell侵袭/迁移检测、苏木精-伊红(HE)染色、免疫组织化学(IHC)染色、蛋白质免疫印迹(WB)分析和荧光激活细胞分选(FACS)来评估单药或联合治疗的疗效和机制。采用TNBC原位模型评估单药或联合治疗的疗效。

结果

APS显著增强了DDP对TNBC细胞的抗增殖、抗迁移和抗侵袭作用。APS与DDP联合下调抗凋亡基因(Bcl2和Bcl-xL),同时上调促凋亡基因(Puma、Cle-Caspase3、Cle-PARP),导致细胞凋亡增加。这种联合治疗增加了E-钙黏蛋白水平,降低了波形蛋白、Snail、Slug和Twist水平,并有效抑制了上皮-间质转化(EMT)相关的细胞侵袭。在TNBC原位模型中,观察到用APS和DDP治疗的小鼠肿瘤生长协同减少。此外,APS与DDP联合诱导CD8 T淋巴细胞浸润到肿瘤免疫微环境中。

结论

APS与DDP联合应用比单独使用任何一种药物都具有更强的肿瘤抑制和抗肿瘤免疫作用,代表了一种在不增加DDP副作用的情况下提高治疗效果的新方法。

https://cdn.ncbi.nlm.nih.gov/pmc/blobs/8fbb/11915043/ffe3f5bb3b4b/OncolRes-33-50057-f001.jpg

文献AI研究员

20分钟写一篇综述,助力文献阅读效率提升50倍。

立即体验

用中文搜PubMed

大模型驱动的PubMed中文搜索引擎

马上搜索

文档翻译

学术文献翻译模型,支持多种主流文档格式。

立即体验