Suppr超能文献

一种新型的PAK1/TCF1调控轴促进非小细胞肺癌进展。

A novel PAK1/TCF1 regulatory axis promotes non-small cell lung cancer progression.

作者信息

Lu Chuangang, Su Yuncong, Xu Youzhong, Sheng Siyuan, Chen Taiting, Li Juan

机构信息

Department of Thoracic Surgery, Sanya Central Hospital (The Third People's Hospital of Hainan Province), Sanya, 572000, Hainan, People's Republic of China.

Department of Medicine, Hunan University of Arts and Science, Changde, 415000, Hunan, People's Republic of China.

出版信息

Discov Oncol. 2025 Mar 20;16(1):364. doi: 10.1007/s12672-025-02110-4.

Abstract

BACKGROUND

Non-small cell lung cancer (NSCLC) is the leading cause of cancer death, necessitating the identification of novel therapeutic targets. P21-activated kinases-1 (PAK1) plays a crucial role in oncogenesis, including NSCLC. Recent findings have elucidated T cell factor 1 (TCF1) as an anti-tumour factor, influencing T cell biology. However, the precise mechanism by which PAK1 promotes NSCLC progression via TCF1 regulation remains unclear.

METHODS

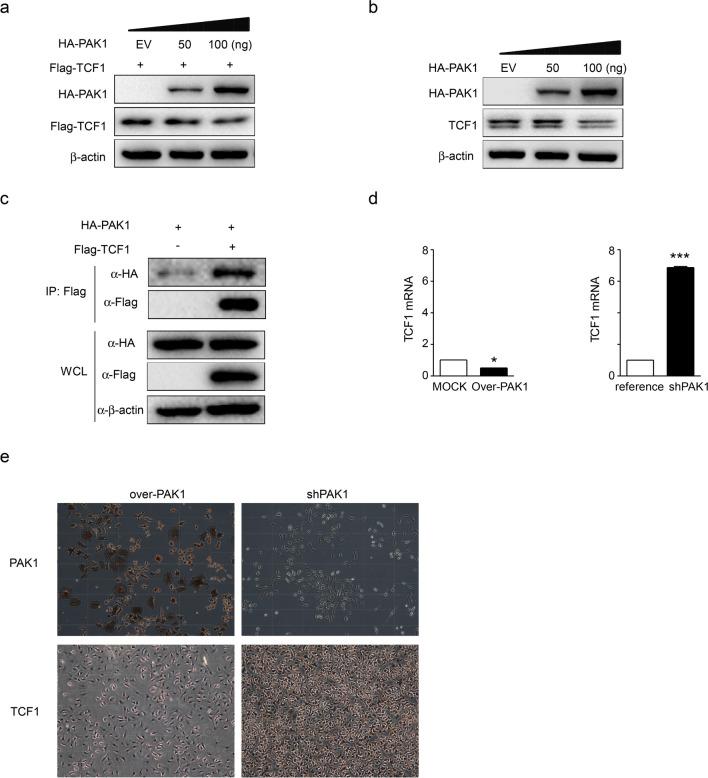
We collected 23 pairs of NSCLC tissue samples and obtained NSCLC RNA sequencing data and corresponding clinicopathologic information from The Cancer Genome Atlas (TCGA). Quantitative reverse transcription polymerase chain reaction (qRT-PCR) and immunohistochemistry (IHC) assessed PAK1 and TCF1 expression in NSCLC tissues and cells. Gain and loss-of-function experiments evaluated PAK1 and TCF1 effects on cell proliferation, invasion, migration, and apoptosis in vitro. Mechanistically, western blot (WB) and immunoprecipitation analysis evaluated the interaction between PAK1 and TCF1 in NSCLC. Finally, we assessed the clinical prognostic, disease progression, and immunotherapy response of PAK1 and TCF1 and their correlation with immune cell infiltration, immune checkpoint inhibitors (PD1, PDL1).

RESULTS

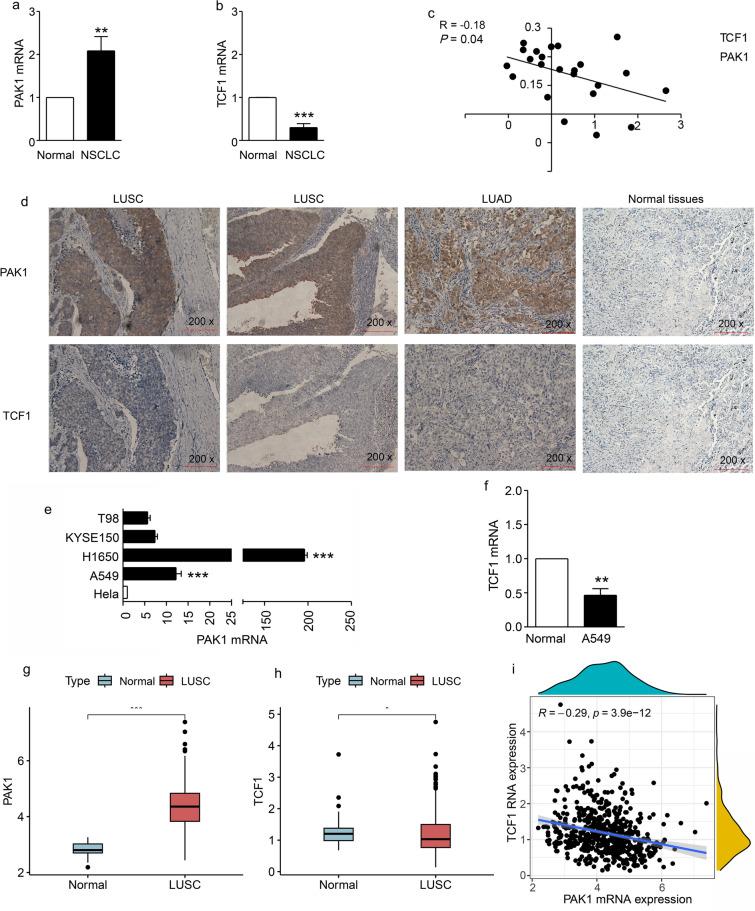
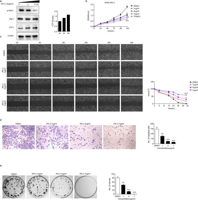
PAK1 expression was elevated in NSCLC tissues and cells, while TCF1 was significantly downregulated. PAK1 expression showed a significant inverse correlation with TCF1 mRNA in NSCLC. Silencing PAK1 (using shRNAs) and inhibiting PAK1 with the small molecule IPA-3 suppressed NSCLC cell malignancy in a dose-dependent manner, upregulating TCF1 expression, and vice versa. TCF1 amplification with the small molecule (TWS119) inhibited NSCLC cell proliferation, migration, and invasion in a dose-dependent manner without affecting PAK1 expression. Immunoprecipitation analysis confirmed PAK1 and TCF1 interaction in NSCLC. Joint survival analysis indicated that high PAK1 and low TCF1 expression were associated with unfavourable survival in patients with NSCLC. Lastly, the TCF1 was significantly correlated with immune cell infiltration [CD8+ T cell, and tumor infiltrating lymphocytes (TILs)], immune checkpoint inhibitors (PD1, PDL1), and can accurately predict the immunotherapeutic response.

CONCLUSION

This study demonstrates, for the first time, that PAK1 negatively regulates TCF1, contributing to NSCLC pathogenesis. The PAK1/TCF1 regulatory axis emerges as a critical determinant of carcinogenesis and a promising therapeutic target for NSCLC.

摘要

背景

非小细胞肺癌(NSCLC)是癌症死亡的主要原因,因此需要确定新的治疗靶点。p21激活激酶-1(PAK1)在包括NSCLC在内的肿瘤发生过程中起关键作用。最近的研究发现阐明了T细胞因子1(TCF1)是一种抗肿瘤因子,影响T细胞生物学。然而,PAK1通过调控TCF1促进NSCLC进展的确切机制仍不清楚。

方法

我们收集了23对NSCLC组织样本,并从癌症基因组图谱(TCGA)获得了NSCLC RNA测序数据及相应的临床病理信息。定量逆转录聚合酶链反应(qRT-PCR)和免疫组织化学(IHC)评估了NSCLC组织和细胞中PAK1和TCF1的表达。功能获得和缺失实验评估了PAK1和TCF1对体外细胞增殖、侵袭、迁移和凋亡的影响。从机制上看,蛋白质印迹法(WB)和免疫沉淀分析评估了NSCLC中PAK1和TCF1之间的相互作用。最后,我们评估了PAK1和TCF1的临床预后、疾病进展和免疫治疗反应,以及它们与免疫细胞浸润、免疫检查点抑制剂(PD1、PDL1)的相关性。

结果

PAK1在NSCLC组织和细胞中的表达升高,而TCF1显著下调。NSCLC中PAK1的表达与TCF1 mRNA呈显著负相关。沉默PAK1(使用短发夹RNA)和用小分子IPA-3抑制PAK1以剂量依赖的方式抑制NSCLC细胞恶性程度,上调TCF1表达,反之亦然。用小分子(TWS119)扩增TCF1以剂量依赖的方式抑制NSCLC细胞增殖、迁移和侵袭,而不影响PAK1表达。免疫沉淀分析证实了NSCLC中PAK1和TCF1的相互作用。联合生存分析表明,PAK1高表达和TCF1低表达与NSCLC患者的不良生存相关。最后,TCF1与免疫细胞浸润[CD8 + T细胞和肿瘤浸润淋巴细胞(TILs)]、免疫检查点抑制剂(PD1、PDL1)显著相关,并可准确预测免疫治疗反应。

结论

本研究首次证明PAK1负向调控TCF1,促进NSCLC发病机制。PAK1/TCF1调控轴成为致癌作用的关键决定因素和NSCLC有前景的治疗靶点。

https://cdn.ncbi.nlm.nih.gov/pmc/blobs/94b1/11926319/ffb0c080f710/12672_2025_2110_Fig1_HTML.jpg

文献AI研究员

20分钟写一篇综述,助力文献阅读效率提升50倍。

立即体验

用中文搜PubMed

大模型驱动的PubMed中文搜索引擎

马上搜索

文档翻译

学术文献翻译模型,支持多种主流文档格式。

立即体验