Suppr超能文献

MAGL靶向的PROTAC降解剂同时增强P53以协同治疗胶质母细胞瘤干细胞。

MAGL targeted PROTAC degrader simultaneously enhances P53 for synergistic treatment of glioblastoma stem cell.

作者信息

Yuan Zheng, Guo Meixia, Zhang Yue, Deng Yilin, Sun Biao, Hou Yaning, Wang Xin, Jin Xiong, Liu Yang, Shi Bingyang, Yin Jinlong

机构信息

Henan Key Laboratory of Brain Targeted Bio-nanomedicine, School of Life Sciences, Henan University, Kaifeng, Henan, China.

Henan-Macquarie University Joint Centre for Biomedical Innovation, School of Life Sciences, Henan University, Kaifeng, Henan, China.

出版信息

Cell Death Discov. 2025 Mar 20;11(1):109. doi: 10.1038/s41420-025-02392-1.

Abstract

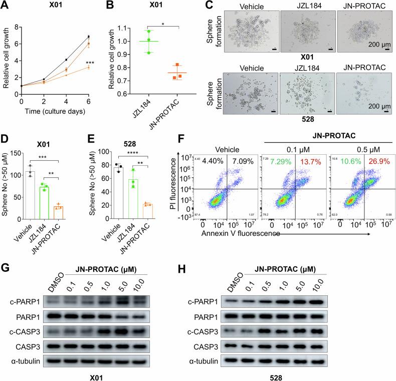
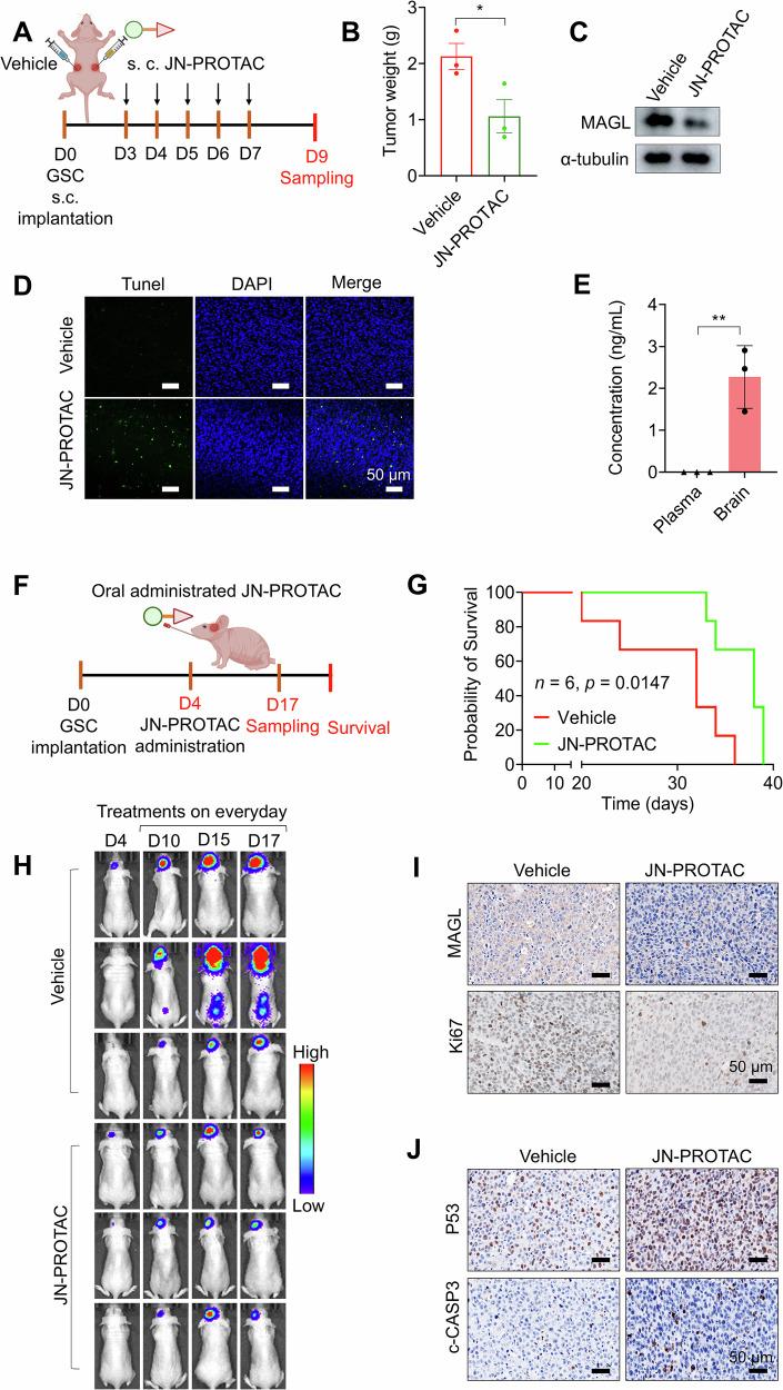
Glioblastoma (GBM) stands as the most fatal brain tumor due to limited therapeutic options and high rates of drug resistance. Current surgical and pharmacological interventions usually fail to eradicate the aggressive GBM stem cells (GSCs), which leads to the deadly GBM occurrence. Although proteolysis-targeting chimeras (PROTACs) are prosperous in drug development for tumors, their application in GBM, particularly for GSC-sensitive drug candidates remains in its nascent stages. In this regard, we designed a monoacylglycerol lipase (MAGL) targeting PROTAC, where MAGL was identified as a novel target for GSCs in our previous study. The MAGL inhibitor JZL184 was redesigned by leveraging computational chemistry analysis, and an active unit was engaged for conjugation. E3 ligand for MAGL targeted warhead conjugation was screened with bioinformatics analyses, which revealed heightened activity of the E3 ligase MDM2 in GBM, a classic negative regulator of the tumor suppressor P53, which correlates with patient prognosis. Then the PROTAC was conjugated with JZL184 analog and the MDM2 inhibitor Nutlin-3 analog. Experimental results validated that the designed JN-PROTAC effectively induced MAGL targeted degradation and concomitantly enhanced P53 activation via MDM2 inhibition and is capable of inhibiting the progression of patient-derived GSCs in vivo. This work presents a proof-of-concept PROTAC design tailored for GSCs, potentially addressing the occurrence challenges for GBM.

摘要

胶质母细胞瘤(GBM)是最致命的脑肿瘤,原因在于治疗选择有限且耐药率高。目前的手术和药物干预通常无法根除侵袭性的胶质母细胞瘤干细胞(GSCs),这导致了致命的胶质母细胞瘤的发生。尽管靶向蛋白水解嵌合体(PROTACs)在肿瘤药物开发中取得了进展,但其在胶质母细胞瘤中的应用,特别是对GSC敏感的候选药物仍处于起步阶段。在这方面,我们设计了一种靶向单酰甘油脂肪酶(MAGL)的PROTAC,在我们之前的研究中,MAGL被确定为GSCs的一个新靶点。通过利用计算化学分析对MAGL抑制剂JZL184进行了重新设计,并引入了一个活性单元进行缀合。通过生物信息学分析筛选了用于MAGL靶向弹头缀合的E3配体,结果显示E3连接酶MDM2在胶质母细胞瘤中的活性增强,MDM2是肿瘤抑制因子P53的经典负调节因子,与患者预后相关。然后将PROTAC与JZL184类似物和MDM2抑制剂Nutlin-3类似物缀合。实验结果证实,设计的JN-PROTAC能够有效地诱导MAGL靶向降解,并通过抑制MDM2同时增强P53激活,并且能够在体内抑制患者来源的GSCs的进展。这项工作展示了一种针对GSCs量身定制的概念验证性PROTAC设计,有可能解决胶质母细胞瘤发生的挑战。

https://cdn.ncbi.nlm.nih.gov/pmc/blobs/c901/11926070/a73eb873a8ee/41420_2025_2392_Fig1_HTML.jpg

文献AI研究员

20分钟写一篇综述,助力文献阅读效率提升50倍。

立即体验

用中文搜PubMed

大模型驱动的PubMed中文搜索引擎

马上搜索

文档翻译

学术文献翻译模型,支持多种主流文档格式。

立即体验