Suppr超能文献

利什曼原虫衔接蛋白α-SNAP的进化性复制在其致病性中起作用。

Evolutionary duplication of the leishmanial adaptor protein α-SNAP plays a role in its pathogenicity.

作者信息

Datta Shankari Prasad, Dey Chinmoy Sankar

机构信息

Kusuma School of Biological Sciences, Indian Institute of Technology-Delhi, New Delhi, India.

Kusuma School of Biological Sciences, Indian Institute of Technology-Delhi, New Delhi, India.

出版信息

J Biol Chem. 2025 Mar 19;301(5):108427. doi: 10.1016/j.jbc.2025.108427.

Abstract

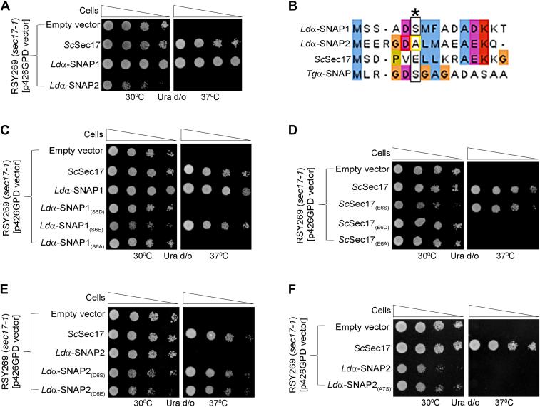
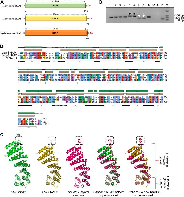
Essential-gene duplication during evolution promotes specialized functions beyond the typical role. Our in silico study unveiled two α-SNAP paralogs in Leishmania, a crucial component that, along with NSF, triggers disassembly of the cis-SNARE complex, formed during vesicle fusion with target membranes. While multiple α-SNAPs are common in many flagellated protists, including the trypanosomatids, they are unusual among other eukaryotes. This study explores the evolutionary and functional relevance of α-SNAP gene duplication in Leishmania donovani, emphasizing both subfunctionalization and neofunctionalization. We discovered that L. donovani α-SNAP (Ldα-SNAP) genes are transcribed in promastigote and amastigote stages, indicating they are not pseudogenes. Although the two paralogs share essential residues and structural features, only Ldα-SNAP (Ldα-SNAP1) can effectively substitute the function of its yeast counterpart, while Ldα-SNAP (Ldα-SNAP2) cannot. This functional difference is attributed to a replacement of alanine with phosphorylatable-serine in Ldα-SNAP1 during evolution from the most common ancestral ortholog. This modification is rarely observed in corresponding orthologs of other trypanosomatids. Incidentally, Ldα-SNAP paralogs exhibit differential localization in the ER and flagellar pocket. However, both paralogs, either actively or passively, regulate the secretion of exosomes and PM blebs, containing the virulence protein GP63. This indicates functional division and their indirect participation in the host's macrophage inactivation. Moreover, a small fraction of Ldα-SNAP1's presence in the flagellum hints at a potential role in sensing environmental cues and aiding the parasite's attachment to the sandfly's hindgut. Our findings underscore that duplicated Ldα-SNAPs have retained ancestral functions through subfunctionalization, and subsequently, they acquired parasite-specific neofunction(s) through the accumulation of natural mutation(s).

摘要

进化过程中的必需基因复制促进了超越典型作用的特殊功能。我们的计算机模拟研究揭示了利什曼原虫中有两个α-SNAP旁系同源物,α-SNAP是一个关键成分,它与NSF一起触发顺式SNARE复合体的解体,该复合体在囊泡与靶膜融合时形成。虽然多个α-SNAP在许多有鞭毛的原生生物中很常见,包括锥虫,但在其他真核生物中却不常见。本研究探讨了杜氏利什曼原虫中α-SNAP基因复制的进化和功能相关性,强调了亚功能化和新功能化。我们发现杜氏利什曼原虫α-SNAP(Ldα-SNAP)基因在前鞭毛体和无鞭毛体阶段都有转录,表明它们不是假基因。尽管这两个旁系同源物共享必需的残基和结构特征,但只有Ldα-SNAP(Ldα-SNAP1)能有效替代其酵母对应物的功能,而Ldα-SNAP(Ldα-SNAP2)则不能。这种功能差异归因于在从最常见的祖先直系同源物进化过程中,Ldα-SNAP1中的丙氨酸被可磷酸化的丝氨酸取代。这种修饰在其他锥虫的相应直系同源物中很少见。顺便提一下,Ldα-SNAP旁系同源物在内质网和鞭毛孔中表现出不同的定位。然而,这两个旁系同源物,无论是主动还是被动,都调节含有毒力蛋白GP63的外泌体和质膜泡的分泌。这表明了功能划分以及它们间接参与宿主巨噬细胞失活。此外,一小部分Ldα-SNAP1存在于鞭毛中,这暗示了其在感知环境线索和帮助寄生虫附着于白蛉后肠方面的潜在作用。我们的研究结果强调,复制的Ldα-SNAP通过亚功能化保留了祖先功能,随后,它们通过自然突变的积累获得了寄生虫特异性的新功能。

https://cdn.ncbi.nlm.nih.gov/pmc/blobs/84bb/12019078/42cef6979108/gr1.jpg

文献AI研究员

20分钟写一篇综述,助力文献阅读效率提升50倍。

立即体验

用中文搜PubMed

大模型驱动的PubMed中文搜索引擎

马上搜索

文档翻译

学术文献翻译模型,支持多种主流文档格式。

立即体验